INTERPRÉTATION DU CHAMP SPHÉRIQUE EXTÉRIEUR - corrigé des exercices



Comportement étrange des coordonnées “isotropes”

1.a.    • On peut écrire :  r=r˜+r˜s2r˜\displaystyle r=\tilde{r}+\frac{{\tilde{r}_s}^2}{\tilde{r}}  donc  drdr˜=1r˜s2r˜2\displaystyle \frac{dr}{d\tilde{r}}=1-\frac{{\tilde{r}_s}^2}{\tilde{r}^2} .  Le minimum (dérivée nulle) pour  r˜=r˜s\tilde{r}=\tilde{r}_s  doit correspondre à  rs=r(r˜s)=2r˜sr_s=r(\tilde{r}_s)=2 \,\tilde{r}_s  ;  ainsi  r˜s=rs2\displaystyle \tilde{r}_s=\frac{r_s}{2} .


1.b.    • On obtient directement :  A(r˜)=1rsr(r˜)=(r˜r˜s)2r˜2+r˜s2\displaystyle A(\tilde{r})=1-\frac{r_s}{r(\tilde{r})}=\frac{(\tilde{r}-\tilde{r}_s )^2}{\tilde{r}^2+{\tilde{r}_s}^2}  ;  D(r˜)=(r(r˜))2=(r˜+r˜s2r˜)2 \displaystyle D(\tilde{r})=\left(r(\tilde{r})\right)^2=\left(\tilde{r}+ \frac{{\tilde{r}_s}^2}{\tilde{r}}\right)^2 .  On constate que le changement de signe de AA est évité.
• Par ailleurs :  C˜(r˜)dr˜2=C(r)dr2\tilde{C}(\tilde{r})\;{d\tilde{r}}^2=C(r)\:{dr}^2  donc :  C ˜ ( r ˜ ) = C ( r ) ( dr d r˜ ) 2 = ( r˜2 + r˜ s 2 ) ( r˜ r˜ s ) 2 ( r˜ 2 r˜ s 2 ) 2 r˜4 = ( r˜2 + r˜ s 2 ) ( r˜ + r˜ s ) 2 r˜4 \displaystyle \tilde{C}(\tilde{r})=C(r)\:\left(\frac{dr}{d\tilde{r}}\right)^2= \frac{(\tilde{r}^2+\tilde{r}_s^{\:2})}{{(\tilde{r}-\tilde{r}_s)}^2} \:\frac{{(\tilde{r}^2-\tilde{r}_s^{\:2})}^2}{\tilde{r}^4} =\frac{(\tilde{r}^2+\tilde{r}_s^{\:2}){(\tilde{r}+\tilde{r}_s)}^2}{\tilde{r}^4} .  On constate qu'en outre la divergence de C˜ \tilde{C} est évitée.


2.a.    • On peut écrire :  A(r)=1rsr=(1r˜sr˜)2\displaystyle A(r)=1-\frac{r_s}{r}=\left(1-\frac{\tilde{r}_s}{\tilde{r}} \right)^2  donc  rsr=r˜sr˜(2r˜sr˜)\displaystyle \frac{r_s}{r}=\frac{\tilde{r}_s}{\tilde{r}} \left(2-\frac{\tilde{r}_s}{\tilde{r}} \right) .  La limite à l'infini doit correspondre à  r˜r\tilde{r}≈r ,  donc  rs=2r˜sr_s=2 \,\tilde{r}_s  ;  c'est à dire  r˜s=rs2\displaystyle \tilde{r}_s=\frac{r_s}{2} .


2.b.    • La relation précédente donne  r(r˜)=2r˜22r˜r˜s\displaystyle r(\tilde{r})=\frac{2 \,\tilde{r}^2}{2 \,\tilde{r}-\tilde{r}_s}  on obtient directement :  D(r˜)=(r(r˜))2=4r˜4(2r˜r˜s)2\displaystyle D(\tilde{r})=\left(r(\tilde{r})\right)^2=\frac{4 \,\tilde{r}^4}{(2 \,\tilde{r}-\tilde{r}_s )^2}  .
• Par ailleurs :  C˜(r˜)dr˜2=C(r)dr2\tilde{C}(\tilde{r}) \:{d\tilde{r}}^2=C(r) \:{dr}^2  donc :  C˜ ( r˜ ) = 1 A(r) (drdr˜)2=r˜2(r˜r˜s)216r˜2.(r˜r˜s)2(2r˜r˜s)4= 16 r˜4 (2 r˜ r˜s )4 \displaystyle \tilde{C}(\tilde{r})=\frac{1}{A(r)} \,\left(\frac{dr}{d\tilde{r}}\right)^2=\frac{\tilde{r}^2}{(\tilde{r}-\tilde{r}_s )^2} \,\frac{16 \,\tilde{r}^2.(\tilde{r}-\tilde{r}_s )^2}{(2 \,\tilde{r}-\tilde{r}_s )^4} =\frac{16 \,\tilde{r}^4}{(2 \,\tilde{r}-\tilde{r}_s )^4}  .
• On constate que la divergence de C˜\tilde{C} pour  r˜=r˜s\tilde{r}=\tilde{r}_s  est évitée, mais qu'il semble apparaitre une autre divergence pour  r˜=r˜s2\displaystyle \tilde{r}=\frac{\tilde{r}_s}{2} .  Cette limite correspond toutefois à  rr→∞  (et  r_0\underline{r}→0  en coordonnée “isotrope”), on peut donc considérer qu'elle ne peut pas être dépassée ; elle redonne d'ailleurs  A1 A→1 .


Distances radiales

1.a.    • La distance spatiale ρρ correspond dans ce cas à :  d𝓁=±11rsrdr=dρ\displaystyle d𝓁=±\frac{1}{\sqrt{1-\frac{r_s}{r}}} \: dr=dρ .
• On peut intégrer à l'aide de la variable  ξ=±1rsr\displaystyle ξ=±\sqrt{1-\frac{r_s}{r}}  ;  ainsi :  r=rs1ξ2\displaystyle r=\frac{r_s}{1-ξ^2}  ;  dρ=1ξdr=2rs(1ξ2)2dξ\displaystyle dρ=\frac{1}{ξ} \,dr=\frac{2 \,r_s}{(1-ξ^2 )^2} \, dξ .
• Une décomposition en fraction rationnelles simples donne :  ρ=rs2ln(|1+ξ1ξ|)+rsξ1ξ2+Cste\displaystyle ρ=\frac{r_s}{2} \: \ln\left(\left|\frac{1+ξ}{1-ξ}\right|\right)+\frac{r_s \:ξ}{1-ξ^2}+Cste  ;  ceci correspond à :  ρ=±rsartanh(1rsr)±r.1rsr+Cste\displaystyle ρ=± r_s \: \mathrm{artanh}⁡\left(\sqrt{1-\frac{r_s}{r}}\right)±r .\sqrt{1-\frac{r_s}{r}}+Cste .


1.b.    • pour  r<rsr<r_s  la variable rr n'est plus du genre espace, donc le calcul d'une “longueur” d𝓁d𝓁 ainsi définie (complexe ?) est a priori dépourvu de signification (il faudrait en définir une généralisation).


2.a.    • La distance spatiale ρρ correspond dans ce cas à :  d𝓁=( 1+r_s r_)2 dr_=dρ \displaystyle d𝓁=\left(1+\frac{\underline{r}_s}{\underline{r}}\right)^2 d\underline{r}=dρ .
• On obtient alors :  ρ=r_s ln ( r_2 r_s 2 ) +r_ . ( 1 r_ s 2 r_2 ) +Cste \displaystyle ρ=\underline{r}_s \: \ln\left(\frac{\underline{r}^2}{\underline{r}_s^{\:2}}\right)+\underline{r}\, .\left(1-\frac{\underline{r}_s^{\:2}}{\underline{r}^2} \right)+Cste .


2.b.    • En substituant  r_=12(rrs2±r.(rrs))\displaystyle \underline{r}=\frac{1}{2} \left(r-\frac{r_s}{2}±\sqrt{r .(r-r_s )}\right)  avec par ailleurs  r_s=rs4\displaystyle \underline{r}_s=\frac{r_s}{4} ,  on peut vérifier (après une simplification un peu laborieuse) qu'on retrouve :  ρ=±rsartanh(1rsr)±r.1rsr+Cste\displaystyle ρ=± r_s \; \mathrm{artanh}\left(\sqrt{1-\frac{r_s}{r}}\right)±r .\sqrt{1-\frac{r_s}{r}}+Cste .
◊ remarque :  r_=12(rrs2+r.(rrs))>r_s\displaystyle \underline{r}=\frac{1}{2} \left(r-\frac{r_s}{2}+\sqrt{r .(r-r_s )}\right)>\underline{r}_s  avec  r>rsr>r_s  et  r_=12(rrs2r.(rrs))<r_s\displaystyle \underline{r}=\frac{1}{2} \left(r-\frac{r_s}{2}-\sqrt{r .(r-r_s )}\right)<\underline{r}_s  avec  r>rsr>r_s .


Métrique “artificiellement divergente”

1.a.    • On obtient inversement :  r=ρ2+a2r=\sqrt{ρ^2+a^2}  avec la représentation ci-contre.


1.b.    • Ceci donne :  dρ=dr1a2r2\displaystyle dρ=\frac{dr}{\sqrt{1-\frac{a^2}{r^2}}}  ,   puis :
ds2=c2dt211a2r2dr2(1a2r2)r2dΩ2\displaystyle {ds}^2=c^2 \,{dt}^2-\frac{1}{1-\frac{a^2}{r^2}} \:{dr}^2-\left(1-\frac{a^2}{r^2} \right) \: r^2 \:{dΩ}^2 .


1.c.    • La divergence pour  r=ar=a  n'est qu'apparente car un point qui atteint cette limite arrive en fait à l'origine  ρ=0ρ=0  ;  il ne s'agit donc que d'un comportement limite découlant du choix de la variable radiale rr .
• De même qu'en coordonnées sphériques le physicien convient de ne pas décrire le passage par l'origine en utilisant alors  ρ<0ρ<0  (il considère alors  ρ>0ρ>0  mais avec  φφ+πφ←φ+π ),  il est ici “logique” de ne pas utiliser  r<ar<a .

IntChSpherExt_cor_Im/divergence_1.jpg

         
• Les divergences apparentes de cette première sorte sont aisément compensées : il suffit d'utiliser la variable “recentrée”  r=rar'=r-a   et la métrique non divergente :
ds2=c2dt2(1+ar)21+2ardr2(1+2ar)r2dΩ2\displaystyle {ds}^2=c^2 \,{dt}^2-\frac{\left(1+\frac{a}{r'}\right)^2}{1+\frac{2 \,a}{r'}}\,{dr'}^2-\left(1+\frac{2 \,a}{r'}\right) \:{r'}^2 \:{dΩ}^2 .
◊ remarque : cela ressemble à la démarche de L. S. Abrams vis à vis de la métrique “classique”.


2.a.    • On obtient inversement :  r=(ρa)2+a2r=\sqrt{(ρ-a)^2+a^2}  mais, si on se limite à des coordonnées réelles, cette expression ne s'applique que pour  rar≥a  et  ρaρ≥a .
• Pour décrire la partie avec  ρ<aρ<a ,  on peut utiliser :
  • (en rouge)  ρ=ar2a2ρ=a-\sqrt{r^2-a^2}  mais ceci perd la bijection entre ρρ et r(ρ)r(ρ) ;
  • (en vert)  ρ=ar2a2|r2a2|\displaystyle ρ=a-\frac{r^2-a^2}{\sqrt{\left|r^2-a^2 \right|}}  mais avec :  r=(ρa).|ρa|+a2r=\sqrt{(ρ-a) .\left|ρ-a\right|+a^2} .
◊ remarque : ceci ressemble au problème évoqué dans la comparaison des coordonnées “classiques” et “isotropes”.


2.b.    • On obtient :  dρ=dr1a2r2\displaystyle dρ=\frac{dr}{\sqrt{1-\frac{a^2}{r^2}}}  ,   puis :
ds2=c2dt2dr21a2r2(1a2r2+ar)2r2dΩ2\displaystyle {ds}^2=c^2 \,{dt}^2-\frac{{dr}^2}{1-\frac{a^2}{r^2}} -\left(\sqrt{1-\frac{a^2}{r^2}}+\frac{a}{r}\right)^2 r^2 \:{dΩ}^2 .

IntChSpherExt_cor_Im/divergence_2.jpg


2.c.    • La divergence pour  r=ar=a  n'est qu'apparente (il ne s'agit ici encore que d'un comportement limite découlant du choix de la variable rr ), mais cette seconde sorte de divergence ne peut pas être simplement compensée. Si, par résolution d'équations liées aux propriétés de l'espace, on obtient la métrique en fonction de rr , alors on ne dispose d'aucune information pour savoir comment la prolonger pour  r<ar<a  et/ou  ρ<aρ<a .
• Considérons en particulier un point matériel (isolé) en mouvement rectiligne uniforme vers l'origine :  ρ=ρ0vtρ=ρ_0-v \:t .  Lorsque ce mobile dépasse la limite  ρ=aρ=a ,  si on raisonne avec ρρ puis qu'on utilise la relation  r=(ρa)2+a2r=\sqrt{(ρ-a)^2+a^2} ,  il semble “rebondir” sur la limite  r=ar=a .
• Si on raisonne avec rr et tt (en se limitant au mouvement radial) on obtient :
g00=1g_{00}=1  ;  g11=11a2r2\displaystyle g_{11}=-\frac{1}{1-\frac{a^2}{r^2}}  ;  g00=1g^{00}=1  ;  g11=(1a2r2)\displaystyle g^11=-\left(1-\frac{a^2}{r^2} \right) .
• La connexion correspond à :  Γ111=ra2(r2a2)2\displaystyle Γ_{111}=\frac{r \:a^2}{(r^2-a^2 )^2}   ;  Γ.111=a2r.(r2a2)\displaystyle Γ_{\phantom{.}11}^1=-\frac{a^2}{r.(r^2-a^2 )} .
• Les équations du mouvement peuvent s'écrire :  d2xλdτ2+Γ.μνλdxμdτdxνdτ=0\displaystyle \frac{d^2 x^λ}{{dτ}^2} +Γ_{\phantom{.}μν}^λ \, \frac{dx^μ}{dτ} \frac{dx^ν}{dτ}=0  ;  ainsi   d2x0dτ2=0\displaystyle \frac{d^2 x^0}{{dτ}^2} =0  et on peut paramétrer par le temps ttr̈+Γ.111r˙2=0\ddot{r}+Γ_{\phantom{.}11}^1 \: \dot{r}^2=0 .
• On obtient ainsi :  r̈=a2r.(r2a2)r˙2\displaystyle \ddot{r}=\frac{a^2}{r.(r^2-a^2 )} \: \dot{r}^2 ,  puis :  ln(r˙)=12ln(1a2r2)+Cste\displaystyle \ln(\dot{r})=\frac{1}{2} \:\ln\left(1-\frac{a^2}{r^2} \right)+Cste  ;  r˙=Cte.1a2r2\displaystyle \dot{r}=Cte.\sqrt{1-\frac{a^2}{r^2}} ,  tout à fait compatible avec   dρ=dr1a2r2\displaystyle dρ=\frac{dr}{\sqrt{1-\frac{a^2}{r^2}}}   et   ρ˙=v=Cste\dot{ρ}=-v=Cste .
• Puisque  r˙0\dot{r}→0  pour  rar→a ,  l'accélération apparente (centrifuge)  r̈=a2v2r3\displaystyle \ddot{r}=\frac{a^2 \:v^2}{r^3}   restant finie, elle est telle que le point semble “rebondir” sur la singularité pour  r=ar=a ,  or (faute d'indication contraire) on peut croire à tort qu'il s'agit d'un rebond réel. Pour retrouver la fin de la décroissance de ρρ (jusqu'à l'origine), il faudrait en effet utiliser après le “rebond” :  dρ=dr1a2r2\displaystyle dρ=-\frac{dr}{\sqrt{1-\frac{a^2}{r^2}}}   et   ρ=ar2a2ρ=a-\sqrt{r^2-a^2} ,   ce qu'on n'a pas a priori de raison de soupçonner. Donc, même s'il y a en principe “invariance relativiste”, on ne peut tout de même pas utiliser sans précaution n'importe quelles coordonnées (en particulier, l'interprétation de la variable r_\underline{r} isotrope n'est pas évidente).


Métrique “artificiellement divergente”

1.       • La limite  r_0\underline{r}→0  correspond  à  rr→∞  (en coordonnées “classiques”) de l'autre côté de l'horizon, pour laquelle  d𝓁drd𝓁≈dr . Un déplacement infini est alors représenté par une variation finie de r_\underline{r} , donc  C_(r_ )=( d𝓁d r_ )2 \displaystyle \underline{C}(\underline{r})= \left(\frac{d𝓁}{d\underline{r}}\right)^2  diverge (comme 1r_4\displaystyle \frac{1}{\underline{r}^4} ).


2.       • On obtient dans ce cas  dη=3x2α2dx\displaystyle dη=\frac{3\,x^2}{α^2}\: dx   et   d𝓁=dx=α2η23dη3\displaystyle d𝓁=dx=\sqrt[3]{\frac{α^2}{η^2}}\, \frac{dη}{3}  divergent pour  η0η→0 .
• Ceci correspond aussi à  x0x→0  et un déplacement  d𝓁=dxd𝓁=dx  donné correspond dans ces conditions à une variation  dη  infiniment plus petite. Cela n'empêche toutefois pas le changement de signe puisque  x2α20\displaystyle \frac{x^2}{α^2} ≥0  ;  en outre, il n'y a pas d'ambiguïté de signe puisque  α2η23 = (αη3) 20 \displaystyle \sqrt[3]{\frac{α^2}{η^2}}=\left(\sqrt[3]{\frac{α}{η}}\right)^2≥0 .
◊ remarque : il n'y a pas plus d'ambiguïté pour l'expression quadratique  d𝓁2=dx2=α4η43dη29\displaystyle {d𝓁}^2={dx}^2=\sqrt[3]{\frac{α^4}{η^4}} \:\frac{{dη}^2}{9} .


3.a.    • On obtient dans ce cas  dξ=2xαdx\displaystyle dξ= 2\, \frac{x}{α} \,dx   et   d𝓁=dx=±αξdξ2\displaystyle d𝓁=dx=±\sqrt{\frac{α}{ξ}} \, \frac{dξ}{2}  divergent pour  ξ0ξ→0 .  Les deux signes possibles sont associés aux deux sens de variation de part et d'autre de l'extremum pour  x=0x=0 .
• Ceci correspond aussi à  x0x→0  et un déplacement  d𝓁=dxd𝓁=dx  donné correspond dans ces conditions à une variation  dξ  infiniment plus petite. Cela empêche en outre le changement de signe de ξξ puisque xα\displaystyle \frac{x}{α} change de signe et impose un extremum ; par contre, il n'y a pas de problème de signe sous la racine puisque  αξ0\displaystyle \frac{α}{ξ} ≥ 0 .
• Au contraire, il apparait une ambiguïté de signe pour l'expression quadratique  d𝓁2=dx2=α2ξ2dξ24\displaystyle d𝓁^2=dx^2=\sqrt{\frac{α^2}{ξ^2}} \:\frac{{dξ}^2}{4}  que l'on peut être tenté d'écrire  d𝓁2=dx2=αξdξ24\displaystyle d𝓁^2=dx^2=\frac{α}{ξ} \,\frac{{dξ}^2}{4} ,  masquant ainsi l'impossibilité de  ξ<0ξ<0  et suggérant que dans ce cas la variable ξξ deviendrait du genre temps.


3.b.    • La variable rr “classique” de Schwarzschild présente ce type de difficulté pour  r=rsr=r_s ,  avec  C(r)=(rrrs)2\displaystyle C(r)=\left(\sqrt{\frac{r}{r-r_s}}\right)^2  que l'on peut envisager d'écrire  C(r)=rrrs\displaystyle C(r)=\frac{r}{r-r_s} .
• En pratique, il peut aussi sembler mieux de considérer  r=rsr=r_s  au delà de l'horizon (les valeurs  r<rsr<r_s  n'existant pas dans ces conditions ; l'interprétation de la variable rr “classique” n'est pas évidente).


Point matériel en chute libre

1.a.    • La métrique “isotrope”, limitée au mouvement radial, s'écrit :  ds2=A(r_)c2dt2C_(r_)dr_2{ds}^2=A(\underline{r}) \:c^2 \,{dt}^2-\underline{C}(\underline{r}) \:{d\underline{r}}^2 .  On en déduit les équations du mouvement géodésique (avec les dérivations par rapport à ss ) :
ẗ+AAt˙r_˙=0\displaystyle \ddot{t}+\frac{A'}{A\,} \: \dot{t} \: \dot{\underline{r}}=0    ;   r_̈+A2C_c2t˙2+C_2C_r_˙2=0\displaystyle \ddot{\underline{r}}+\frac{A'}{2 \,\underline{C}} \: c^2 \, \dot{t}^2+\frac{\underline{C}'}{2 \,\underline{C}} \: \dot{\underline{r}}^2=0 .


1.b.    • En posant  T=t˙T=\dot{t} ,  la première équation peut s'écrire :  TA+TA=0T' \,A+T \:A'=0  ;  on en déduit  TA=CteT \:A=Cte .
• Pour un point matériel initialement immobile :  dr_=0 d\underline{r}=0  ;  ds=A(r_0)cdtds=\sqrt{A(\underline{r}_0 )} \; c \,dt  ;  T0=1cA0\displaystyle T_0=\frac{1}{c \:\sqrt{A_0}}  ;  finalement :  TA=T0A0=A0c\displaystyle T \:A=T_0 \:A_0=\frac{\sqrt{A_0}}{c} .
• Le résultat de l'autre équation peut être obtenu plus simplement en reportant l'expression de TT dans la métrique :  cdt=A0Ads\displaystyle c \,dt=\frac{\sqrt{A_0}}{A}\,ds ,  donc :  ds2(A0A1)=C_dr_2\displaystyle {ds}^2\:\left(\frac{A_0}{A}-1\right)=\underline{C} \:{d\underline{r}}^2  et finalement :  R2=r_˙2=1C_(A0A1)\displaystyle R^2=\dot{\underline{r}}^2=\frac{1}{\underline{C}} \: \left(\frac{A_0}{A}-1\right) .


2.a.    • La durée locale, mesurée par un observateur immobile, est telle que :  ds2=c2dt𝓁oc2{ds}^2=c^2 \,{dt}_{𝓁oc}^{\;2} ,  c'est à dire :  dt𝓁oc=Adt{dt}_{𝓁oc}=\sqrt{A}\; dt .
• La distance parcourue est :  d𝓁=C_dr_d𝓁=-\sqrt{\underline{C}} \; d\underline{r}  (on considère un mouvement centripète).


2.b.    • La vitesse (en norme) est donc :  v=d𝓁dt𝓁oc=C_Adr_dt=C_ART=c1AA0\displaystyle v=\frac{d𝓁\;}{{dt}_{𝓁oc}} =-\sqrt{\frac{\underline{C}}{A}} \: \frac{d\underline{r}}{dt}=-\sqrt{\frac{\underline{C}}{A}} \: \frac{R}{T}=c \:\sqrt{1-\frac{A}{A_0}} .
• On constate que la vitesse de chute tend vers cc quand  r_r_s\underline{r}→\underline{r}_s  ;  c'est aussi ce qu'on obtient avec la variable rr “classique” : conformément à l'invariance relativiste, le résultat est effectivement le même tant que les coordonnées utilisées ne sont pas inadaptées.
• Si on envisage alors que le point continue son mouvement au delà de cette limite, on constate que  A= (r_ r_sr_ +r_s) 2 \displaystyle A=\left(\frac{\underline{r}-\underline{r}_s}{\underline{r}+\underline{r}_s}\right)^2  s'annule puis redevient positif : sous l'effet de ce qui devrait être l'attraction de l'astre, la vitesse diminue !
◊ remarque : il s'agit ici simplement d'une situation où la courbure de l'espace est telle que l'attraction est dans l'autre sens (apparaissant ainsi comme une répulsion) ; il serait inapproprié de nommer cet effet “anti-gravité” puisqu'un tel phénomène (s'il existait) correspondrait plutôt à une équation du type :  Rαβ12gαβR=χTαβR^{αβ}-\frac{1}{2}\, g^{αβ} \: R=- χ \:T^{αβ}  (l'énergie courbant l'espace de façon opposée).

IntChSpherExt_cor_Im/rIsotrope.jpg
IntChSpherExt_cor_Im/Aisotrope.jpg

• Si on admet qu'il existe un modèle limite pour un astre “ponctuel”, l'interprétation physique la plus plausible semblerait celle d'admettre que le point matériel est passé de l'autre côté de l'astre attracteur : l'origine ne correspondant pas à  r_=0\underline{r}=0  mais à  r_=r_s\underline{r}=\underline{r}_s  (selon L.S. Abrams).
• D'un autre point de vue, pour un astre non “ponctuel” tel que l'horizon soit extérieur, la matière en surface serait éjectée par une force de gravitation orientée vers l'extérieur. Ceci peut être visualisé en fonction de la distance radiale ρρ : l'augmentation du “potentiel” AA pour les faibles distances correspond à une force répulsive.


Point matériel en chute libre

1.a.    • La métrique “classique”, limitée au mouvement radial, s'écrit :  ds2=A(r)c2dt2C(r)dr2{ds}^2=A(r) \:c^2 \,{dt}^2-C(r) \:{dr}^2 .  On en déduit les équations du mouvement géodésique (avec les dérivations par rapport à ss ) :
ẗ+AAt˙r˙=0\displaystyle \ddot{t}+\frac{A'}{A\,} \, \dot{t} \; \dot{r}=0    ;    r̈+A2Cc2t˙2+C2Cr˙2=0\displaystyle \ddot{r}+\frac{A'}{2 \,C} \: c^2 \, \dot{t}^2+\frac{C'}{2 \,C} \: \dot{r}^2=0 .


1.b.    • En posant  T=t˙T=\dot{t} ,  la première équation peut s'écrire :  TA+TA=0T' \,A+T \:A'=0  ;  on en déduit  TA=CteT \:A=Cte .
• Pour un point matériel initialement immobile :  dr=0dr=0  ;  ds=A(r0)cdtds=\sqrt{A(r_0 )} \; c \,dt  ;  T0=1cA0\displaystyle T_0=\frac{1}{c \:\sqrt{A_0}}  ;  finalement :  TA=T0A0=A0c\displaystyle T \:A=T_0 \:A_0=\frac{\sqrt{A_0}}{c} .
• En posant  R=r˙R=\dot{r} ,  la deuxième équation peut s'écrire, compte tenu de  AC=1A \:C=1 :
RR+A2Cc2T2+C2CR2=RR+C2C(R2A0)=0\displaystyle R \:R'+\frac{A'}{2 \,C} \: c^2 \, T^2+\frac{C'}{2 \,C}\: R^2=R \:R'+\frac{C'}{2 \,C} \:(R^2-A_0)=0  ;  C.(R2A0)=CteC.(R^2-A_0)=Cte .
• Pour un point initialement immobile :  R(r0)=0R(r_0)=0   et   C.(R2A0)=1C.(R^2-A_0)=-1  ;  finalement :  R2=A0AR^2=A_0-A .
◊ remarque : ceci peut être déduit plus simplement en reportant l'expression de TT dans la métrique.


2.a.    • La durée locale, mesurée par un observateur immobile, est telle que :  ds2= c2dt 𝓁oc2 {ds}^2=c^2 \,{dt}_{𝓁oc}^{\;2} ,  c'est à dire :  dt𝓁oc=Adt{dt}_{𝓁oc}=\sqrt{A}\; dt .
• La distance parcourue est :  d𝓁=Cdrd𝓁=-\sqrt{C} \; dr  (on considère un mouvement centripète).


2.b.    • La vitesse (en norme) est donc :  v=d𝓁dt𝓁oc=Cdrdt=CRT=c1AA0\displaystyle v=\frac{d𝓁\,}{{dt}_{𝓁oc}} =-C \, \frac{dr}{dt}=-C \, \frac{R}{T}=c \;\sqrt{1-\frac{A}{A_0}} .
• On constate que la vitesse de chute tend vers cc quand  rrsr→r_s .  On peut alors se demander s'il est possible que le point continue son mouvement au delà de cette limite ; cela poserait problème pour  r<rsr<r_s  car  A=1rsr\displaystyle A=1 -\frac{r_s}{r}  deviendrait alors négatif, ce qui correspondrait à  v>cv>c .  C'est l'hypothèse qui est faite dans l'interprétation “classique”, supposant que c'est le repérage statique qui devient alors inadapté :  v>cv>c  par rapport à ce dernier importe peu.

IntChSpherExt_cor_Im/rClassique.jpg
IntChSpherExt_cor_Im/Aclassique.jpg

• Il faut toutefois aussi considérer l'interprétation “isotrope” : lorsque le mobile se rapprochant de l'astre dépasse la limite, la variable rr change de sens de variation et augmente. Ainsi AA redevient positif et, sous l'effet de ce qui devrait être l'attraction de l'astre, le mobile ralentit !
◊ remarque : l'expression de vv en fonction de AA n'est pas modifiée, car de même CC reste positif et dans ce cas :  d𝓁=Cdrd𝓁=\sqrt{C} \;dr   et   R=A0AR=\sqrt{A_0-A} .
• Ceci montre que, même si la variable rr “classique” semble parfois incompatible avec r_\underline{r} “isotrope”, on peut l'utiliser judicieusement comme variable intermédiaire pour en déduire les mêmes résultats qu'avec r_\underline{r} (ici rien n'implique que l'une des deux soit à proscrire).


3.a.    • Pour un point matériel initialement à la vitesse centripète v0v_0 (en norme) :  1C0dr=v0A0dt\displaystyle \frac{1}{\sqrt{C_0}} \:dr=-v_0 \:\sqrt{A_0} \;dt  ;  ds=A0cdt1β02ds=\sqrt{A_0} \;c \,dt \;\sqrt{1-β_0^{\:2}}  ;  T0=1cA01β02\displaystyle T_0=\frac{1}{c \:\sqrt{A_0} \:\sqrt{1-β_0^{\:2}}}  ;  finalement :  TA=T0A0=A0c1β02\displaystyle T \:A=T_0 \:A_0=\frac{\sqrt{A_0}}{c \:\sqrt{1-β_0^{\:2}}} .
• En reportant l'expression de TT dans la métrique :  cdt=A0A1β02ds\displaystyle c \,dt=\frac{\sqrt{A_0}}{A \:\sqrt{1-β_0^{\:2}}}\: ds  ;  ds2(A0A.(1β02)1)=Cdr2\displaystyle {ds}^2 \:\left(\frac{A_0}{A.(1-β_0^{\:2} )}-1\right)=C \:{dr}^2  et finalement :  R2=A01β02A\displaystyle R^2=\frac{A_0}{1-β_0^{\:2}}-A .


3.b.    • La durée locale, mesurée par un observateur immobile, est telle que :  ds2=c2dt𝓁oc2{ds}^2=c^2 \,{dt}_{𝓁oc}^{\;2} ,  c'est à dire :  dt𝓁oc=Adt{dt}_{𝓁oc}=\sqrt{A} \; dt .
• La distance parcourue est :  d𝓁=Cdrd𝓁=-\sqrt{C} \; dr  (on considère un mouvement centripète) ; la vitesse (en norme) est donc :  v=d𝓁dt𝓁oc=Cdrdt=CRT=c1A.(1β02)A0\displaystyle v=\frac{d𝓁\,}{{dt}_{𝓁oc}} =-C \, \frac{dr}{dt}=-C\, \frac{R}{T}=c \;\sqrt{1-\frac{A.(1-β_0^{\:2} )}{A_0}} .  Les conclusions sont analogues.
◊ remarque : la singularité pour  r=rsr=r_s  est souvent nommée “horizon” ; ce terme est ambigu : un horizon semble “reculer” au fur et à mesure qu'on s'en approche ; il ne s'agit pas plus d'un “horizon” dans l'espace des vitesses, car il ne semble pas plus éloigné quand on s'en approche plus vite (la limite est toujours cc ).


Point matériel en chute libre

1.       • En combinant les deux équations, on obtient :  v2=CA(drdt)2=c2(1A𝓀2)\displaystyle v^2=\frac{C}{A} \: \left(\frac{dr}{dt}\right)^2=c^2 \:\left(1-\frac{A}{𝓀^2} \right) .
• Dans les conditions initiales :  0=c2(1A0𝓀2)\displaystyle 0=c^2 \:\left(1-\frac{A_0}{𝓀^2} \right)  en notant  A0=A(r0)A_0=A(r_0) .  Ceci impose  𝓀2=A0𝓀^2=A_0  puis finalement :  v=c1AA0\displaystyle v=c \:\sqrt{1-\frac{A}{A_0}} .


2.a.    • On obtient :  ( drds )2=A0 A=rsr rsr0 \displaystyle \left(\frac{dr}{ds}\right)^2=A_0-A=\frac{r_s}{r}-\frac{r_s}{r_0}   ;   (drdt)2=A2c2A0(A0A)=c2(1rsr)21rsr0(rsrrsr0)\displaystyle \left(\frac{dr}{dt}\right)^2=\frac{A^2 \:c^2}{A_0} \, (A_0-A)=c^2 \: \frac{\left(1-\frac{r_s}{r}\right)^2}{1-\frac{r_s}{r_0}} \left(\frac{r_s}{r}-\frac{r_s}{r_0} \right) .
• En prenant  rsr_s  et  rsc\displaystyle \frac{r_s}{c}  comme unités :  t(r)=r0rrr1r.(r01)r0rdr\displaystyle t(r)=∫_{r_0}^r \frac{r}{r-1} \:\sqrt{\frac{r.(r_0-1)}{r_0-r}} \;dr .  Ceci donne une durée de chute infinie quelle que soit la position de départ r0 r_0 .
◊ remarque : ces durées sont calculées avec le “temps à l'infini” ; un observateur fixe situé ailleurs mesure des durées plus faibles  ( A<1A<1 )  mais proportionnelles à celles-ci, donc de même infinies.
• Plus précisément, la représentation graphique montre que c'est l'approche finale de la singularité dont la durée est infinie.

IntChSpherExt_cor_Im/duree.jpg


2.b.    • On obtient :  (drdτ)2=c2(rsrrsr0)\displaystyle \left(\frac{dr}{dτ}\right)^2=c^2 \:\left(\frac{r_s}{r}-\frac{r_s}{r_0} \right)   ;   d2rdτ2=c2rs2r2\displaystyle \frac{d^2 r}{{dτ}^2} =-c^2 \,\frac{r_s}{2 \,r^2} .
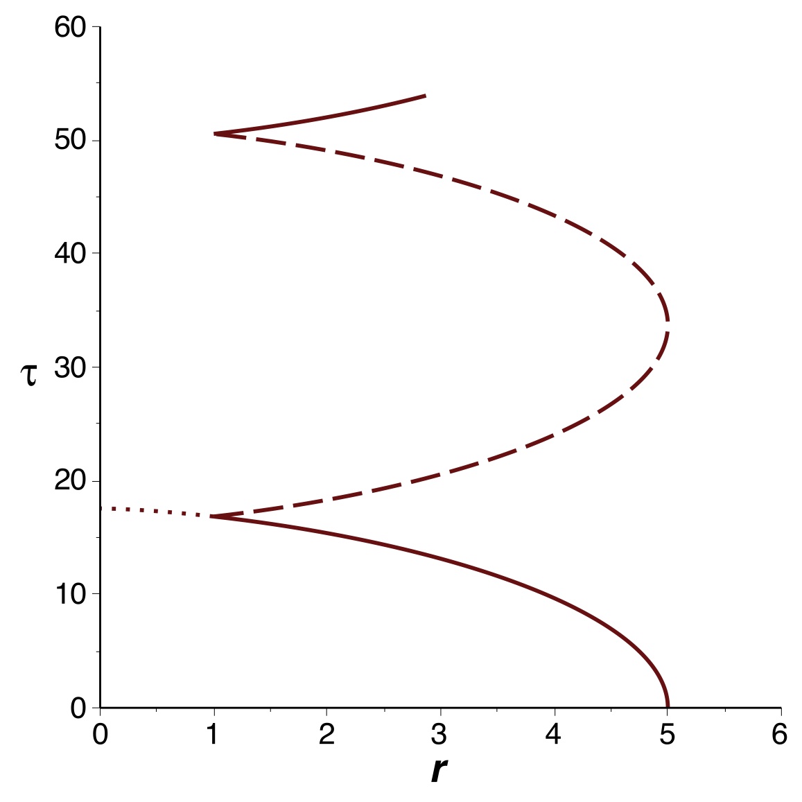
◊ remarque : la seconde forme est plus pratique pour intégrer avec les conditions initiales  drdτ=0\displaystyle \frac{dr}{dτ}=0  pour  r=r0r=r_0 ,  sinon on doit jongler pour éviter d'obtenir la solution constante sans intérêt ici.
• L'intégration numérique (ici en coordonnées réduites) montre que la durée propre de la chute jusqu'à la singularité est finie. Elle n'est par contre pas simple à interpréter : avec l'hypothèse “isotrope”, il faut ne pas prolonger aux valeurs  r<rsr<r_s  (en pointillés), mais avec  r>rsr>r_s  au delà de l'horizon (en tirets).
◊ remarque : le changement de signe discontinu de drdτ\displaystyle \frac{dr}{dτ} peut surprendre, bien qu'il soit logique pour rendre compatible le comportement de la variable rr avec celui de r_\underline{r} “isotrope” ; il vient du fait qu'au niveau de la singularité dτ s'annule en même temps que drdr (la dérivée y est indéterminée et le passage d'une valeur à une autre n'y est pas contradictoire).

IntChSpherExt_cor_Im/fig2.jpg


3.a.    • On obtient (ici sans détailler A0A_0 car il n'y a pas de simplification) :
(dr_dτ)2=c2r_4(r_+r_s)2(A0(r_r_s)21(r_+r_s)2)\displaystyle \left(\frac{d\underline{r}}{dτ}\right)^2=\frac{c^2 \,\underline{r}^4}{(\underline{r}+\underline{r}_s)^2} \:\left(\frac{A_0}{(\underline{r}-\underline{r}_s )^2} -\frac{1}{(\underline{r}+\underline{r}_s )^2} \right)   ;   d2r_dτ2=2c2r_sr_3(r_+r_s)3(1(r_+r_s)2+r_sA0(r_r_s)3)\displaystyle \frac{d^2 \underline{r}}{{dτ}^2} =-\frac{2 \,c^2 \, \underline{r}_s \:\underline{r}^3}{(\underline{r}+\underline{r}_s )^3} \: \left(\frac{1}{(\underline{r}+\underline{r}_s )^2} +\frac{\underline{r}_s \:A_0}{(\underline{r}-\underline{r}_s )^3} \right) .
• On constate effectivement ici un changement de signe de l'accélération au passage de la singularité.


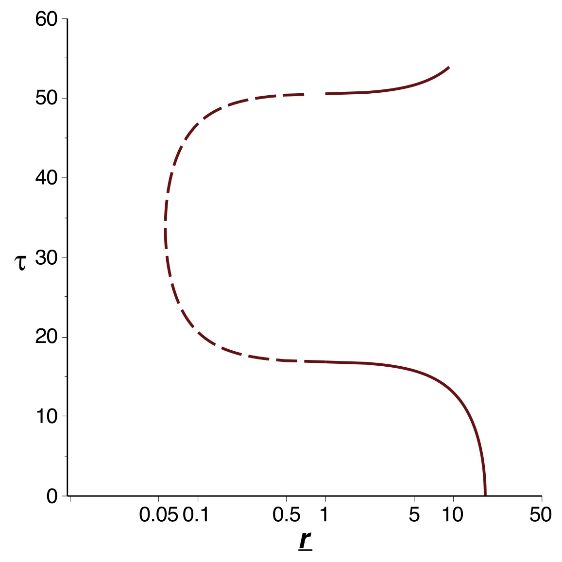
3.b.    • On obtient :  r_=r2((1rs2r)±1rsr)\displaystyle \underline{r}=\frac{r}{2} \:\left(\left(1-\frac{r_s}{2 \,r}\right)±\sqrt{1-\frac{r_s}{r}}\right) .  Par changement de coordonnée, on en déduit le graphique correspondant, plus facile à interpréter (même si une échelle logarithmique s'impose) : on constate effectivement l'effet répulsif de la gravitation dans la zone “intérieure” à la singularité.

IntChSpherExt_cor_Im/fig3.jpg

• Cela pose toutefois un problème expérimental. Si la particule oscille en un temps propre fini, alors en ressortant elle peut à chaque fois interagir avec un observateur fixe extérieur (ou de même intérieur). Or, un tel observateur fixe ne voit pas une particule qui entre et sort périodiquement puisque, s'il en voit une, elle semble provenir du passé infini et met aussi une durée infinie à retomber : peut-il voir plusieurs exemplaires de la même particule faire le trajet de façon décalée ?
• Si on suppose valide la relativité générale, ces contradictions suggèrent fortement qu'une telle disposition de la singularité est physiquement impossible (en outre, la force de gravitation répulsive dans la zone intérieure semble difficilement permettre qu'une telle métrique puisse être statique).


Photon en mouvement radial

1.a.    • Puisque la trajectoire radiale est connue il suffit d'utiliser la relation  ds2=Ac2dt2Cdr2=0{ds}^2=A \:c^2 \,{dt}^2-C \:{dr}^2=0  correspondant à :  cdt=±CAdr\displaystyle c \,dt=± \sqrt{\frac{C}{A}} \;dr .
• Avec les coordonnées “classiques”, on obtient ainsi (selon l'interprétation “isotrope”) :
cdt=±rrrsdr\displaystyle c \,dt=±\frac{r}{r-r_s} \: dr   ;   ct=±[r+rsln(rrsrs)]+Cste\displaystyle c \,t=±\left[r+r_s \: \ln⁡\left(\frac{r-r_s}{r_s} \right) \right]+Cste .


1.b.    • On obtient la représentation graphique ci-après.
• On constate (en noir) que, pour un observateur fixe, un photon semble mettre une durée infinie pour atteindre la singularité ; puis (en pointillé rouge) pour un observateur  “intérieur”, il semble mettre à nouveau une durée infinie pour rejoindre l'astre créant la singularité.
• Les photons peuvent “tout autant” sortir, selon les mêmes courbes (sauf que dans ce cas l'approche de la singularité par l'intérieur est en noir et la partie extérieure en pointillé rouge).

IntChSpherExt_cor_Im/photon_cla-iso.jpg


2.a.    • Avec les coordonnées “isotropes”, on obtient de même :
cdt=±(r_+r_s)3r_2.(r_r_s)dr\displaystyle c \,dt=±\frac{(\underline{r}+\underline{r}_s )^3}{\underline{r}^2.(\underline{r}-\underline{r}_s )} \: dr   ;   ct=±[(r_+r_s)2r_+4r_sln((r_r_s)2r_r_s)]+Cste\displaystyle c \,t=±\left[\frac{(\underline{r}+\underline{r}_s )^2}{\underline{r}\;}+4 \:\underline{r}_s \: \ln\left(\frac{(\underline{r}-\underline{r}_s )^2}{\underline{r}\; \underline{r}_s}\right) \right]+Cste .
◊ remarque : on peut intégrer ou utiliser le changement de notation :  r=(r_+r_s)2r_\displaystyle r=\frac{(\underline{r}+\underline{r}_s )^2}{\underline{r}\:} .


2.b.    • On obtient la représentation graphique suivante.

IntChSpherExt_cor_Im/photon_iso.jpg

• On constate (en noir) qu'un photon semble mettre une durée infinie pour atteindre la singularité ; il semble mettre ensuite (en pointillé rouge) à nouveau une durée infinie pour rejoindre l'astre intérieur créant la singularité.
• Les photons peuvent “tout autant” sortir, selon des courbes analogues, symétriques par rapport à l'axe horizontal.
• L'impossibilité de raccorder les deux partie du mouvement peut sembler contradictoire ; en fait la variable nommée tt n'est pas la même de part et d'autre de la divergence (ou pourrait utiliser des noms différents) : une même valeur de tt de part et d'autre de la singularité ne correspond pas à un même instant.


Gravitation “répulsive”

         
• En mécanique newtonienne, si on raisonne en suivant la particule en orbite circulaire, la force attractive est équilibrée par une force centrifuge.
• L'effet décrit par la force centrifuge découle de l'écart du mouvement par rapport aux géodésiques d'espace. Dans un plan, l'écart d'un mouvement circulaire par rapport à la tangente (géodésique rectiligne) est décrit par une force centrifuge (qui tend à éloigner la particule du cercle). L'effet est tout à fait semblable sur la surface d'une sphère pour un mouvement circulaire de rayon modéré. Par contre il est inversé si le rayon du cercle (distance au centre) est assez grand pour que son périmètre redevienne plus petit que celui de la sphère : la force “centrifuge” devient “centripète”.

IntChSpherExt_cor_Im/centrifuge1.jpg

IntChSpherExt_cor_Im/centrifuge2.jpg

IntChSpherExt_cor_Im/centrifuge3.jpg


• Dans le cas de la métrique de Schwarzschild avec l'interprétation “isotrope”, une inversion analogue se produit pour  r<rsr<r_s :  la “force” de gravitation (interprétée comme un effet inertiel en relativité générale) semble répulsive.


Particules en chute libre verticale

1.      
• Pour la chute :  v=c1AA0=drAdt\displaystyle v=-c \; \sqrt{1-\frac{A}{A_0}}=\frac{dr}{A \:dt} .
• Ainsi (avec  rsr_s  comme unité) :  cdt=A0drAA0A=r01r2dr(r1)r.(r0r)\displaystyle c \,dt=-\frac{\sqrt{A_0} \:dr}{A \;\sqrt{A_0-A}}=-\sqrt{r_0-1} \; \frac{r^2 \:dr}{(r-1) \:\sqrt{r.(r_0-r)}} .
• En décomposant :  r2r1=r+1+1r1=12(2r+r0)+(1+r02)+1r1\displaystyle \frac{r^2}{r-1}=r+1+\frac{1}{r-1}=-\frac{1}{2} \:(-2 \,r+r_0 )+(1+\frac{r_0}{2})+\frac{1}{r-1}  on peut écrire :
r2(r1)r.(r0r)dr=122r+r0r.(r0r)dr+(1+r02)1r.(r0r)dr+1(r1)r.(r0r)dr\displaystyle \frac{r^2}{(r-1) \:\sqrt{r.(r_0-r)}} \:dr=-\frac{1}{2} \frac{-2 r+r_0}{\sqrt{r.(r_0-r)}} \,dr+\left(1+\frac{r_0}{2}\right) \frac{1}{\sqrt{r.(r_0-r)}} \:dr+\frac{1}{(r-1) \:\sqrt{r.(r_0-r)}} \:dr .
◊ remarque : dans le premier terme, on fait apparaître la dérivée du polynôme du radical.
• On obtient ainsi :  122r+r0r.(r0r)dr=d(r.(r0r))\displaystyle -\frac{1}{2} \frac{-2 r+r_0}{\sqrt{r.(r_0-r)}} \:dr=-d\left(\sqrt{r.(r_0-r)}\right) .
• En passant par  x=2r+r0r0\displaystyle x=\frac{-2 r+r_0}{r_0}  on obtient :  1r.(r0r)dr=dx1x2=d(arcsin(12rr0))\displaystyle \frac{1}{\sqrt{r.(r_0-r)}} \:dr=-\frac{dx}{\sqrt{1-x^2}}=-d\left(\arcsin⁡\left(1-\frac{2 \,r}{r_0} \right) \right) .
◊ remarque : dans ce terme on choisit la dérivée du polynôme du radical, divisée par la racine carrée de son discriminant (astuce “classique”, mais on peut retrouver par tâtonnement).
• Pour  r1>0r-1>0 ,  on peut par ailleurs passer par  x=1r1\displaystyle x=\frac{1}{r-1} ,  donnant :
1(r1)r.(r0r)dr=dx(r01)x2+(r02)x1\displaystyle \frac{1}{(r-1) \:\sqrt{r.(r_0-r)}} \:dr=-\frac{dx}{\sqrt{(r_0-1) \:x^2+(r_0-2) \:x-1}} .
• En reprenant la méthode du terme précédent, on passe par  y=2(r01)x+(r02)r0\displaystyle y=\frac{2 \,(r_0-1) \:x+(r_0-2)}{r_0}  ,  donnant :
1(r1)r.(r0r)dr=1r01dyy21=1r01d(arcosh(r0r2r+r0r0.(r1)))\displaystyle \frac{1}{(r-1) \:\sqrt{r.(r_0-r)}} \:dr=-\frac{1}{\sqrt{r_0-1}} \, \frac{dy}{\sqrt{y^2-1}}=-\frac{1}{\sqrt{r_0-1}} \: d\left(\mathrm{arcosh}\left(\frac{r_0 \:r-2 \,r+r_0}{r_0.(r-1)}\right) \right) .
• Cette expression suppose  r0r2r+r0r0.(r1)>1\displaystyle \frac{r_0 \:r-2 \,r+r_0}{r_0.(r-1)}>1 ,  d'où en simplifiant  r<r0r<r_0 ,  ce qui est toujours vrai. Par contre, pour  r<1r<1 ,  le changement de signe impliquerait  r>r0r>r_0 ,  ce qui est impossible.
• Pour  r1<0r-1<0 ,  on peut alors de même utiliser  x=11r\displaystyle x=\frac{1}{1-r} ,  donnant :
1(r1)r.(r0r)dr=dx(r01)x2(r02)x1\displaystyle \frac{1}{(r-1) \:\sqrt{r.(r_0-r)}} \:dr=-\frac{dx}{\sqrt{(r_0-1) \:x^2-(r_0-2) \:x-1}} .
• Avec la même méthode, on passe par  y=2(r01)x(r02)r0\displaystyle y=\frac{2 \,(r_0-1) \:x-(r_0-2)}{r_0} ,  donnant :
1(r1)r.(r0r)dr=1r01dyy21=1r01d(arcosh(r0r2r+r0r0.(1r)))\displaystyle \frac{1}{(r-1) \:\sqrt{r.(r_0-r)}} \:dr=-\frac{1}{\sqrt{r_0-1}}\, \frac{dy}{\sqrt{y^2-1}}=-\frac{1}{\sqrt{r_0-1}} \: d\left(\mathrm{arcosh}\left(\frac{r_0 \:r-2 \,r+r_0}{r_0.(1-r)}\right) \right) .
• Cette expression suppose  r0r2r+r0r0.(1r)>1\displaystyle \frac{r_0 \:r-2 \,r+r_0}{r_0.(1-r)}>1 ,  d'où en simplifiant  r0>1r_0>1 ,  ce qui est toujours vrai.
• Au total :  ct=r01r.(r0r)+(1+r02)r01arcsin(12rr0)+arcosh(r0r2r+r0r0.|r1|)+Cste\displaystyle c \,t=\sqrt{r_0-1}\: \sqrt{r .(r_0-r)}+\left(1+\frac{r_0}{2}\right)\: \sqrt{r_0-1}\; \arcsin⁡\left(1-\frac{2 r}{r_0} \right)+\mathrm{arcosh}\left(\frac{r_0 \:r-2 \,r+r_0}{r_0.|r-1|}\right)+Cste .
• On veut que  ct=0c \,t=0  corresponde au passage par  r=r0 r=r_0 :
0=(1+r02)r01arcsin(1)+Cste\displaystyle 0=\left(1+\frac{r_0}{2}\right) \: \sqrt{r_0-1} \; \arcsin⁡(-1)+Cste  ;  Cste=π2(1+r02)r01\displaystyle Cste=\frac{π}{2} \,\left(1+\frac{r_0}{2}\right) \: \sqrt{r_0-1} .
• On peut alors simplifier car  arcsin(12rr0)+π2=arccos(2rr01)\displaystyle \arcsin⁡\left(1-\frac{2 \,r}{r_0} \right)+\frac{π}{2}=\arccos\left(\frac{2 \,r}{r_0} -1\right)  ;  ainsi :
ct=r01r.(r0r)+(1+r02)r01arccos(2rr01)+arcosh(r0r2r+r0r0.|r1|)\displaystyle c \,t=\sqrt{r_0-1}\: \sqrt{r .(r_0-r)}+\left(1+\frac{r_0}{2}\right)\: \sqrt{r_0-1}\; \arccos\left(\frac{2 r}{r_0} -1\right)+\mathrm{arcosh}\left(\frac{r_0 \:r-2 \,r+r_0}{r_0.|r-1|}\right) .
◊ remarque : étant donné que l'expression diverge pour  r=1r=1 ,  il est impossible de raccorder par continuité à ce niveau, donc la constante d'intégration pour  r<1r<1  peut être différente de celle imposée en  r=r0>1r=r_0>1  ;  le problème est analogue au prolongement de  ln(|z|)\ln(|z|)  comme primitive de  1z\displaystyle \frac{1}{z}  pour  z<0z<0  ;  le passage par les complexes donne d'ailleurs  ln(|z|)+ln(1)=ln(|z|)+iπmod(2iπ)\ln(|z|)+\ln(-1)=\ln(|z|)+\mathrm{i} \,π \: \mathrm{mod}(2 \,\mathrm{i} \:π) .


2.       • On obtient les variations suivantes (avec asymptotes pour  r=1r=1 )  pour quelques valeurs de r0r_0 .

IntChSpherExt_cor_Im/radial_r0.jpg


Photons en mouvement vertical

1.       • Puisque la trajectoire radiale est connue il suffit d'utiliser la relation  ds2=Ac2dt2Cdr2=0{ds}^2=A \:c^2 \,{dt}^2-C \:{dr}^2=0  correspondant à :  cdt=±CAdr\displaystyle c \,dt=± \sqrt{\frac{C}{A}} \; dr .
• Avec les coordonnées “classiques”, on obtient ainsi (selon l'interprétation “classique”) :
cdt=±rrrsdr\displaystyle c \,dt=±\frac{r}{r-r_s} \:dr   ;   ct=±[r+rsln(|rrsrs|)]+Cste\displaystyle c \,t=±\left[r+r_s \: \ln\left(\left|\frac{r-r_s}{r_s} \right|\right) \right]+Cste .
• On obtient ici encore, pour  r<rsr<r_s ,  une constante comportant une partie complexe  iπmod(2iπ)\mathrm{i} \:π \: \mathrm{mod}(2 \,\mathrm{i} \:π) .

2.       • On obtient la représentation graphique ci-après.
• On constate (en noir) qu'un photon semble mettre une durée infinie pour atteindre la singularité ; il semble mettre ensuite (en pointillé rouge) à nouveau une durée infinie pour rejoindre l'astre intérieur créant la singularité.
• Les photons peuvent “tout autant” sortir, selon des courbes analogues, symétriques par rapport à l'axe horizontal.

IntChSpherExt_cor_Im/photon_cla-cla.jpg