MATIÈRE NOIRE ; LAGRANGIEN EN f(R)f\left(R\right)... - corrigé des exercices


I. Modélisation d'une galaxie

1. • On raisonne dans l'approximation newtonienne car les corrections relativistes sont qualitativement négligeables dans le cas étudié.
• La vitesse d'une étoile en rotation circulaire de rayon rr, autour d'un astre de masse MM, peut s'écrire :  v=𝒢Mrv=\sqrt{\frac{𝒢M}{r}} .  Cela peut s'appliquer aux étoiles des bras de la galaxie si on suppose que leur action gravitationnelle est négligeable en comparaison de celle du noyau galactique.
• D'après le théorème de Gauss, l'action du noyau sphérique de rayon RR sur chacune de ses étoiles est limitée à celle de la masse  M(r)=Mr3R3M\left(r\right)=M \frac{r^3}{R^3}   contenue dans la sphère concentrique de rayon rr. La vitesse correspondante est ainsi :  v=𝒢M(r)r=𝒢MR3r v=\sqrt{\frac{𝒢M\left(r\right)}{r}}=\sqrt{\frac{𝒢M}{R^3}} \;r .
• La variation de v(r)v\left(r\right) a l'allure suivante (approximation très basique mais qualitativement efficace) :

MatiereNoire_cor_Im/galaxie.jpg


2. • Une vitesse v(r)v\left(r\right) indépendante de rr correspondrait à  M(r)r=Cste\frac{M\left(r\right)}{r}=Cste .
• La répartition de masse correspond à :  dM=4πr2μ(r)drdM=4π \,r^2 \:μ\left(r\right) \:dr  ;  la relation précédente imposerait alors :  dM=CstedrdM=Cste \:dr,  donc une répartition de masse de la forme :  μ(r)=Cster2μ\left(r\right)=\frac{Cste}{r^2} .  C'est parce que la matière visible ne suit pas cette loi qu'on recherche une éventuelle “matière noire” (non visible).
◊ remarque : la loi  μ1r2μ∝\frac{1}{r^2}   correspond à ce qui est prédit pour un fluide ultra-relativiste en équilibre.


II. Accélération d'un point en chute libre radiale

1. • La vitesse de chute peut s'écrire :  v=d𝓁dt𝓁oc=CAdrdtv=\frac{d𝓁}{dt_{𝓁oc}}=\frac{\sqrt{C}}{\sqrt{A}} \frac{dr}{dt} .
• L'intégration de l'équation temporelle du mouvement radial donne :  Acdtds=CsteA \:c \frac{dt}{ds}=Cste .
• D'après les conditions initiales :  dr=0dr=0  ;  ds=A0cdtds=\sqrt{A_0} \:c \:dt,  où  A0=A(r0)A_0=A\left(r_0 \right)  ;  ainsi :  Acdtds=A0A \:c \frac{dt}{ds}=\sqrt{A_0} .
• L'intégration de l'équation radiale est moins simple et le résultat peut se déduire de la métrique :

ds2=Ac2dt2Cdr2{ds}^2=A \:c^2 {dt}^2-C \:{dr}^2   avec   ds2=A2A0c2dt2{ds}^2=\frac{A^2}{A_0} c^2 {dt}^2  ;

Cdr2=A.(1AA0)c2dt2C \:{dr}^2=A .\left(1-\frac{A}{A_0} \right) \;c^2 {dt}^2  ;

drdt=cAC1AA0\frac{dr}{dt}=- c \frac{\sqrt{A}}{\sqrt{C}} \sqrt{1-\frac{A}{A_0}}  ;  v=c1AA0v=- c \;\sqrt{1-\frac{A}{A_0}} .


2. • L'accélération peut s'écrire :  a(t)=dvdt𝓁oc=1Advdrdrdta\left(t\right)=\frac{dv\;}{dt_{𝓁oc}}=\frac{1}{\sqrt{A}} \frac{dv}{dr} \frac{dr}{dt} .
◊ remarque : on utilise le fait qu'ici localement la vitesse ne dépend que de rr.
• Ensuite :  dvdr=c211AA0AA0\frac{dv}{dr}=\frac{c}{2} \frac{1}{\sqrt{1-\frac{A}{A_0}}} \frac{A'}{A_0}   ;  a(t)=c22CAA0a(t)=-\frac{c^2}{2 \:\sqrt{C}} \frac{A'}{A_0} .
• Finalement à l'instant initial (en omettant l'indice associé à r0r_0 pour simplifier) :  a=c22CAAa=-\frac{c^2}{2 \:\sqrt{C}} \frac{A'}{A} .


III. Intégration numérique de l'effet Unruh

1.a. • Pour une méthode d'Euler il faut pouvoir isoler une expression de la dérivée. La première équation ne dépend que de AA' (et non de CC') :  AAC1r=rCη3(AA)4\frac{A'}{A}-\frac{C-1}{r}=\frac{r}{C} \frac{η}{3} \left(\frac{A'}{A}\right)^4.
• En prenant comme condition limite le résultat “classique” de Schwarzschild à une distance assez grande pour que le terme correctif soit négligeable, mais pas trop pour limiter les propagations d'incertitudes des calculs numériques, la résolution numérique donne deux solutions réelles pour AA' ; la comparaison avec le cas limite montre que c'est la plus petite qui convient.
◊ remarque : le fait de devoir choisir “à la main” l'une des deux valeurs de la dérivée bloque les logiciels de calcul formel.
• La dérivée CC' est alors obtenue en reportant dans l'autre équation :  CC+C1r=rCη.(AA)4\frac{C'}{C}+\frac{C-1}{r}=\frac{r}{C} \:η .\left(\frac{A'}{A}\right)^4.
• Les dérivées AA' et CC' permettent de calculer AA et CC au point suivant, puis ainsi de suite.


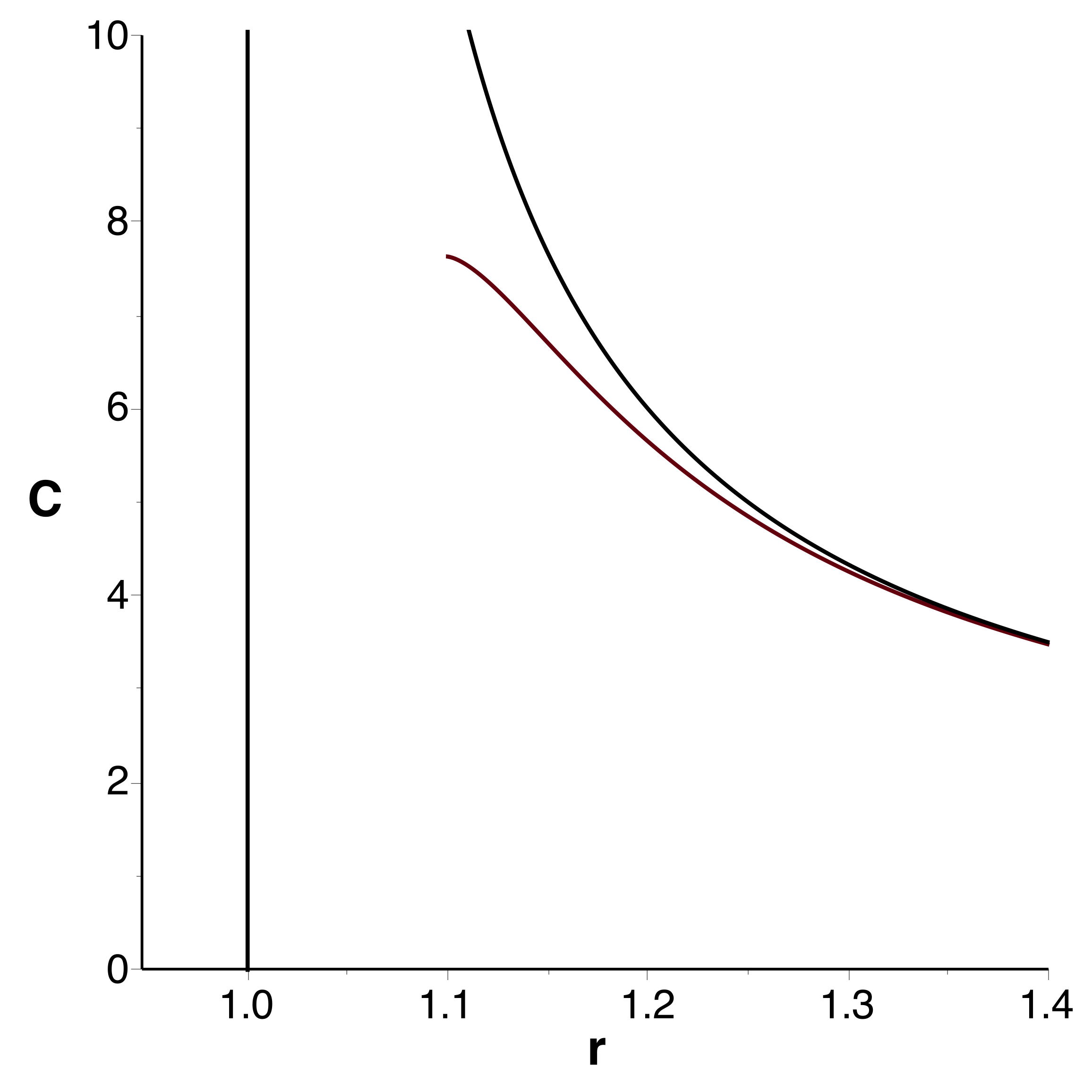
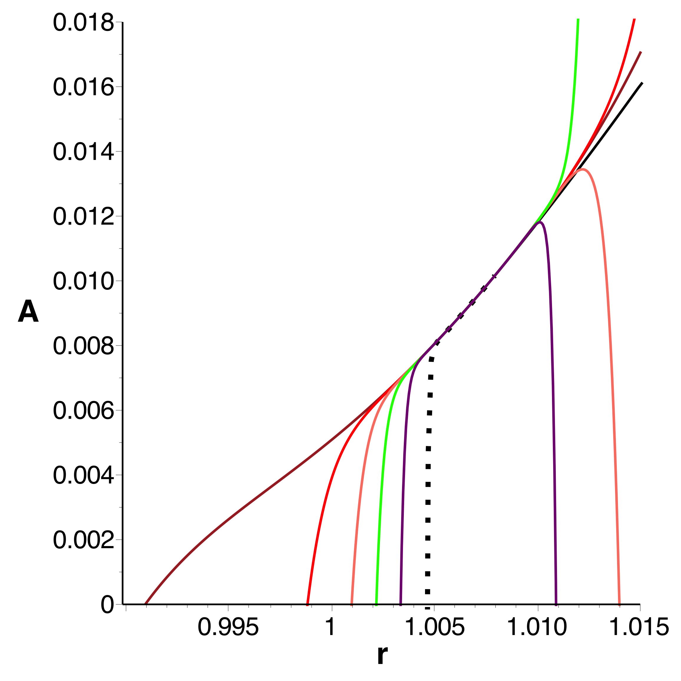
1.b. • pour s'assurer que la méthode est acceptable, on peut tester si solution “classique” est correctement retrouvée pour le cas  η=0η=0.  On constate ainsi que la précision est insuffisante à l'échelle où on souhaite étudier le terme correctif.

MatiereNoire_cor_Im/Unruh-1Euler_0_A.jpg
MatiereNoire_cor_Im/Unruh-1Euler_0_C.jpg


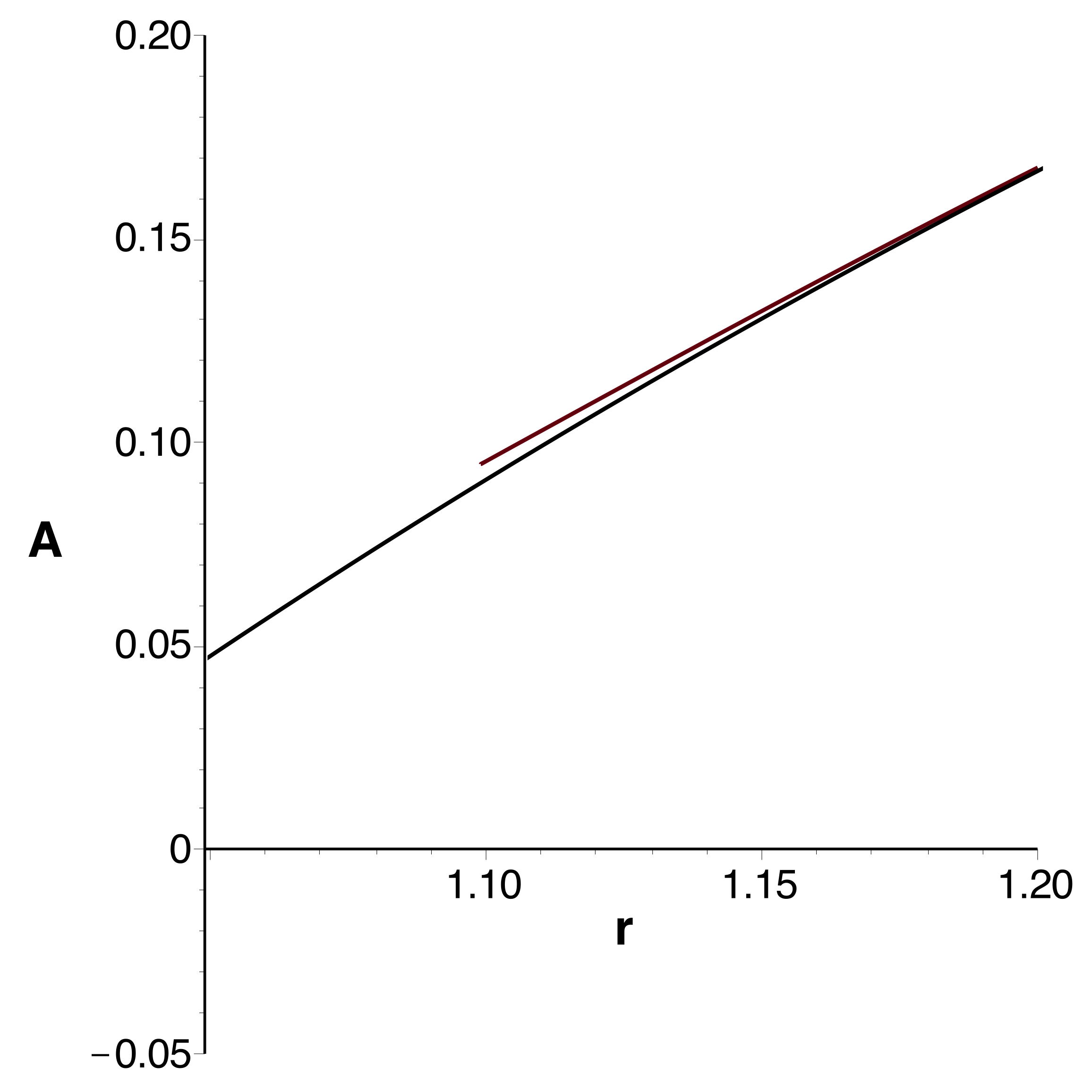
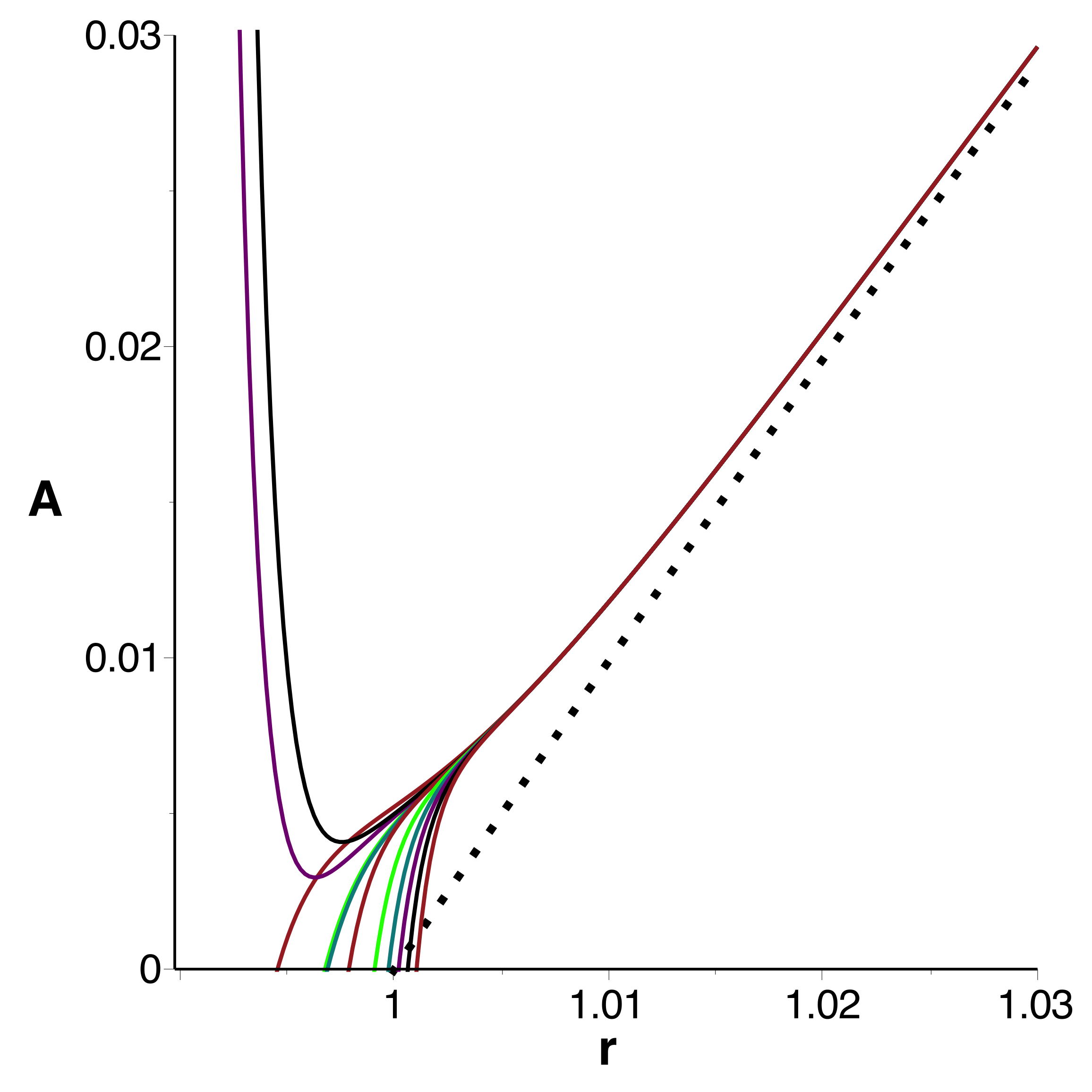
2.a. • Avec la méthode au premier ordre, on calcule la dérivée en un point pour estimer la variation jusqu'au point suivant, mais cette variation dépend de la pente moyenne sur l'intervalle.
• Pour obtenir un calcul du second ordre, en tenant compte de la variation de la dérivée, on fait une première approximation du point suivant, d'où on déduit une estimation de la dérivée en ce point. Pour ré-estimer plus précisément le point suivant, on utilise ensuite comme dérivée la moyenne des valeurs obtenues aux deux extrémités de l'intervalle. On constate que la précision est ainsi raisonnablement correcte (l'écart est inférieur à l'épaisseur du tracé).

MatiereNoire_cor_Im/Unruh-2Euler_0_A.jpg
MatiereNoire_cor_Im/Unruh-2Euler_0_C.jpg


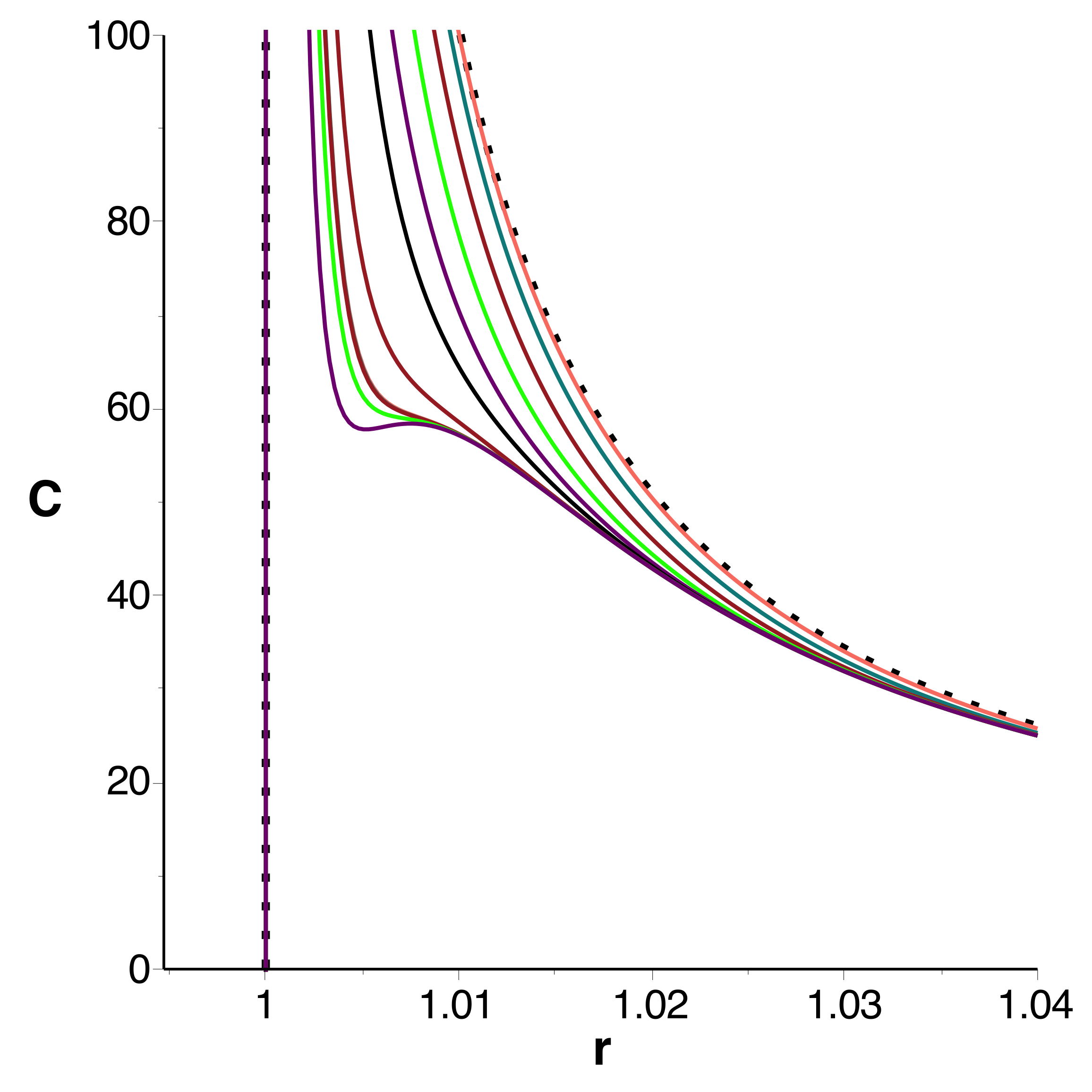
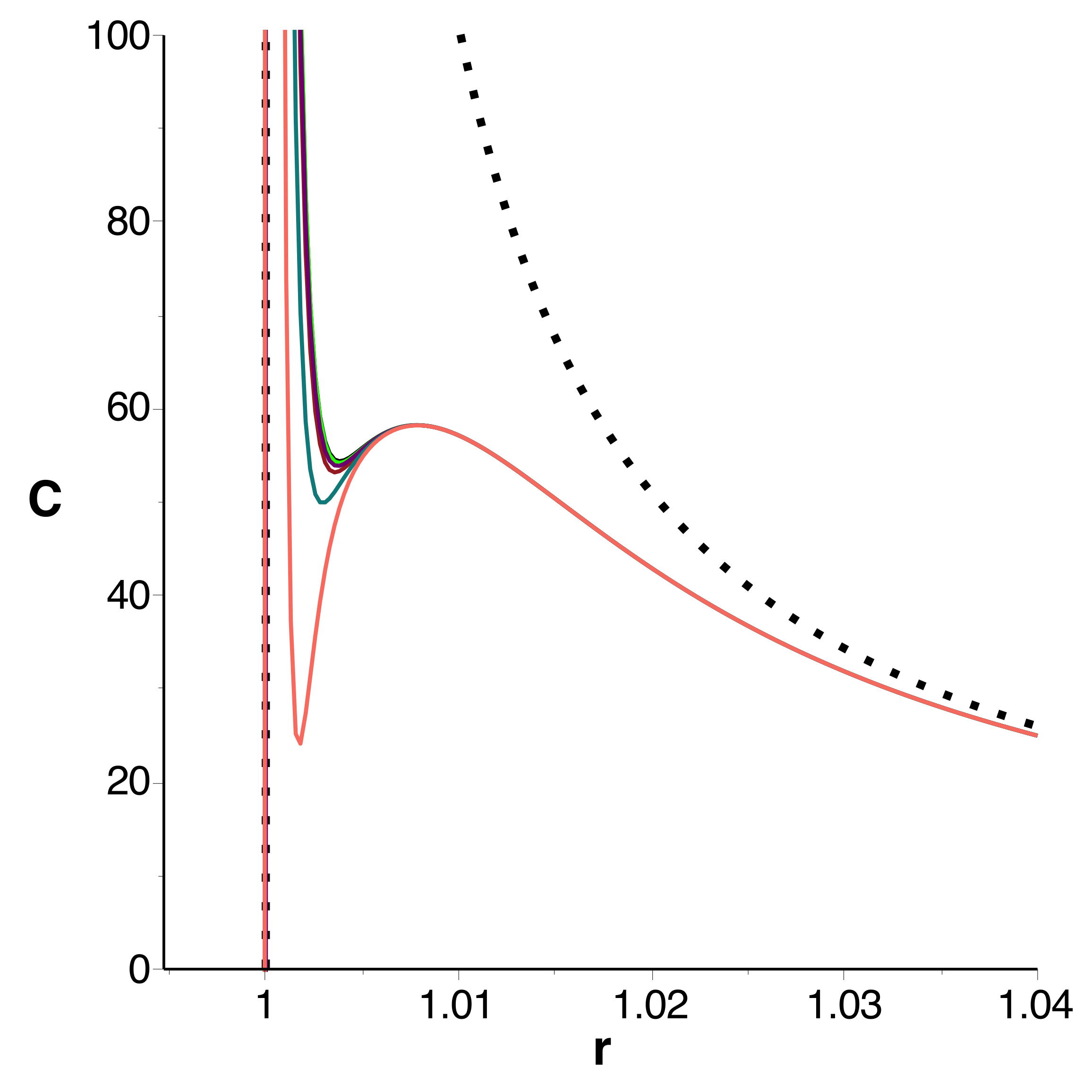
2.b. • On obtient des comportements très semblables pour ηη allant de 102{10}^{-2} à 1010{10}^{-10} ; on note toutefois (principalement pour AA) que cette dernière valeur montre la limite de la méthode d'Euler au second ordre.

MatiereNoire_cor_Im/Unruh-2Euler_10-2_A.jpg
MatiereNoire_cor_Im/Unruh-2Euler_10-2_C.jpg


MatiereNoire_cor_Im/Unruh-2Euler_10-10_A.jpg
MatiereNoire_cor_Im/Unruh-2Euler_10-10_C.jpg

◊ remarque : pour ηη plus petit, il ne suffit pas d'augmenter le nombre de chiffres significatifs dans le logiciel, il faut aussi utiliser une méthode d'Euler à un ordre encore plus grand.

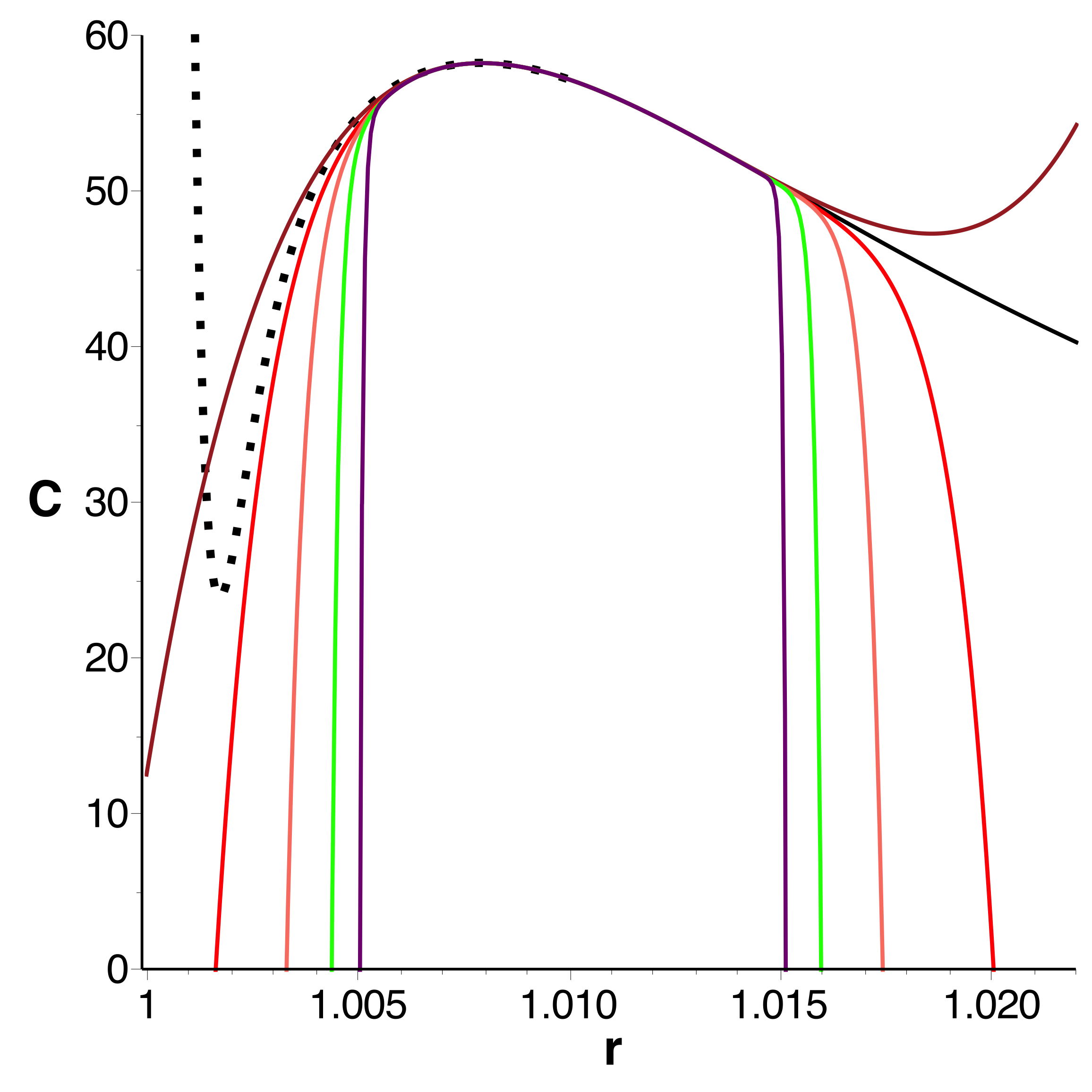
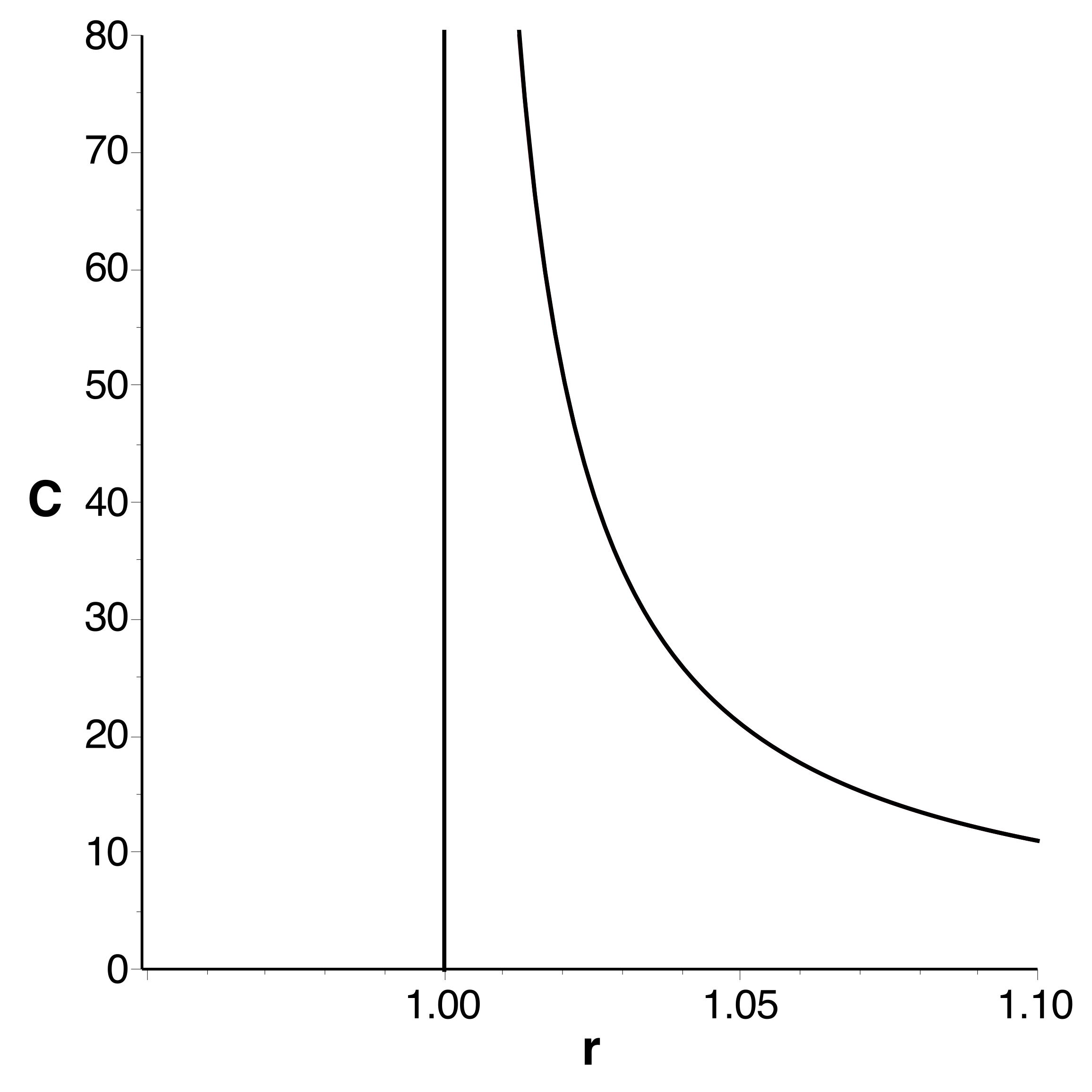
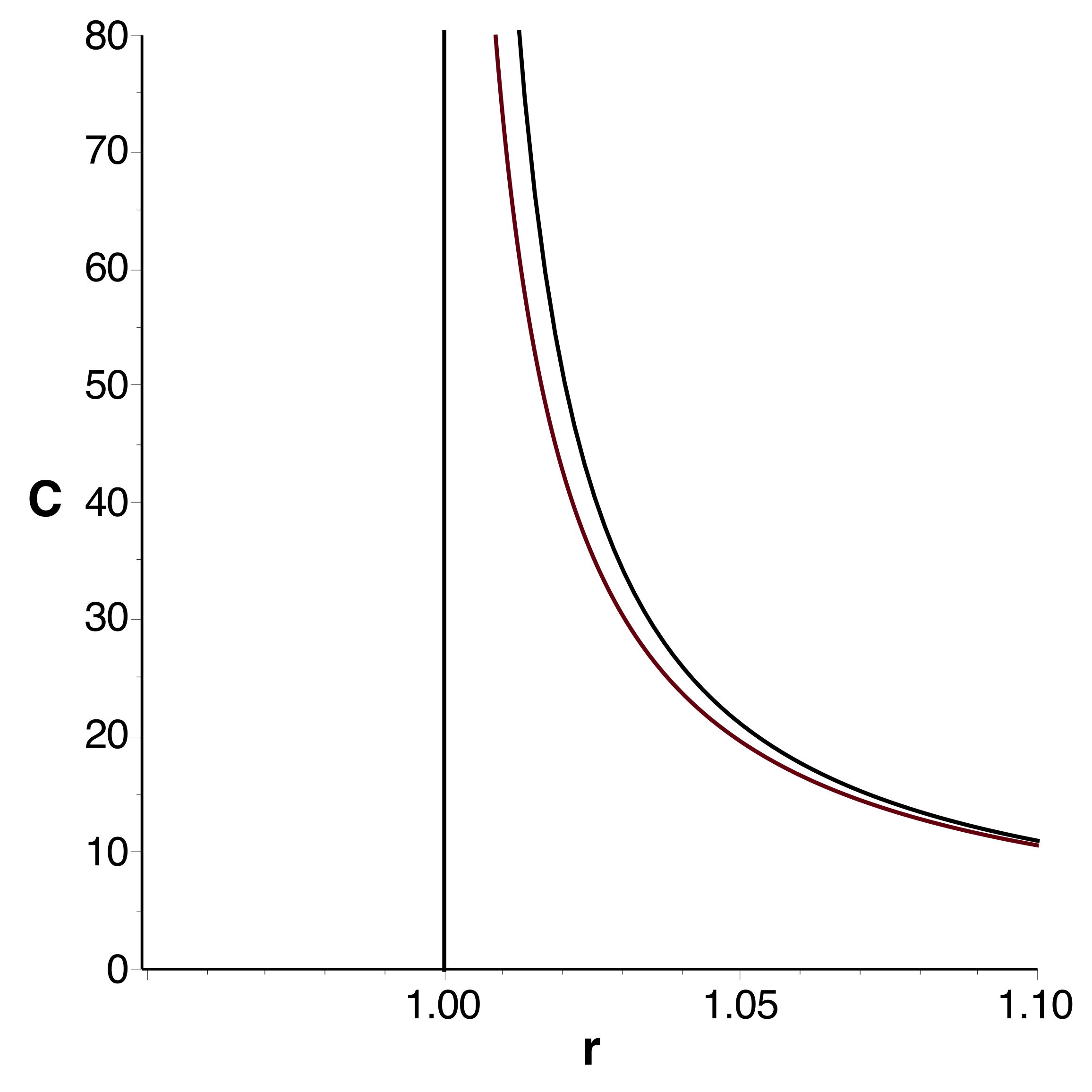
• Pour toutes les valeurs de ηη accessibles, on constate qu'il existe une valeur minimum de rr en dessous de laquelle l'intégration numérique ne permet plus de résoudre le système d'équations :  rmin1+ηr_{min}≈1+\sqrt{η}  (avec rsr_s comme unité). Celle limite correspond à un maximum de CC.

MatiereNoire_cor_Im/rmin.jpg



IV. Effet de type Unruh à l'ordre 3

1. • Les équations sont analogues et peuvent s'écrire sous la forme (CC peut se simplifier à droite) :

AAC1r=rCη3(AA)3\frac{A'}{A}-\frac{C-1}{r}=\frac{r}{\sqrt{C}} \frac{η}{3} \left(\frac{A'}{A}\right)^3   ;   CC+C1r=rCη.(AA)3\frac{C'}{C}+\frac{C-1}{r}=\frac{r}{\sqrt{C}} η .\left(\frac{A'}{A}\right)^3.
• La constante ηη correspond ici à une longueur ; on peut donc s'attendre à un comportement quantitatif différent en fonction de sa valeur. Ainsi en pratique c'est plutôt ηrs\frac{η}{r_s} qui joue le rôle que tenait ηrs\frac{\sqrt{η}}{r_s} pour l'effet Unruh ; l'évolution, en fonction de ηη, des courbes obtenues dans la suite est en fait analogue.

2. • Par exemple pour  η=101η={10}^{-1}  (une valeur plus petite n'apporte qualitativement rien de plus et rend les graphiques moins lisibles), on obtient les courbes suivantes.

MatiereNoire_cor_Im/3Unruh-2Euler_10-1_A.jpg
MatiereNoire_cor_Im/3Unruh-2Euler_10-1_C.jpg

• Il est remarquable de constater que ces courbes peuvent se prolonger jusqu'à  r0r≈0  ;  la précision de la méthode d'Euler limite toutefois l'intégration d'autant plus qu'on diminue ηη.
◊ remarque : on peut aussi étudier des effets analogues pour diverses valeurs de l'ordre entre 2,52,5 et 3,63,6 ; plus on se rapproche de l'ordre 44, plus la partie “intérieure” devient difficile à calculer, puis incalculable à partir de 3,53,5.
• Cette partie “intérieure”, pour laquelle C(r)C(r) croît, ne décrit toutefois pas “une espèce d'astre” en équilibre car elle ne respecte pas la loi de variation de la pression pour un fluide ultra-relativiste :  ArA∝r  ;  C=CsteC=Cste  et  p1r2p∝\frac{1}{r^2} .  Si on se limite à des solutions stables, l'utilisation correcte de ces courbes consisterait à les raccorder avec celles obtenues pour la description de l'intérieur de l'astre.


V. Effet de type Unruh à l'ordre 2

1. • Les équations sont analogues et peuvent s'écrire sous la forme (CC se simplifie à droite) :

AAC1r=rη3(AA)2\frac{A'}{A}-\frac{C-1}{r}=r \:\frac{η}{3} \left(\frac{A'}{A}\right)^2   ;   CC+C1r=rη.(AA)2\frac{C'}{C}+\frac{C-1}{r}=r \:η .\left(\frac{A'}{A}\right)^2.
• La constante ηη est ici sans dimension ; on peut donc s'attendre à un comportement quantitatif différent en fonction de sa valeur. L'évolution, en fonction de ηη, des courbes obtenues dans la suite est en fait un peu analogue dans la mesure où les variations principales des courbes sont “concentrées” au voisinage de rsr_s dans une région d'autant plus petite que ηη l'est.


2. • Par exemple pour  η=101η={10}^{-1}  (une valeur plus petite n'apporte qualitativement rien de plus et rend les graphiques moins lisibles), on obtient les courbes ci-après.
• Il est remarquable de constater que ces courbes peuvent se prolonger jusqu'à  r0r≈0  ;  la précision de la méthode d'Euler limite toutefois l'intégration d'autant plus qu'on diminue ηη.

MatiereNoire_cor_Im/2Unruh-2Euler_10-1_A.jpg
MatiereNoire_cor_Im/2Unruh-2Euler_10-1_C.jpg

• Cette partie “intérieure”, pour laquelle C(r)C(r) est quasi constant, ne décrit toutefois pas “une espèce d'astre” en équilibre car elle ne respecte pas la loi de variation de la pression pour un fluide ultra-relativiste :  ArA∝r  ;  C=CsteC=Cste  et  p1r2p∝\frac{1}{r^2} .  Si on se limite à des solutions stables, l'utilisation correcte de ces courbes consisterait à les raccorder avec celles obtenues pour la description de l'intérieur de l'astre.


3.a. • Compte tenu de l'allure “régulière” des courbes précédentes, on peut s'intéresser à en trouver des expressions par développement en série en fonction de rr :

A=1+a1r+a2r2+A=1+a_1 \:r+a_2 \:r^2+⋯   et   C=1+c1r+c2r2+C=1+c_1 \:r+c_2 \:r^2+⋯  (avec les notations “classiques”).
◊ remarque : bien que l'allure des courbes suggère que  A(0)=0A(0)=0,  on en présuppose pas cela dans cette partie ; en outre, puisqu'il intervient seulement AA\frac{A'}{A}, on peut utiliser  a0=1a_0=1  (la valeur “réelle” est ensuite à fixer d'après les conditions limites).
• Le report dans les équations donne à l'ordre le plus bas :  c0=1c_0=1,  quel que soit ηη ; ceci semble en contradiction avec les courbes précédentes.
• On obtient à l'ordre suivant :  a1=c1a_1=c_1  et  c1=0c_1=0  (donc  a1=0a_1=0).
• On obtient ensuite de même :  2a2=c22 \:a_2=c_2  et  c2=0c_2=0  ;  ...  ;  nan=cnn \:a_n=c_n  et  cn=0c_n=0 .
• Ces résultats donnent finalement :  A=Cste0A=Cste≠0  et  C=1C=1,  effectivement solution des équations mais incompatibles avec les courbes précédentes obtenues avec l'intégration numérique.


3.b. • Compte tenu de ce qui précède, on peut s'intéresser à des développement en série de la forme :

A=r+a2r2+A=r+a_2 \:r^2+⋯   et   C=c0+c1r+c2r2+C=c_0+c_1 \:r+c_2 \:r^2+⋯  (avec les notations “classiques”).
◊ remarque : puisqu'il intervient seulement AA\frac{A'}{A}, on peut utiliser  a1=1a_1=1  (la valeur “réelle” est ensuite à préciser).
• Le report dans les équations donne à l'ordre le plus bas :  2c0=η32-c_0=\frac{η}{3}  et  c01=ηc_0-1=η.  Ceci relie c0c_0 à ηη, ce qui semble raisonnable, mais impose aussi ηη (puisqu'il y a deux équations), ce qui est contradictoire : ce paramètre provient d'une correction associée à une loi indépendante de la relativité générale.
• Si on tente tout de même de poursuivre, on obtient à l'ordre suivant :  a2c1=2a2η3a_2-c_1=2 a_2 \,\frac{η}{3}  ainsi que  117c1=2a2η\frac{11}{7} c_1=2 \:a_2 \:η  ;  ceci donne :  a2=0a_2=0  et  c1=0c_1=0  (puis de même pour les coefficients suivants).
• Ces résultats ne sont généralement pas solution des équations pour ηη quelconque ; ils sont incompatibles avec les courbes précédentes obtenues avec l'intégration numérique.
◊ remarque : les résultats sont analogues en supposant  A=rn+an+1rn+1+A=r^n+a_{n+1} \:r^{n+1}+⋯ .


3.c. • Ceci indique que l'origine est un point (mathématiquement) singulier de l'équation, de même que pour le maximum de CC.
◊ remarque : quand on fait un calcul analogue pour un terme de type Unruh à l'ordre 33, on obtient un résultat analogue, mais la forme des courbes est différente : avec une tangente à l'origine verticale, C(r)C(r) n'a pas de développement en série simple au voisinage de  r=0r=0   ;  ici c'est la régularité apparente des courbes qui montre qu'il existe pour cette limite une propriété singulière dans l'équation.


VI. Calcul de l'effet Unruh par développement en série

1. • On peut choisir par exemple  η=103η={10}^{-3}  et effectuer les calculs pour quelques valeurs de NN sur quelques machines et logiciels ; on constate une variation environ comme N3N^3.

MatiereNoire_cor_Im/temps.jpg


2.a. • Pour obtenir un résultat satisfaisant, il faut effectuer les développements jusqu'à  N1500N≈1500.
◊ remarque : compte tenu du nombre important de reports d'un calcul numérique dans le suivant, cela nécessite en outre de calculer avec suffisamment de chiffres significatifs (au moins 3030).
• Compte tenu du fait que  N150N≈150  est nécessaire pour  η=102η={10}^{-2},  la comparaison montre qu'il faudrait un ordre  N1500000N≈1500000  pour décrire  η=1010η={10}^{-10}  (limite de la méthode d'Euler) ; on retombe alors dans un problème de temps de calcul (et éventuellement de taille mémoire). Ceci montre que, même si cette méthode numérique peut décrire des valeurs de ηη plus petites que pour un développement en série littéral, elle semble rester plus limitée que la méthode d'Euler.


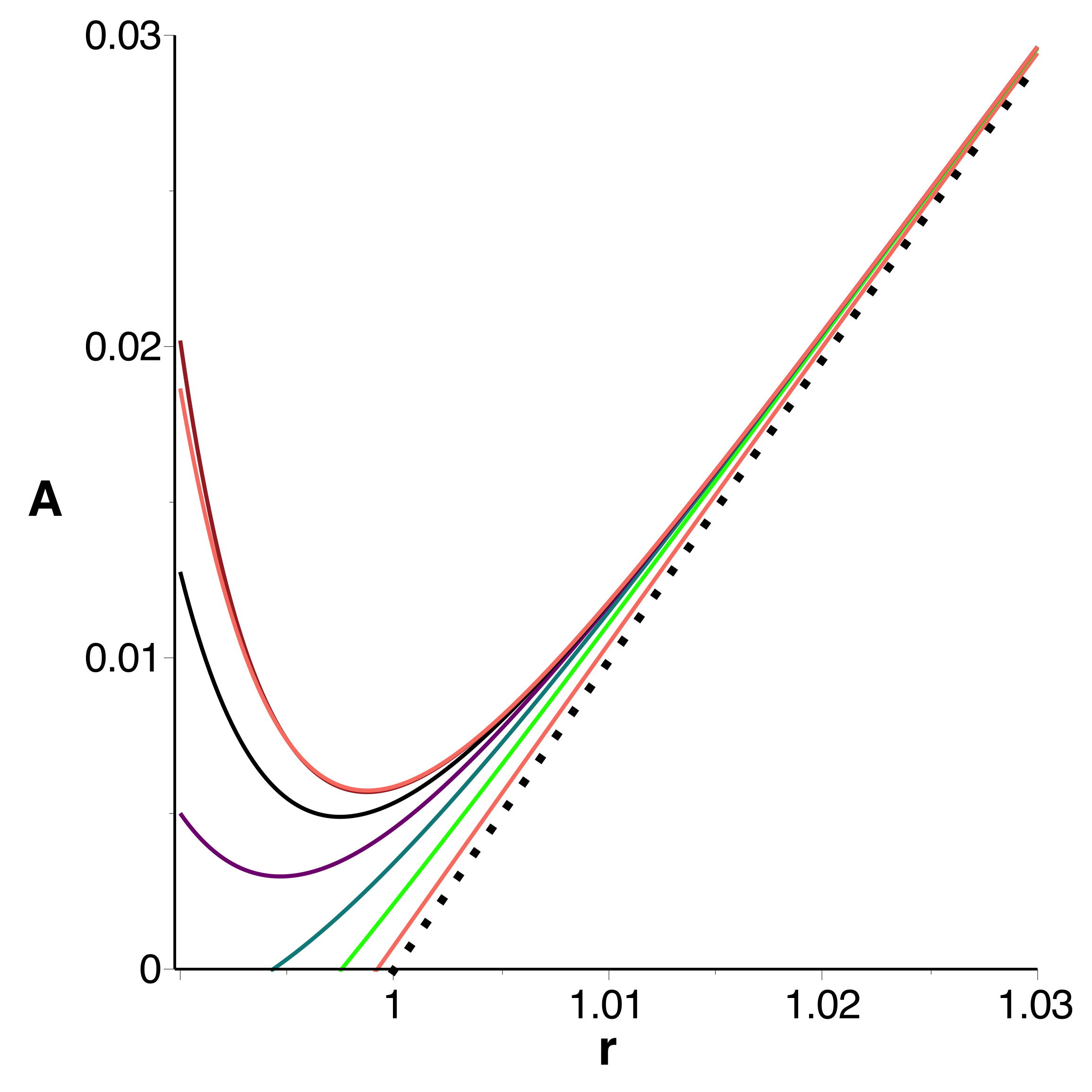
2.b. • On obtient les allures suivantes, montrant pour AA une “convergence”, puis une divergence (pour  N500N≳500)  de la partie  r1,003rsr≲1,003 \:r_s :

MatiereNoire_cor_Im/Unruh-devnum_10-4_A.jpg
MatiereNoire_cor_Im/Unruh-devnum_10-4_A2.jpg

• De même pour CC avec divergence (pour  N800N≳800)  de la partie  r1,003rsr≲1,003 \:r_s :

MatiereNoire_cor_Im/Unruh-devnum_10-4_C.jpg
MatiereNoire_cor_Im/Unruh-devnum_10-4_C2.jpg

• Les valeurs de AA semblent pouvoir être extrapolées jusqu'à  r1,003rsr≈1,003 \:r_s,  mais elles sont liées à celles de CC qui ne peuvent être estimées que jusqu'à  r1,004rsr≈1,004 \:r_s,  tout de même en deçà du maximum.
• Ces résultats sont tout à fait compatibles avec ceux obtenus par intégration numérique : les courbes obtenues par les deux méthodes se superposent à mieux que 1%1 \:% près (incertitudes numériques).


VII. Calcul de l'effet Unruh par développement en série

1. • On peut pour cela utiliser une variable  r1=rr0r_1=r-r_0  (l'existence de l'extremum correspond à  c1=0c_1=0) :

A=1+a1r1+a2r12+A=1+a_1 \:r_1+a_2 \:r_1^{\:2}+⋯   et   C=c0+c2r12+C=c_0+c_2 \:r_1^{\:2}+⋯  (avec les notations “classiques”).
◊ remarque : puisqu'il intervient seulement AA\frac{A'}{A}, on peut utiliser  a0=1a_0=1  (la valeur “réelle” est ensuite à fixer d'après les conditions limites).
• Les équations sont analogues et peuvent s'écrire sous la forme (CC peut se simplifier à droite) :

AAC1r1+r0=r1+r0Cη3(AA)4\frac{A'}{A}-\frac{C-1}{r_1+r_0}=\frac{r_1+r_0}{C} \frac{η}{3} \left(\frac{A'}{A}\right)^4   ;   CC+C1r1+r0=r1+r0Cη.(AA)4\frac{C'}{C}+\frac{C-1}{r_1+r_0}=\frac{r_1+r_0}{C} η .\left(\frac{A'}{A}\right)^4.
◊ remarque : les dérivées sont par rapport à r1r_1 puisque  r0r_0  est constant.


2. • Le report dans les équations donne, à l'ordre le plus bas, deux équations à trois inconnues pouvant s'écrire sous la forme :  r0a1=43(c01)=43ηr02a14c0r_0 \:a_1=\frac{4}{3} \left(c_0-1\right)=\frac{4}{3} η \frac{r_0^{\:2} \:a_1^{\:4}}{c_0} .  On peut en déduire par exemple :  c0=16ηa1216ηa129c_0=\frac{16 \:η\:a_1^{\:2}}{16 \:η\:a_1^{\:2} - 9}  et  r0=1a11216ηa129r_0=\frac{1}{a_1} \frac{12}{16 \:η\:a_1^{\:2} - 9} .
◊ remarque : le fait que ces équations fassent intervenir à la fois c0c_0 (ordre 00) et a1a_1 (ordre 11) vient de l'utilisation en facteur de  r=r1+r0r=r_1+r_0  (avec décalage de la puissance de r1r_1).
◊ remarque : dans la mesure où on a supposé une tangente horizontale (c1=0c_1=0)  en  r=r0r=r_0,  c'est r0r_0 qui intervient dans les équations à la place de c1c_1.
◊ remarque : les conditions aux limites imposent deux contraintes, ici par exemple a0a_0 (coefficient multiplicatif restant à déterminer) et c0c_0 ; les équations du champ donnent alors r0r_0 et a1a_1 (conditions sur la pente) ; les équations à l'ordre suivant devraient donner a2a_2 et c2c_2, puis ainsi de suite.

• Le report dans les équations à l'ordre suivant donne deux équations dont la première se simplifie en  a1=0a_1=0,  ce qui (d'après les relations précédentes) imposerait en outre  c0=0c_0=0  ;  ceci est visiblement contradictoire avec les courbes obtenues par les autres méthodes. L'autre équation contient à la fois a2a_2 et c2 c_2, mais en y reportant  a1=0a_1=0  elle se réduit à  c2=0c_2=0  (sans contrainte sur a2a_2).
• Comment expliquer que pour  rr0r≥r_0,  où les courbes semblent tout de même tout à fait régulières, on ne puisse pas obtenir de développement en série ? Il semble qu'il existe une singularité essentielle de l'équation en r0r_0 correspondant à l'extremum de CC (il en est d'ailleurs de même à l'origine  r=0r=0).


3. • À l'ordre le plus bas, le calcul littéral précédent donne des résultats plausibles. Par exemple pour  ηrs=102\frac{\sqrt{η}}{r_s} ={10}^{-2}  les deux autres méthodes donnent  c0=58,212±0,015c_0=58,212±0,015  pour  r0rs=1,0079±0,0001\frac{r_0}{r_s} =1,0079±0,0001  ;  ceci peut être obtenu avec les expressions littérales trouvées ici, en choisissant  a1=75,7527±0,0002a_1=75,7527±0,0002.
• À l'ordre suivant, a2a_2 se simplifie alors dans l'équation correspondante, qui ainsi devient impossible (du type “1=01=0” ; par comparaison à la question précédente, c'est lié au fait qu'on a ici choisi  a10a_1≠0).  L'équation sur c2c_2 ne peut ensuite être résolue car elle dépend de a2a_2.


VIII. Calcul de l'effet Unruh par développements en série

1. • On peut pour cela utiliser une variable  r1=rr0r_1=r-r_0  (où r0r_0 ne correspond ni à l'origine, ni à l'extremum de CC) :  A=1+a1r1+a2r12+A=1+a_1 \:r_1+a_2 \:r_1^{\:2}+⋯   et   C=c0+c1r1+c2r12+C=c_0+c_1 \:r_1+c_2 \:r_1^{\:2}+⋯  (avec les notations “classiques”).
◊ remarque : puisqu'il intervient seulement AA\frac{A'}{A}, on peut utiliser  a0=1a_0=1  (la valeur “réelle” est ensuite à fixer d'après les conditions limites).
• Les équations sont analogues et peuvent s'écrire sous la forme (CC peut se simplifier à droite) :

AAC1r1+r0=r1+r0Cη3(AA)4\frac{A'}{A}-\frac{C-1}{r_1+r_0}=\frac{r_1+r_0}{C} \frac{η}{3} \left(\frac{A'}{A}\right)^4   ;   CC+C1r1+r0=r1+r0Cη.(AA)4\frac{C'}{C}+\frac{C-1}{r_1+r_0}=\frac{r_1+r_0}{C} η.\left(\frac{A'}{A}\right)^4.
◊ remarque : les dérivées sont par rapport à r1r_1 puisque  r0r_0  est constant.


2. • Le report dans les équations donne, à l'ordre le plus bas, deux équations pouvant s'écrire sous la forme :  r0a1(c01)=η3r02a14c0r_0 \:a_1-\left(c_0-1\right)=\frac{η}{3} \frac{r_0^{\:2} \:a_1^{\:4}}{c_0}    ;   r0c1c0+(c01)=ηr02a14c0\frac{r_0 \:c_1}{c_0} +\left(c_0-1\right)=η \:\frac{r_0^{\:2} \:a_1^{\:4}}{c_0} .
◊ remarque : le fait que ces équations fassent intervenir à la fois c0c_0 (ordre 00) avec a1a_1 et c1c_1 (ordre 11) vient de l'utilisation en facteur de  r=r1+r0r=r_1+r_0  (avec décalage de la puissance de r1r_1).
• En pratique r0r_0 est choisi en fonction de la zone qu'on souhaite étudier (cela peut nécessiter des ajustements en fonction du domaine de validité du développement, qui n'est connu qu'après les calculs) ; les conditions aux limites imposent deux contraintes, ici a0a_0 (coefficient multiplicatif restant à déterminer) et c0c_0 ; les équations du champ donnent alors a1a_1 et c1c_1 (conditions sur la pente). Les équations à l'ordre suivant donnent ensuite a2a_2 et c2c_2, puis ainsi de suite. Les calculs sont effectués numériquement car les expressions littérales sont inutilement compliquées.


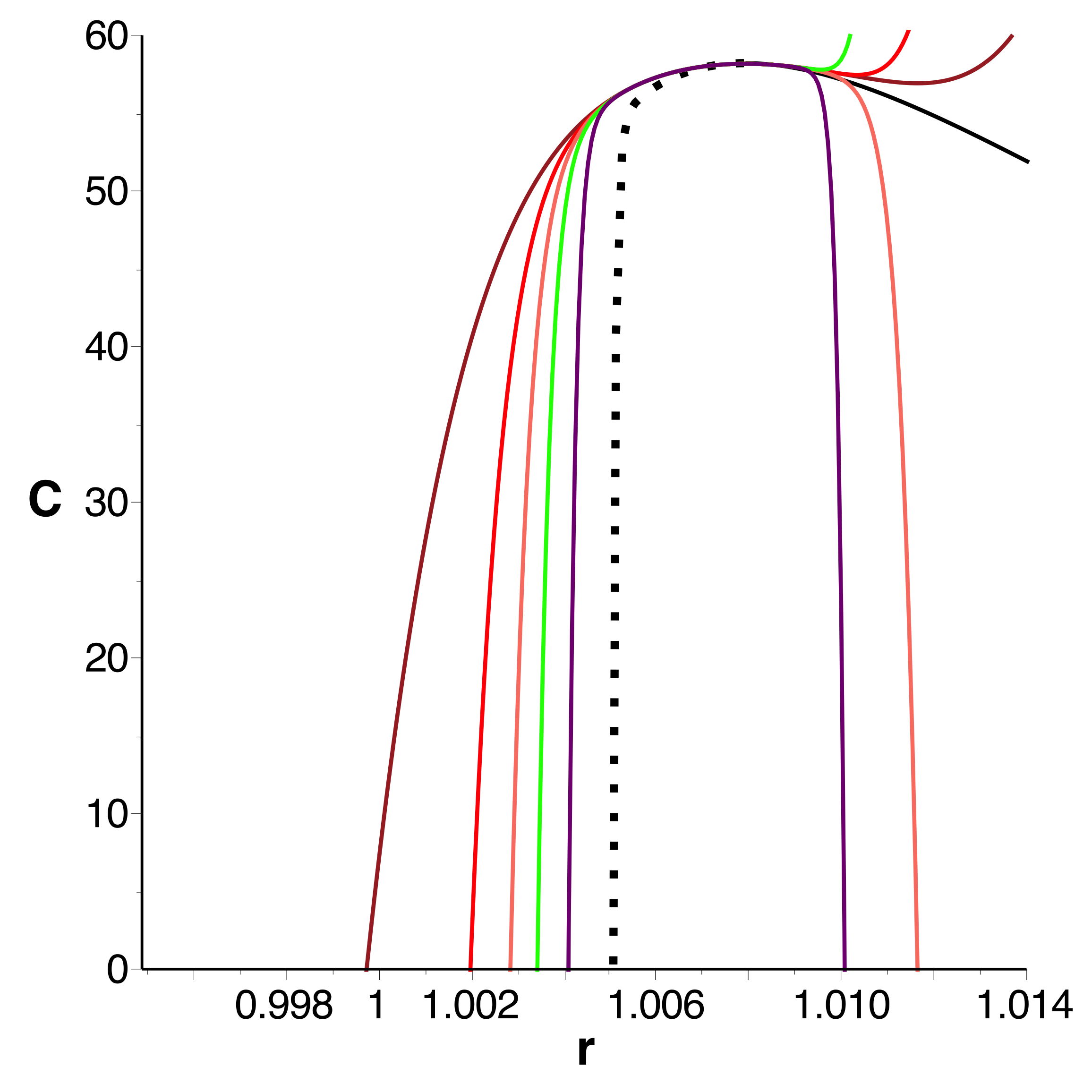
3. • Pour  ηrs=102\frac{\sqrt{η}}{r_s} ={10}^{-2}  les autres méthodes donnent un maximum de CC pour  rextr=1,0079±0,0001r_{extr}=1,0079±0,0001  (en fait  rextrrs\frac{r_{extr}}{r_s} )  à la limite de validité des calculs ; on peut commencer par vérifier cet extremum à l'aide d'un développement en série pour  r0=1,010 r_0=1,010.  Le raccordement impose  a0=0,0118a_0=0,0118  et  c0=57,15c_0=57,15  ;  on obtient ainsi  a1=58,78a_1=58,78  et  c1=917,3c_1=-917,3  ...  puis ainsi de suite.
• Les courbes obtenues se raccordent bien et confirment l'extremum (en le précisant très peu) ; celles tracées à l'ordre 8080 montrent bien la limitation de l'intervalle de validité.

MatiereNoire_cor_Im/Unruh-devnum_10-4_rp1_A.jpg
MatiereNoire_cor_Im/Unruh-devnum_10-4_rp1_C.jpg

• Pour  r0=1,007r_0=1,007  le raccordement d'un second développement impose  a0=0,00946a_0=0,00946  et  c0=57,99 c_0=57,99 .  On obtient ainsi  a1=77,79a_1=77,79  et  c1=405,8c_1=405,8  ...  puis ainsi de suite.
◊ remarque : l'équation sur AA' a plusieurs solutions et il faut choisir celle qui permet le raccordement des courbes ; le choix n'est pas le même pour les parties croissante et décroissante de CC (le maximum est un point singulier), donc il faut effectuer un raccordement à l'extremum.

MatiereNoire_cor_Im/Unruh-devnum_10-4_rp1_A2.jpg
MatiereNoire_cor_Im/Unruh-devnum_10-4_rp1_C2.jpg

• Ceci permet en principe d'obtenir de proche en proche l'ensemble des courbes, avec une succession de développements raccordés de façon analogue, mais seulement à condition que la méthode ne soit pas limitée par la précision numérique.


4.a. • Le report dans les équations montre que l'hypothèse  C=1C=1  impose  A=CsteA=Cste  ;  rien a priori n'exclut les solutions de cette forme.


4.b. • La quantité AA se comporte un peu qualitativement comme un potentiel de gravitation, donc doit être continue à dérivées continues. Le report dans les équations montre qu'il en est donc de même pour CC (de façon générale, les gμνg_{μν} sont des “potentiels”).


4.c. • Puisque le passage par  C=1C=1  doit se faire avec dérivées continues, on ne peut raccorder à ce niveau une solution avec celle correspondant à  C=1C=1  que si le raccordement se fait avec dérivée nulle (et de même pour  A=CsteA=Cste)  ;  les calculs montrent que ce n'est pas le cas.
◊ remarque : ce point de croisement semble être lui aussi un point singulier ; il faut y raccorder deux développements de part et d'autre.

MatiereNoire_cor_Im/Unruh-devnum_10-4_rp1_A3.jpg
MatiereNoire_cor_Im/Unruh-devnum_10-4_rp1_C3.jpg