EFFETS DE LA ROTATION D'UN ASTRE - corrigé des exercices


Trajectoires de particules matérielles dans le plan équatorial

1. • Les variations du “potentiel radial”  𝒱r(r)𝒱_r (r)  peuvent être tracées numériquement pour différentes valeurs de 𝒽𝒽 . Pour  αrs=122\displaystyle \frac{α}{r_s} =\frac{1}{2 \,\sqrt{2}}  et  𝓀𝓀  fixés, les courbes sont analogues à celles du cas de Schwarzschild ; les types de trajectoires le sont donc aussi.
◊ remarque : il est utile de reporter (en pointillés) la valeur  12(𝓀21)\frac{1}{2} \,(𝓀^2-1)  jouant ici un rôle équivalent à celui de l'énergie mécanique massique (constante) dans le cas newtonien.

• En particulier :
◊ 
il existe des trajectoires bornées entre deux distances rmr_m et rMr_M ;
◊  d'autres, pour de plus grandes valeurs de l'énergie  (selon la valeur de 𝓀𝓀 pour 𝒽𝒽 donné), peuvent ne pas être bornées supérieurement ;
◊ 
d'autres enfin, pour des énergies dépassant le maximum, peuvent ne pas avoir de minimum d'approche et rejoindre forcément la singularité (la rotation décrite par 𝒽𝒽 doit être suffisante par rapport au mouvement radial) ; qui plus est, l'existence même du maximum suppose que 𝒽𝒽 ne soit pas trop petit.

• Pour les rotations dans le sens direct (avec  𝓀=0,95𝓀=\text{0,95} ).

rotEffet_cor_Im/Vr_h_d.jpg

• Pour le sens rétrograde (avec  𝓀=0,98𝓀=\text{0,98} )  les rayons caractéristiques et les niveaux d'énergie sont un peu plus grands.

rotEffet_cor_Im/Vr_h_i.jpg

• On peut préciser les courbes en étudiant le lieu des extrémums, caractérisés par :
d𝒱rdr=c2rs2r2h2c2α2.(𝓀21)r3+3rs.(hcα𝓀)22r4=0\displaystyle \frac{d𝒱_r}{dr}=\frac{c^2 \: r_s}{2 \,r^2}-\frac{h^2-c^2 \: α^2.(𝓀^2-1)}{r^3} +\frac{3 \,r_s .(h-c \:α \:𝓀)^2}{2 \,r^4}=0  .

• Ceci impose :  rers=𝒽2c2α2.(𝓀21)c2rs2±(𝒽2c2α2.(𝓀21)c2rs2)23(𝒽cα𝓀crs)2\displaystyle \frac{r_e}{r_s} =\frac{𝒽^2-c^2 \: α^2.(𝓀^2-1)}{c^2 \: r_s^{\:2}}±\sqrt{\left(\frac{𝒽^2-c^2 \: α^2.(𝓀^2-1)}{c^2 \: r_s^{\:2}}\right)^2-3 \;\left(\frac{𝒽-c \:α \:𝓀}{c \:r_s}\right)^2}  ;  puis en combinant la condition d'extrémum avec l'expression de 𝒱r𝒱_r on obtient :  𝒱r(re)=rs4re3[(𝒽cα𝓀)2c2re2]\displaystyle 𝒱_r (r_e )=\frac{r_s}{4 \,r_e^{\:3}} \: \left[(𝒽-c \:α \:𝓀)^2-c^2 \: r_e^{\:2} \,\right]  ;  cela définit paramétriquement (en fonction de 𝒽𝒽 , ou ensuite de 𝓀𝓀 ) les courbes reportées en tirets.

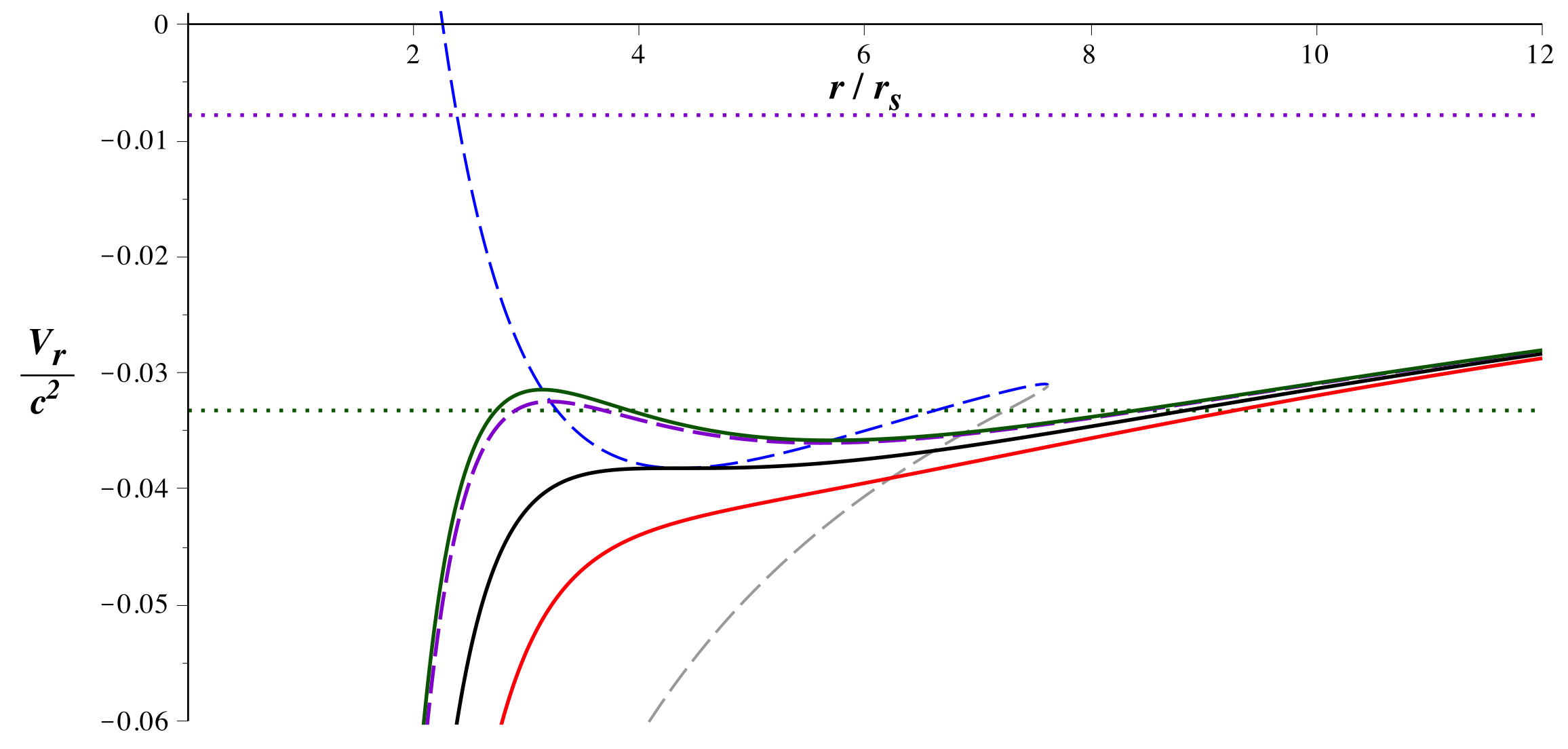
2. • Une différence importante intervient en fait ici (par rapport au cas de Schwarzschild) : 𝒱r𝒱_r dépend aussi de 𝓀𝓀 . Ainsi, les courbes correspondant à des plus grandes énergies sont déformées.
• Pour  α=rs22\displaystyle α=\frac{r_s}{2 \,\sqrt{2}}  et  𝒽=1,5𝒽=\text{1,5}  fixés, les variations du “potentiel radial” 𝒱r(r)𝒱_r (r) pour différentes valeurs de 𝓀𝓀 sont représentées ci-après.

rotEffet_cor_Im/Vr_k_h_d.jpg

• On constate essentiellement que les plus grandes valeurs de 𝓀𝓀 relèvent le maximum et déplacent le minimum vers des plus grandes valeurs de rr (la partie en tirets gris ne concerne pas le problème physique étudié car elle correspond à  𝓀>1𝓀>1 ).  En pratique il semble que, pour 𝒽𝒽 fixé, les particules plus proches du centre tournent plus si elles ont plus d'énergie.
◊ remarque : ici 𝒽𝒽 fixé mesure la rotation par rapport à l'espace, lui même entraîné par la rotation de l'astre ; le pic du maximum correspond à une barrière due à la force centrifuge, elle même plus ou moins liée à la rotation par rapport à la métrique ; l'influence de 𝓀𝓀 peut être liée à cette différence.
• On constate en outre (en pointillés) qu'une petite variation de 𝓀𝓀 conduit à une grande variation de  la valeur  12(𝓀21)\frac{1}{2} \,(𝓀^2-1)  analogue ici à l'énergie mécanique massique (constante) newtonienne. Or, pour que l'existence des extremums ait une importance physique, il faut que cette constante puisse être entre les deux. L'étude en fonction de 𝓀𝓀 (pour 𝒽𝒽 fixé) a donc l'intérêt de montrer qu'une variation modérée de l'énergie perturbe peu l'allure de la courbe.

• De façon analogue pour  α=rs22\displaystyle α=\frac{r_s}{2 \,\sqrt{2}}  et  𝒽=2,1𝒽=-\text{2,1}  fixés, les variations du “potentiel radial” 𝒱r(r)𝒱_r (r) pour différentes valeurs de 𝓀𝓀 , représentées ci-après, montrent que les plus grandes valeurs de 𝓀𝓀 abaissent le maximum et déplacent le minimum vers des plus petites valeurs de rr (la partie en tirets gris est non physique car elle correspond à  𝓀<0𝓀<0 ).  L'augmentation de rotation évoquée précédemment intervient dans le sens direct et les particules plus proches du centre tournent moins dans le sens inverse si elles ont plus d'énergie.

rotEffet_cor_Im/Vr_k_h_i.jpg

3. • L'existence des extremums implique :  (𝒽2c2α2.(𝓀21)c2rs2)23(𝒽cα𝓀crs)2>0\displaystyle \left(\frac{𝒽^2-c^2 \: α^2.(𝓀^2-1)}{c^2 \: r_s^{\:2}}\right)^2-3 \;\left(\frac{𝒽-c \:α \:𝓀}{c \:r_s}\right)^2>0  ;  on peut simplifier à l'aide de notations réduites :  H=𝒽crs\displaystyle H=\frac{𝒽}{c \:r_s}  ;  𝒶=αrs\displaystyle 𝒶=\frac{α}{r_s} .
• Les racines de :  [H2𝒶2.(𝓀21)+3(H𝒶𝓀)].[H2𝒶2.(𝓀21)3(H𝒶𝓀)]=0\left[H^2-𝒶^2.(𝓀^2-1)+\sqrt{3} \: (H-𝒶 \:𝓀 )\right].\left[H^2-𝒶^2.(𝓀^2-1)-\sqrt{3} \: (H-𝒶 \:𝓀 )\right]=0   sont :
H1=12[3+(2𝒶𝓀3)24𝒶2]H_1=\frac{1}{2}\: \left[\sqrt{3}+\sqrt{(2 \,𝒶 \:𝓀-\sqrt{3})^2-4 \,𝒶^2} \, \right]  ;  H2=12[3(2𝒶𝓀3)24𝒶2]H_2=\frac{1}{2}\: \left[\sqrt{3}-\sqrt{(2 \,𝒶 \:𝓀-\sqrt{3})^2-4 \,𝒶^2} \, \right]  ;
H3=12[3+(2𝒶𝓀+3)24𝒶2]H_3=\frac{1}{2}\: \left[-\sqrt{3}+\sqrt{(2 \,𝒶 \:𝓀+\sqrt{3})^2-4 \,𝒶^2} \, \right]  ;  H4=12[3(2𝒶𝓀+3)24𝒶2]H_4=\frac{1}{2}\: \left[-\sqrt{3}-\sqrt{(2 \,𝒶 \:𝓀+\sqrt{3})^2-4 \,𝒶^2} \, \right] .
• Les graphiques en fonction de  𝓀[0;1]𝓀∈[0\, ;1] ,  pour différentes valeurs de  𝒶[0;0,5]𝒶∈[0 \,;\text{0,5}] ,  montrent que les intervalles  [H1;H2][H_1 \, ; H_2 ]  et  [H3;H4] [H_3 \,; H_4 ] ,  délimités par deux paraboles symétriques, sont toujours disjoints (ci-dessous pour  𝒶=0,4𝒶=\text{0,4} ).

rotEffet_cor_Im/hmin.jpg

• Les solutions envisageables sont :  H>H1H>H_1  dans le sens direct  ;  H<H4H<H_4  dans le sens rétrograde  ;  H3<H<H2H_3<H<H_2  principalement dans le sens direct.
• Par ailleurs, le cas limite d'extremum correspond à :  reirs=H2𝒶2.(𝓀21)\displaystyle \frac{r_{ei}}{r_s} =H^2-𝒶^2.(𝓀^2-1) .  Or l'existence des extremums n'est utile que si :  rei>RH=12(rs+rs24α2)r_{ei}>R_H=\frac{1}{2} \left(r_s+\sqrt{r_s^{\:2}-4 \,α^2}\right) .
• Ceci impose la condition :  H2>12(1+14𝒶2)+𝒶2.(𝓀21)H^2>\frac{1}{2} \left(1+\sqrt{1-4 \,𝒶^2} \right)+𝒶^2.(𝓀^2-1) .  Ces limites, représentées en tirets, montrent que le plus souvent l'intervalle  H3<H<H2H_3<H<H_2  n'est pas acceptable.

• En outre, pour que l'existence des extremums ait une influence physique, il faut aussi que la quantité  12(𝓀21)\frac{1}{2} (𝓀^2-1)  décrivant l'énergie puisse être dans l'intervalle entre minimum et maximum. Une recherche (numérique) des paramètres  (H,𝓀)(H, 𝓀 )  acceptables indique en fait des zones assez restreintes.

rotEffet_cor_Im/h_k_d_zone.jpg
rotEffet_cor_Im/h_k_i_zone.jpg

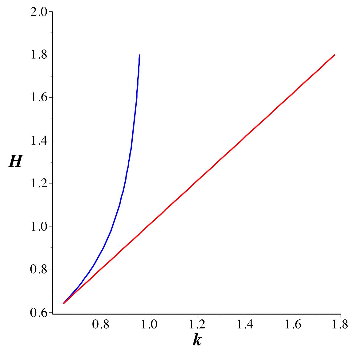
• D'un autre point de vue, il existe aussi des cas spéciaux pour les grandes valeurs de αα . L'existence de H1H_1 et H2H_2 nécessite :  (2𝒶𝓀3)24𝒶2=(2𝒶𝓀32𝒶)(2𝒶𝓀3+2𝒶)>0(2 \,𝒶 \:𝓀-\sqrt{3})^2-4 \,𝒶^2=(2 \,𝒶 \:𝓀-\sqrt{3}-2 \,𝒶)(2 \,𝒶 \:𝓀-\sqrt{3}+2 \,𝒶)>0  ;  ceci impose :  𝒶<340,433𝒶<\frac{\sqrt{3}}{4}≈\text{0,433} .
• Pour αα plus grand, pour les grandes valeurs de 𝓀𝓀 dans le sens direct (ci-dessous  𝓀>31𝓀>\sqrt{3}-1  pour  𝒶=0,5𝒶=\text{0,5} ), il n'y a pas de minimum de 𝒽𝒽 associé à la forme des courbes ; il subsiste par contre toujours celui associé à la condition  rei>RHr_{ei}>R_H .

rotEffet_cor_Im/hmin_alpha.jpg

• Une recherche (numérique) des paramètres  (H,𝓀)(H, 𝓀 )  acceptables indique ici encore des zones assez restreintes. On constate en particulier que la région  H>H1H>H_1  (quand H1H_1 est défini) ne joue aucun rôle. Au contraire, les cas autorisés pour  H3<H<H2H_3<H<H_2  (près de la limite) interviennent effectivement.
◊ remarque : les mouvements rétrogrades sont qualitativement peu modifiés.

rotEffet_cor_Im/h_k_d_zone_alpha.jpg
rotEffet_cor_Im/h_k_i_zone_alpha.jpg


• On peut s'intéresser au cas avec par exemple :  𝒶=0,5𝒶=0\text{,}5  ;  H=1,1H=1\text{,}1  (qui correspondrait à  H>H1 H>H_1  en respectant  rei>RHr_{ei}>R_H  pour  𝓀0,7𝓀≈0\text{,}7 )  ;  on constate qu'il existe effectivement des extremums, mais que l'énergie n'est dans l'intervalle considéré que pour  𝓀0,9𝓀≈0\text{,}9  à  1,01\text{,}0 .

rotEffet_cor_Im/Vr_h_k_d_alpha.jpg

• On peut aussi s'intéresser au cas avec :  𝒶=0,5𝒶=0\text{,}5  ;  𝓀0,7𝓀≈0\text{,}7  (avec  H3<H<H2H_3<H<H_2  et en respectant  rei>RH=rs2\displaystyle r_{ei}>R_H=\frac{r_s}{2} )  ;  on constate qu'il existe effectivement de tels extremums pour  H0,700H≈0\text{,}700  à  0,7150\text{,}715 .

rotEffet_cor_Im/Vr_h_d_alpha.jpg

◊ remarque : dans ce cas, c'est pour HH décroissant au dessous de la limite  (H<H2H<H_2 )  qu'apparaissent les extrémums.


Notion de “verticale”

1.a. • Le mouvement libre correspond à :  DUμdτ=dUμdτ+Γ.αβμUαUβ=0\displaystyle \frac{DU^μ}{dτ}=\frac{dU^μ}{dτ}+Γ_{\phantom{.}αβ}^μ \: U^α \: U^β=0 .
• Pour un point soumis à la force de tension du fil, l'évolution peut s'écrire :
DUμdτ=dUμdτ+Γ.αβμUαUβ=fμm\displaystyle \frac{DU^μ}{dτ}=\frac{dU^μ}{dτ}+Γ_{\phantom{.}αβ}^μ \: U^α \: U^β=\frac{f^μ}{m} .


1.b. • La quadri-vitesse du point immobile peut s'écrire :  Uα=(ct˙ ; 0 ; 0 ; 0)U^α=(c \,\dot{t} \text{ ; } 0 \text{ ; } 0 \text{ ; } 0) ,  en notant par ˙\dot{⬚} la dérivée par rapport à ττ .


2.a. • La première équation se limite à :  dU0dτ=f0m\displaystyle \frac{dU^0}{dτ}=\frac{f^0}{m} .
• Compte tenu du fait que  ||U||=c=Cste\left|\left|U\right|\right|=c=Cste ,  on peut considérer  t˙=1=Cste\dot{t} =1=Cste  et  f0=0f^0=0 .
◊ remarque : cette composante de la force est liée à la puissance développée par les composantes spatiales, ici nulle puisqu'il n'y a pas de mouvement.


2.b. • La seconde équation donne :  dU1dτ+Γ.001U0U0=f1m\displaystyle \frac{dU^1}{dτ}+Γ_{\phantom{.}00}^1 \: U^0 \: U^0=\frac{f^1}{m} .
• Avec  dU1dτ=0\displaystyle \frac{dU^1}{dτ}=0 ,  on obtient :  f1=mc2Γ.001f^1=m \:c^2 \: Γ_{\phantom{.}00}^1 .
• Dans le cas général :  Γ.001=A2C=rs.(r2α2cos2(θ))2[r2+α2cos2(θ)]3(r2rsr+α2)\displaystyle Γ_{\phantom{.}00}^1=\frac{A'}{2 \,C}=\frac{r_s .(r^2-α^2 \: \cos^2(θ))}{2 \,\left[r^2+α^2 \: \cos^2(θ) \right]^3} \; (r^2-r_s\:r+α^2) .
• Pour  θ=π2θ=\frac{π}{2} :  Γ.001=A2C=rs2r4(r2rsr+α2)\displaystyle Γ_{\phantom{.}00}^1=\frac{A'}{2 \,C}=\frac{r_s}{2 \,r^4} \; (r^2-r_s\:r+α^2) .
◊ remarque : en développant, le premier terme correspond à la gravitation newtonienne en 1r2\displaystyle \frac{1}{r^2} , le second à la correction relativiste en 1r3\displaystyle \frac{1}{r^3} ; le troisième ajoute un effet  en 1r4\displaystyle \frac{1}{r^4} dû à la rotation.


2.c. • La troisième équation donne :  dU2dτ+Γ.002U0U0=f2m\displaystyle \frac{dU^2}{dτ}+Γ_{\phantom{.}00}^2 \: U^0 \: U^0=\frac{f^2}{m} .
• Avec  dU2dτ=0\displaystyle \frac{dU^2}{dτ}=0 ,  on obtient :  f2=mc2Γ.002f^2=m \:c^2 \: Γ_{\phantom{.}00}^2 .
• Dans le cas général (en notant  °⬚°  les dérivées par rapport à θθ ) :  Γ.002=A°2D=rsrα2sin(θ)cos(θ)[r2+α2cos2(θ)]3\displaystyle Γ_{\phantom{.}00}^2=\frac{A°}{2 \,D}=\frac{r_s \: r \:α^2 \: \sin(θ) \: \cos(θ)}{\left[r^2+α^2 \: \cos^2(θ) \right]^3} .
• Pour  θ=π2θ=\frac{π}{2} :  Γ.002=0Γ_{\phantom{.}00}^2=0 .


2.d. • La quatrième équation se limite à :  dU3dτ=f3m\displaystyle \frac{dU^3}{dτ}=\frac{f^3}{m} .
• Avec  dU3dτ=0\displaystyle \frac{dU^3}{dτ}=0 ,  on obtient :  f3=0f^3=0 .


3. • Dans le plan équatorial, la seule composante non nulle est f1f^1 : la direction “verticale” est radiale.
• Pour  θπ2θ≠\frac{π}{2}  la force a une composante f2f^2 non nulle : la ”verticale” n'est pas radiale, mais décalée vers l'un des pôles (selon l'hémisphère ; de façon analogue à la force d'inertie d'entraînement en mécanique newtonienne généralisée).
• Il est intéressant de considérer qu'il n'y a pas de composante f3f^3 , contrairement à ce qu'aurait pu laisser penser l'effet Lense-Thirring. Cet effet ne s'applique qu'à une particule en mouvement, de façon analogue à la force d'inertie complémentaire de Coriolis en mécanique newtonienne généralisée.


Effet Lense-Thirring

1.a. • Le mouvement des photons correspond à :  Dυμdς=dυμdς+Γ.αβμυαυβ=0\displaystyle \frac{Dυ^μ}{dς}=\frac{dυ^μ}{dς}+Γ_{\phantom{.}αβ}^μ \: υ^α \: υ^β=0  avec  υμ=dxμdς\displaystyle υ^μ=\frac{dx^μ}{dς} .
• Les équations peuvent aussi s'écrire, souvent plus simplement :  ddςx˙μxμ=0\displaystyle \frac{d}{dς}\frac{∂ℒ}{∂\dot{x}^μ}-\frac{∂ℒ}{∂x^μ}=0  avec le lagrangien quadratique  =12gμνx˙μx˙νℒ=-\frac{1}{2} g_{μν} \: \dot{x}^μ \: \dot{x}^ν .


1.b. • Pour des photons, le mouvement est paramétré par ςς tel que  dς=dx0=g0νdxν=Acdt+Bdφdς={dx}_0=g_{0ν} \: {dx}^ν=A \:c \,dt+B \:dφ .


1.c. • Pour  x0=ctx^0=c \,t  on obtient alors :  ddς(g0νx˙ν)=0\displaystyle \frac{d}{dς}\left(-g_{0ν} \: \dot{x}^ν\right)=0 ,  donc :  Act˙+Bφ˙=𝓀=1=CsteA \:c \,\dot{t}+B \:\dot{φ}=𝓀=1=Cste .
◊ remarque : on note par ˙\dot{⬚} les dérivées par rapport à ςς .


1.d. • Pour  x3=φx^3=φ  on obtient :  ddς(g3νx˙ν)=0\displaystyle \frac{d}{dς}\left(-g_{3ν} \: \dot{x}^ν\right)=0 ,  donc :  Bct˙+Eφ˙=𝒽c=Cste\displaystyle -B \:c \,\dot{t}+E \:\dot{φ}=\frac{𝒽}{c}=Cste .
◊ remarque : la constante 𝒽𝒽 est une généralisation de la constante de la “loi des aires” ; pour des photons  𝒽c\displaystyle \frac{𝒽}{c}  correspond ainsi au “paramètre d'impact”.


1.e. • Puisque  AE+B2=ΔA\:E+B^2=Δ ,  le système de deux équations a pour solution :
ct˙=1Δ(E𝒽cB)\displaystyle c \,\dot{t}=\frac{1}{Δ} \, \left(E-\frac{𝒽}{c} \, B\right)   ;   φ˙=1Δ(B+𝒽cA)\displaystyle \dot{φ}=\frac{1}{Δ} \, \left(B+\frac{𝒽}{c} \, A\right) .


1.f. • Pour  x1=rx^1=r ,  l'utilisation du lagrangien est moins aisée car il dépend explicitement de rr . Dans la mesure où on a déjà déterminé les autres équations, on peut par contre utiliser la relation  ds2=0{ds}^2=0 :
ds2=1Δdς2.(A𝒽2c2+2B𝒽cE)Cdr2=0\displaystyle {ds}^2=-\frac{1}{Δ} \, {dς}^2 . \left(A \,\frac{𝒽^2}{c^2} +2 \,B \,\frac{𝒽}{c}-E\right)-C \:{dr}^2=0  ;
r˙2=1r2(E2B𝒽cA𝒽2c2)\displaystyle \dot{r}^2=\frac{1}{r^2} \, \left(E-2 \,B \,\frac{𝒽}{c}-A \,\frac{𝒽^2}{c^2} \right) .


2.a. • On obtient :  dφdr=φ˙r˙=rΔB+𝒽cAE2B𝒽cA𝒽2c2\displaystyle \frac{dφ}{dr}=\frac{\dot{φ}}{\dot{r}} =-\frac{r}{Δ} \, \frac{B+\frac{𝒽}{c} \, A}{\sqrt{E-2 \,B \,\frac{𝒽}{c}-A \,\frac{𝒽^2}{c^2}}} .


2.b. • Si on veut calculer et tracer  φ(r)=rdφdrdr\displaystyle φ(r)=∫_∞^r \frac{dφ}{dr'} \, dr' ,  l'intégrale numérique doit se faire depuis l'infini avec un nombre important de pas de calcul. Étant donné que φφ varie peu pour les grandes valeurs de rr , on peut simplifier le calcul en intégrant en fonction de la variable de Binet  𝓊=1r\displaystyle 𝓊=\frac{1}{r} .  On substitue  r=1𝓊\displaystyle r=\frac{1}{𝓊}  dans l'expression  dφdr\displaystyle \frac{dφ}{dr}  et on utilise :  φ(𝓊)=0𝓊dφd𝓊d𝓊\displaystyle φ(𝓊)=∫_0^𝓊 \frac{dφ}{d𝓊'} \, d𝓊'  avec  dφd𝓊=1𝓊2dφdr\displaystyle \frac{dφ}{d𝓊}=-\frac{1}{𝓊^2} \, \frac{dφ}{dr} .
• Tracer le résultat de l'intégrale numérique précédente en fonction de rr nécessite de recalculer l'intégrale pour chaque point du tracé. Si l'intégrale comporte (selon le point tracé) entre 0 et 1000 pas, un tracé de 1000 points nécessite environ 500000 pas d'intégration.
• Il peut être plus raisonnable de stocker au fur et à mesure les résultats intermédiaires de l'intégrale dans un vecteur : cela ne fait que 1000 pas d'intégration. Si le calcul optimisé dure 1s≈1 \:\mathrm{s} , le calcul non simplifié dure 8min≈8 \:\mathrm{min} (le gain est non négligeable si on souhaite faire plusieurs essais pour comparer.


2.c. • On peut tracer les trajectoires des photons, pour  αrs=0,25\displaystyle \frac{α}{r_s} =0\text{,}25  et  𝒽crs=0\displaystyle \frac{𝒽}{c \:r_s}=0  ;  puis pour un cas rétrograde  𝒽crs3,1\displaystyle \frac{𝒽}{c \:r_s}≈-3\text{,}1  (proche de la limite au delà de laquelle le photon ne rejoint pas la singularité).

rotEffet_cor_Im/photon_0.jpg
rotEffet_cor_Im/photon_-3.jpg

• On constate que pour le cas rétrograde la trajectoire est finalement “entraînée” dans le sens direct par la rotation de l'espace-temps autour de l'astre.
◊ remarque : la limite de l'horizon correspond dans ce cas à  RH0,933rsR_H≈0\text{,}933 \;r_s .


Précession géodésique

1. • Les variations du spin correspondent à :  DSμdτ=dSμdτ+Γ.αβμSαUβ=0\displaystyle \frac{DS^μ}{dτ}=\frac{dS^μ}{dτ}+Γ_{\phantom{.}αβ}^μ \: S^α \: U^β=0 .


2.a. • Le mouvement correspond à :  DUμdτ=dUμdτ+Γ.αβμUαUβ=0\displaystyle \frac{DU^μ}{dτ}=\frac{dU^μ}{dτ}+Γ_{\phantom{.}αβ}^μ \: U^α \: U^β=0 .


2.b. • L'intégration donne :  Adtdτ+B1cdφdτ=𝓀=Cste\displaystyle A \, \frac{dt}{dτ}+B \, \frac{1}{c} \, \frac{dφ}{dτ}=𝓀=Cste  ;  θ=π2=Csteθ=\frac{π}{2}=Cste  ;  Bdtdτ+E1cdφdτ=𝒽c=Cste\displaystyle -B \, \frac{dt}{dτ}+E \, \frac{1}{c} \, \frac{dφ}{dτ}=\frac{𝒽}{c}=Cste .
• Puisque  AE+B2=ΔA\:E+B^2=Δ ,  le système de deux équations a pour solution :
dtdτ=1Δ(𝓀E𝒽cB)\displaystyle \frac{dt}{dτ}=\frac{1}{Δ} \, \left(𝓀 \:E-\frac{𝒽}{c} \, B\right)   ;   1cdφdτ=1Δ(𝓀B+𝒽cA)\displaystyle \frac{1}{c} \, \frac{dφ}{dτ}=\frac{1}{Δ} \, \left(𝓀 \:B+\frac{𝒽}{c} \, A\right) .


2.c. • L'équation pour rr est obtenue plus facilement d'après l'expression de la métrique (en notant ˙\dot{⬚} la dérivation par rapport à ττ ) :
c2dτ2=c2Δdτ2.(A𝒽2c2+2B𝓀𝒽cE𝓀2)Cdr2\displaystyle c^2 \, {dτ}^2=-\frac{c^2}{Δ} \, {dτ}^2 . \left(A \,\frac{𝒽^2}{c^2} +2 \,B \:𝓀 \,\frac{𝒽}{c}-E \:𝓀^2 \right)-C \:{dr}^2  ;
r˙2=c2r2(Δ+A𝒽2c2+2B𝓀𝒽cE𝓀2)\displaystyle \dot{r}^2=-\frac{c^2}{r^2} \, \left(Δ+A \,\frac{𝒽^2}{c^2} +2 \,B \:𝓀 \,\frac{𝒽}{c}-E \:𝓀^2 \right) .
• Ceci peut s'écrire   12r˙2=12c2.(𝓀21)𝒱r\displaystyle \frac{1}{2} \dot{r}^2=\frac{1}{2} c^2.(𝓀^2-1)-𝒱_r   avec un “potentiel radial” :
𝒱r=c2rs2r+𝒽22r2(1rsr)+c2α22r2+crsαr3𝓀𝒽α22r2(1+rsr)c2𝓀2\displaystyle 𝒱_r=-\frac{c^2 \: r_s}{2 \,r}+\frac{𝒽^2}{2 \,r^2} \, \left(1-\frac{r_s}{r}\right)+\frac{c^2 \: α^2}{2 \,r^2}+\frac{c \:r_s \: α}{r^3} \: 𝓀 \:𝒽-\frac{α^2}{2 \,r^2} \, \left(1+\frac{r_s}{r}\right) \; c^2 \: 𝓀^2 .


2.d. • Les trajectoires circulaires correspondent à  r˙=0\dot{r}=0 ,  c'est-à-dire :  12c2.(𝓀21)𝒱r=0\frac{1}{2} c^2.(𝓀^2-1)-𝒱_r=0 .
• En utilisant la variable de Binet  𝓊=1r\displaystyle 𝓊=\frac{1}{r} ,  la première condition s'écrit :
rsc2𝓊+[h2α2c2.(𝓀21)]𝓊2rs.(𝒽αc𝓀)2𝓊3=(𝓀21)c2-r_s \: c^2 \: 𝓊+\left[h^2-α^2 \: c^2.(𝓀^2-1)\right] \; 𝓊^2-r_s .(𝒽-α \:c \:𝓀)^2 \: 𝓊^3=(𝓀^2-1) \: c^2 .

• Les trajectoires circulaires nécessitent de plus :  r̈=0\ddot{r}=0 ,  mais cette condition n'est pas simple. Puisqu'elle décrit l'absence de force radiale, il est préférable de considérer la condition d'extremum de 𝒱r𝒱_r :
d𝒱rdu=rsc2+2[𝒽2α2c2.(𝓀21)]𝓊3rs.(𝒽αc𝓀)2𝓊2=0\displaystyle \frac{d𝒱_r}{du}= -r_s \: c^2+2 \;\left[𝒽^2-α^2 \: c^2.(𝓀^2-1)\right] \; 𝓊-3 \,r_s .(𝒽-α \:c \:𝓀)^2 \: 𝓊^2=0 .
• La résolution peut se simplifier en utilisant la variable  η=𝒽αc𝓀η=𝒽-α \:c \:𝓀 :

(1) rsc2𝓊+[η2+2ηαc𝓀+α2c2]𝓊2rsη2𝓊3=(𝓀21)c2-r_s \: c^2 \: 𝓊+\left[η^2+2 \,η \:α \:c \:𝓀+α^2 \: c^2 \right] \; 𝓊^2-r_s \: η^2 \: 𝓊^3=(𝓀^2-1) \: c^2  ;

(2) rsc2+2[η2+2ηαc𝓀+α2c2]𝓊3rsη2𝓊2=0-r_s \: c^2+2 \;\left[η^2+2 \,η \:α \:c \:𝓀+α^2 \: c^2 \right] \; 𝓊-3 \,r_s \: η^2 \: 𝓊^2=0 .
• En éliminant le terme entre crochets entre ces deux équations, on obtient une relation sur 𝓀𝓀 :


rsc2𝓊+rsη2𝓊3=2(𝓀21)c2-r_s \: c^2 \: 𝓊+r_s \: η^2 \: 𝓊^3=2 \;(𝓀^2-1) \: c^2  ;

(1a) 2𝓀2c2=(2rs𝓊)c2+rsη2𝓊32 \,𝓀^2 \: c^2=(2-r_s \: 𝓊) \: c^2+r_s \: η^2 \: 𝓊^3 .
• Puis en exprimant le terme entre crochets dans la seconde, on obtient une autre relation sur 𝓀𝓀 :


2[η2+2ηαc𝓀+α2c2]𝓊=rsc2+3rsη2𝓊22 \;\left[η^2+2 \,η \:α \:c \:𝓀+α^2 \: c^2 \right] \; 𝓊=r_s \: c^2+3 \,r_s \: η^2 \: 𝓊^2  ;

(2a) 4ηαc𝓀𝓊=(3rs𝓊2)η2𝓊(2α2𝓊rs)c24 \,η \:α \:c \:𝓀 \:𝓊=(3 \,r_s \: 𝓊-2) \: η^2 \: 𝓊-(2 \,α^2 \: 𝓊-r_s ) \: c^2 .
• En éliminant k entre les deux relations ainsi obtenues, on en déduit une équation sur  η :
𝓊2η4[(3rs𝓊2)28α2rs𝓊3]𝓊^2 \: η^4 \: \left[(3 \,r_s \: 𝓊-2)^2-8 \,α^2 \: r_s \: 𝓊^3 \right] \: ⋯
2c2𝓊η2[(3rs𝓊2)(2α2𝓊rs)4α2𝓊.(rs𝓊2)]⋯ \:-2 \,c^2 \: 𝓊 \:η^2 \: \left[(3 \,r_s \: 𝓊-2)(2 \,α^2 \: 𝓊-r_s )-4 \,α^2 \: 𝓊 .(r_s \: 𝓊-2)\right] \: ⋯
+c4(2α2𝓊rs)2=0⋯ \:+c^4 \: (2 \,α^2 \: 𝓊-r_s )^2=0 .
• Cette équation bicarrée permet de déterminer  ηη ,  mais l'expression peut être très compliquée si on ne simplifie pas ingénieusement. D'abord, l'équation est en fait du second degré pour  𝓊η2c2\displaystyle \frac{𝓊 \:η^2}{c^2}  .  En outre, il est préférable d'obtenir un trinôme du second degré avec un coefficient plus simple du terme quadratique ; on peut ainsi choisir la variable  Y=c2𝓊η2\displaystyle Y=\frac{c^2}{𝓊 \:η^2} :
(2α2𝓊rs)2Y22[(3rs𝓊2)(2α2𝓊rs)4α2𝓊.(rs𝓊2)]Y(2 \,α^2 \: 𝓊-r_s )^2 \: Y^2-2 \;\left[(3 \,r_s \: 𝓊-2)(2 \:α^2 \: 𝓊-r_s )-4 \,α^2 \: 𝓊 .(r_s \: 𝓊-2)\right] \; Y \:⋯
+[(3rs𝓊2)28α2rs𝓊3]=0⋯ \:+\left[(3 \,r_s \: 𝓊-2)^2-8 \,α^2 \: r_s \: 𝓊^3 \right]=0 .
• Le produit et la somme des deux racines sont ainsi :
𝒫=(3rs𝓊2)28α2rs𝓊3(2α2𝓊rs)2\displaystyle 𝒫=\frac{(3 \,r_s \: 𝓊-2)^2-8 \,α^2 \: r_s \: 𝓊^3}{\left(2 \,α^2 \: 𝓊-r_s \right)^2}    ;   𝒮=2(3rs𝓊2)(2α2𝓊rs)4α2𝓊.(rs𝓊2)(2α2𝓊rs)2\displaystyle 𝒮=2 \: \frac{(3 \,r_s \: 𝓊-2)(2 \,α^2 \: 𝓊-r_s )-4 \,α^2 \: 𝓊 .(r_s \: 𝓊-2)}{\left(2 \,α^2 \: 𝓊-r_s \right)^2} .
• Ensuite, on remarque que les quantités   3rs𝓊23 \,r_s \: 𝓊-2   et   2α2𝓊rs2 \,α^2 \: 𝓊-r_s   intervient à plusieurs endroits. On peut tenter de factoriser le numérateur de 𝒫𝒫 :
(3rs𝓊2+2α𝓊2rs𝓊)(3rs𝓊22α𝓊2rs𝓊)\left(3 \,r_s \: 𝓊-2+2 \,α \:𝓊 \;\sqrt{2 \,r_s \: 𝓊}\,\right)\left(3 \,r_s \: 𝓊-2-2 \,α \:𝓊 \;\sqrt{2 \,r_s \: 𝓊}\,\right) .
• Si les deux racines étaient  3rs𝓊2±2α𝓊2rs𝓊2α2𝓊rs\displaystyle \frac{3 \,r_s \: 𝓊-2±2 \,α \:𝓊 \;\sqrt{2 \,r_s \: 𝓊}}{2 \,α^2 \: 𝓊-r_s } ,  on obtiendrait la somme :  2(3rs𝓊2)(2α2𝓊rs)(2α2𝓊rs)2\displaystyle 2 \: \frac{(3 \,r_s \: 𝓊-2)(2 \,α^2 \: 𝓊-r_s )}{\left(2 \,α^2 \: 𝓊-r_s \right)^2}  qui ne convient pas. C'est analogue pour les racines  3rs𝓊+2±2α𝓊2rs𝓊2α2𝓊rs\displaystyle \frac{-3 \,r_s \: 𝓊+2±2 \,α \:𝓊 \;\sqrt{2 \,r_s \: 𝓊}}{2 \,α^2 \: 𝓊-r_s } .
• Une idée peut consister à factoriser aussi le dénominateur :  (α2𝓊+rs)2(α2𝓊rs)2\left(α \:\sqrt{2 \,𝓊}+\sqrt{r_s}\,\right)^2 \:\left(α \:\sqrt{2 \,𝓊}-\sqrt{r_s} \,\right)^2.  On peut alors tester les combinaisons  3rs𝓊2±2α𝓊2rs𝓊)(α2𝓊±rs)2\displaystyle \frac{3 \,r_s \: 𝓊-2±2 \,α \:𝓊 \:\sqrt{2 \,r_s \: 𝓊})}{\left(α \:\sqrt{2 \,𝓊}±\sqrt{r_s}\right)^2}  ou  3rs𝓊2±2α𝓊2rs𝓊)(α2𝓊rs)2\displaystyle \frac{3 \,r_s \: 𝓊-2±2 \,α \:𝓊 \:\sqrt{2 \,r_s \: 𝓊})}{\left(α \:\sqrt{2 \,𝓊}∓\sqrt{r_s}\right)^2}  .  Elles donnent hélas aussi une somme qui ne convient pas :  2(3rs𝓊2)(2α2𝓊+rs)8α2rs𝓊2(2α2𝓊rs)2\displaystyle 2 \: \frac{(3 \,r_s \: 𝓊-2)(2 \:α^2 \: 𝓊+r_s )∓8 \,α^2 \: r_s \: 𝓊^2}{\left(2 \,α^2 \: 𝓊-r_s \right)^2} .
• On peut enfin encore tester les combinaisons  3rs𝓊+2±2α𝓊2rs𝓊)(α2𝓊±rs)2\displaystyle \frac{-3 \,r_s \: 𝓊+2±2 \,α \:𝓊 \:\sqrt{2 \,r_s \: 𝓊})}{\left(α \:\sqrt{2 \,𝓊}±\sqrt{r_s}\right)^2}  ou  3rs𝓊+2±2α𝓊2rs𝓊)(α2𝓊rs)2\displaystyle \frac{-3 \,r_s \: 𝓊+2±2 \,α \:𝓊 \:\sqrt{2 \,r_s \: 𝓊})}{\left(α \:\sqrt{2 \,𝓊}∓\sqrt{r_s}\right)^2} .
• La première possibilité donne une somme qui ne convient pas :  2(3rs𝓊+2)(2α2𝓊+rs)8α2rs𝓊2(2α2𝓊rs)2\displaystyle 2 \: \frac{(-3 \,r_s \: 𝓊+2)(2 \:α^2 \: 𝓊+r_s )-8 \,α^2 \: r_s \: 𝓊^2}{\left(2 \,α^2 \: 𝓊-r_s \right)^2} .
• La seconde possibilité donne (enfin) la somme qui convient :
2(3rs𝓊+2)(2α2𝓊+rs)+8α2rs𝓊2(2α2𝓊rs)2=2(3rs𝓊2)(2α2𝓊rs)4α2𝓊.(rs𝓊2)(2α2𝓊rs)2\displaystyle 2 \: \frac{(-3 \,r_s \: 𝓊+2)(2 \:α^2 \: 𝓊+r_s )+8 \,α^2 \: r_s \: 𝓊^2}{\left(2 \,α^2 \: 𝓊-r_s \right)^2}= 2 \: \frac{(3 \,r_s \: 𝓊-2)(2 \:α^2 \: 𝓊-r_s )-4 \,α^2 \: 𝓊 .(r_s \: 𝓊-2)}{\left(2 \,α^2 \: 𝓊-r_s \right)^2}  .
• Les racines sont donc :  Y=23rs𝓊±2α𝓊2rs𝓊(α2𝓊rs)2\displaystyle Y=\frac{2-3 \,r_s \: 𝓊±2 \,α \:𝓊 \:\sqrt{2 \,r_s \: 𝓊}}{\left(α \:\sqrt{2 \,𝓊}∓\sqrt{r_s}\, \right)^2 } ,  donnant :  η2=c2𝓊Y=c2𝓊(α2𝓊rs)223rs𝓊±2α𝓊2rs𝓊\displaystyle η^2=\frac{c^2}{𝓊 \:Y}=\frac{c^2}{𝓊} \, \frac{\left(α \:\sqrt{2 \,𝓊}∓\sqrt{r_s}\, \right)^2}{2-3 \,r_s \: 𝓊±2 \,α \:𝓊 \:\sqrt{2 \,r_s \: 𝓊}} .
◊ remarque : ce type de démarche nécessite de l'intuition (pour voir que les ressemblances des termes peuvent donner une bonne combinaison), de l'opiniâtreté (pour tester toutes les possibilités, après avoir tout de même estimé que leur nombre n'est pas trop grand) et de la chance (ça pourrait y ressembler mais qu'il n'y ait pas de bonne combinaison).
• Les deux solutions pour η2η^2 correspondent à quatre solutions pour ηη ; non seulement il y a les deux sens de rotation (ici différents), mais pour chacun il y a l'extrémum stable de 𝒱r𝒱_r et l'extremum instable. On pourrait tester le signe de d2𝒱rdu2\displaystyle \frac{d^2𝒱_r}{{du}^2} , mais ici encore les calculs ne se simplifient pas et une autre méthode est préférable.
• En reportant dans l'équation (1a), on obtient :
2𝓀2c2=(2rs𝓊)c2+rsη2𝓊3=c2(22rs𝓊±α𝓊2rs𝓊)223rs𝓊±2α𝓊2rs𝓊\displaystyle 2 \,𝓀^2 \: c^2=(2-r_s \: 𝓊) \: c^2+r_s \: η^2 \: 𝓊^3=c^2 \: \frac{\left(2-2 \,r_s \: 𝓊±α \:𝓊 \:\sqrt{2 \,r_s \: 𝓊}\, \right)^2}{2-3 \,r_s \: 𝓊±2 \,α \:𝓊 \:\sqrt{2 \,r_s \: 𝓊}}  ;   𝓀=22rs𝓊±α𝓊2rs𝓊2(23rs𝓊±2α𝓊2rs𝓊)\displaystyle 𝓀=\frac{2-2 \,r_s \: 𝓊±α \:𝓊 \:\sqrt{2 \,r_s \: 𝓊}}{\sqrt{2 \:\left(2-3 \,r_s \: 𝓊±2 \,α \:𝓊 \:\sqrt{2 \,r_s \: 𝓊}\, \right)}} .
• Le signe de 𝓀𝓀 n'est pas ambigu car on doit retrouver  𝓀=mc21\displaystyle 𝓀=\frac{ℰ}{m \:c^2}≈1  pour  𝓊0𝓊≈0  (à l'infini). Les cas instables correspondent seulement au signe inapproprié de ηη , ce qui n'intervient pas ici. Par ailleurs, on retrouve ainsi pour  α=0α=0  l'expression obtenue avec la métrique de Schwarzschild :  𝓀=1rs𝓊132rs𝓊\displaystyle 𝓀=\frac{1-r_s \: 𝓊}{\sqrt{1-\frac{3}{2} r_s \: 𝓊}} .
• Faute de connaître le signe pour exprimer ηη , on peut ici noter :  η=(±)ηc𝓊α2𝓊rs23rs𝓊±2α𝓊2rs𝓊\displaystyle η={(\text{±})}_η \: \frac{c}{\sqrt{𝓊}} \, \frac{α \:\sqrt{2 \,𝓊}∓\sqrt{r_s}}{\sqrt{2-3 \,r_s \: 𝓊±2 \,α \:𝓊 \:\sqrt{2 \,r_s \: 𝓊}}} .  En reportant ensuite dans l'équation (2a), on en déduit  𝓀η𝓀 \:η  ;  or, le signe de 𝓀𝓀 est connu, donc on en déduit le signe pour ηη :  (±)η=1{(\text{±})}_η=-1  ;  η=c𝓊α2𝓊rs23rs𝓊±2α𝓊2rs𝓊\displaystyle η=- \frac{c}{\sqrt{𝓊}} \, \frac{α \:\sqrt{2 \,𝓊}∓\sqrt{r_s}}{\sqrt{2-3 \,r_s \: 𝓊±2 \,α \:𝓊 \:\sqrt{2 \,r_s \: 𝓊}}} .
• On peut ensuite reporter dans  𝒽=η+αc𝓀𝒽=η+α \:c \:𝓀 :  𝒽c=±rs𝓊12α𝓊2rs𝓊+α2𝓊223rs𝓊±2α𝓊2rs𝓊\displaystyle \frac{𝒽}{c}=±\frac{\sqrt{r_s}}{\sqrt{𝓊}} \: \frac{1∓2 \,α \:𝓊 \:\sqrt{2 \,r_s \: 𝓊}+α^2 \: 𝓊^2}{\sqrt{2-3 \,r_s \: 𝓊±2 \,α \:𝓊 \:\sqrt{2 \,r_s \: 𝓊}}} .
• On retrouve ainsi pour  α=0α=0  l'expression obtenue avec la métrique de Schwarzschild (où les deux sens distincts ne diffèrent plus que par le signe) :  𝒽c=±rs𝓊.(23rs𝓊)\displaystyle \frac{𝒽}{c}=±\frac{\sqrt{r_s}}{\sqrt{𝓊.(2-3 \,r_s \: 𝓊)}} .


2.e. • On peut calculer :  Ω=dφdt=φ˙t˙=cB+𝒽c𝓀AE𝒽c𝓀B\displaystyle Ω=\frac{dφ}{dt}=\frac{\dot{φ}}{\dot{t}} =c \: \frac{B+\frac{𝒽}{c \:𝓀} \: A}{E-\frac{𝒽}{c \:𝓀} \: B}  avec   𝒽c𝓀=±2rs𝓊12α𝓊2rs𝓊+α2𝓊222rs𝓊±α𝓊2rs𝓊\displaystyle \frac{𝒽}{c \:𝓀}=±\frac{\sqrt{2 \,r_s}}{\sqrt{𝓊}} \: \frac{1∓2 \,α \:𝓊 \:\sqrt{2 \,r_s \: 𝓊}+α^2 \: 𝓊^2}{2-2 \,r_s \: 𝓊±α \:𝓊 \:\sqrt{2 \,r_s \: 𝓊}}   et (pour  θ=π2θ=\frac{π}{2} ) :
A=1rsr\displaystyle A=1-\frac{r_s}{r}  ;  B=rsαr\displaystyle B=\frac{r_s \: α}{r}  ;  E=r2+α2+rsα2r\displaystyle E=r^2+α^2+\frac{r_s \: α^2}{r} .
◊ remarque : pour  α=0α=0  on retrouve l'expression obtenue avec la métrique de Schwarzschild.


2.f. • La 4-vitesse correspond à :  Uβ=(ct˙ , 0 , 0 , φ˙)=t˙.(c , 0 , 0 , Ω)U^β=(c \,\dot{t} \text{ , }0 \text{ , }0 \text{ , }\dot{φ})=\dot{t} .(c \text{ , }0 \text{ , }0 \text{ , }Ω)  avec :
t˙=1Δ(𝓀E𝒽cB)\displaystyle \dot{t}=\frac{1}{Δ} \: \left(𝓀 \:E-\frac{𝒽}{c} \, B\right)   ;   Δ=r2rsr+α2Δ=r^2-r_s \: r+α^2 .


3.a. • Les variations du spin correspondent à :   DSμdτ=Sμ˙+Γ.αβμSαUβ=0\displaystyle \frac{DS^μ}{dτ}=\dot{S^μ}+Γ_{\phantom{.}αβ}^μ \: S^α \: U^β=0   ;  ainsi pour  θ=π2θ=\frac{π}{2} :
S0˙+Γ.100S1U0+Γ.130S1U3=0  ;
AE+B2=Δ=r2rsr+α2A \:E+B^2=Δ=r^2-r_s \: r+α^2  ;
Γ.100=EA2Δ+BB2Δ=rs2r2r2+α2r2rsr+α2\displaystyle Γ_{\phantom{.}10}^0= \frac{E\:A'}{2\,Δ}+ \frac{B\:B'}{2\,Δ}=\frac{r_s}{2 \,r^2} \, \frac{r^2+α^2}{r^2-r_s \: r+α^2}  ;
Γ.130=EB2ΔBE2Δ=rsα2r23r2+α2r2rsr+α2\displaystyle Γ_{\phantom{.}13}^0= \frac{E\:B'}{2\,Δ}- \frac{B\:E'}{2\,Δ}=-\frac{r_s \: α}{2 \,r^2} \, \frac{3 \,r^2+α^2}{r^2-r_s \: r+α^2}  ;

S1˙+Γ.001S0U0+Γ.301S3U0+Γ.031S0U3+Γ.331S3U3=0\dot{S^1}+Γ_{\phantom{.}00}^1 \: S^0 \: U^0+Γ_{\phantom{.}30}^1 \: S^3 \: U^0+Γ_{\phantom{.}03}^1 \: S^0 \: U^3+Γ_{\phantom{.}33}^1 \: S^3 \: U^3=0  ;
Γ.001=A2C=rs2r4(r2rsr+α2)\displaystyle Γ_{\phantom{.}00}^1=\frac{A'}{2 \,C}=\frac{r_s}{2 \,r^4} \, (r^2-r_s \: r+α^2 )  ;
Γ.301=B2C=rsα2r4(r2rsr+α2)\displaystyle Γ_{\phantom{.}30}^1=\frac{B'}{2 \,C}=-\frac{r_s \: α}{2 \,r^4} \: (r^2-r_s \: r+α^2 )  ;
Γ.331=E2C=2r3rsα22r4(r2rsr+α2)\displaystyle Γ_{\phantom{.}33}^1=-\frac{E'}{2 \,C}=-\frac{2 \,r^3-r_s \: α^2}{2 \,r^4} \: (r^2-r_s \: r+α^2 )  ;

S2˙+Γ.002S0U0+Γ.302S3U0+Γ.032S0U3+Γ.332S3U3=S2˙=0\dot{S^2}+Γ_{\phantom{.}00}^2 \: S^0 \: U^0+Γ_{\phantom{.}30}^2 \: S^3 \: U^0+Γ_{\phantom{.}03}^2 \: S^0 \: U^3+Γ_{\phantom{.}33}^2 \: S^3 \: U^3=\dot{S^2}=0  ;
la composante S2S^2 parallèle à l'axe de l'orbite reste constante ;

S3˙+Γ.103S1U0+Γ.133S1U3=0\dot{S^3}+Γ_{\phantom{.}10}^3 \: S^1 \: U^0+Γ_{\phantom{.}13}^3 \: S^1 \: U^3=0  ;
Γ.103=BA2ΔAB2Δ=rs2r2αr2rsr+α2\displaystyle Γ_{\phantom{.}10}^3=\frac{B\:A'}{2 \,Δ}- \frac{A \:B'}{2 \,Δ}=\frac{r_s}{2 \,r^2} \, \frac{α}{r^2-r_s \: r+α^2}  ;
Γ.133=AE2Δ+BB2Δ=12r22r32rsr2rsα2r2rsr+α2\displaystyle Γ_{\phantom{.}13}^3=\frac{A\:E'}{2\:Δ}+\frac{B\:B'}{2\:Δ}=\frac{1}{2 \,r^2} \frac{2 \,r^3-2 \,r_s \: r^2-r_s \: α^2}{r^2-r_s \: r+α^2} .


3.b. • On peut utiliser le système des trois équations sur S0S^0S1S^1 et S3S^3 :
ddtS0+(Γ.100c+Γ.130Ω)S1=ddtS0+λ0S1=0  ;\displaystyle \frac{d}{dt} S^0+\left(Γ_{\phantom{.}10}^0 \: c+Γ_{\phantom{.}13}^0 \: Ω\right) \: S^1=\frac{d}{dt} S^0+λ_0 \: S^1=0
ddtS1+(Γ.001c+Γ.031Ω)S0+(Γ.301c+Γ.331Ω)S3=ddtS1κ0S0κ3S3=0\displaystyle \frac{d}{dt} S^1+\left(Γ_{\phantom{.}00}^1 \: c+Γ_{\phantom{.}03}^1 \: Ω\right) \: S^0+\left(Γ_{\phantom{.}30}^1 \: c+Γ_{\phantom{.}33}^1 \: Ω\right) \: S^3=\frac{d}{dt} S^1-κ_0 \: S^0-κ_3 \: S^3=0  ;
ddtS3+(Γ.103c+Γ.133Ω)S1=ddtS3+λ3S1=0\displaystyle \frac{d}{dt} S^3+\left(Γ_{\phantom{.}10}^3 \: c+Γ_{\phantom{.}13}^3 \: Ω\right) \: S^1=\frac{d}{dt} S^3+λ_3 \: S^1=0 .


3.c. • Pour résoudre, on peut substituer :  d2dt2S1+(κ0λ0+κ3λ3)S1=0\displaystyle \frac{d^2}{{dt}^2} S^1+(κ_0 \: λ_0+κ_3 \: λ_3 ) \: S^1=0 .  En notant  ϖ=κ0λ0+κ3λ3ϖ=\sqrt{κ_0 \: λ_0+κ_3 \: λ_3}  et en choisissant l'origine du temps à l'instant où S1S^1 est maximum, on obtient :  S1(t)=S1(0)cos(ϖt)S^1 (t)=S^1 (0) \; \cos(ϖ \:t) .
◊ remarque : d'après ce qui suit et compte tenu de la parité du cosinus on peut alors aussi écrire :  S1(t)=S1(0)cos(ϖt)S^1 (t)=S^1 (0) \; \cos(-ϖ \:t) .
• On en déduit (le spin est ainsi initialement orienté dans la direction radiale) :
S0=λ0ϖS1(0)sin(ϖt)\displaystyle S^0=\frac{λ_0}{ϖ} \: S^1 (0) \; \sin(-ϖ \:t)   ;   S3=λ3ϖS1(0)sin(ϖt)\displaystyle S^3=\frac{λ_3}{ϖ} \: S^1 (0) \; \sin(-ϖ \:t)  ;
ddtS1=ϖS1(0)sin(ϖt)=κ0S0+κ3S3\displaystyle \frac{d}{dt} S^1=ϖ \:S^1 (0) \; \sin(-ϖ \:t)=κ_0 \: S^0+κ_3 \: S^3 .


3.d. • La relation  DSμdτ=0\displaystyle \frac{DS^μ}{dτ}=0  implique  Ddτ(SμSμ)=0\displaystyle \frac{D}{dτ} (S^μ \:S_μ )=0 .
• En notant ici pour simplifier :  Ξ=Aλ02ϖ2+2Bλ0ϖλ3ϖEλ32ϖ2\displaystyle Ξ=A \: \frac{λ_0^{\:2}}{ϖ^2} +2 \,B \: \frac{λ_0}{ϖ} \, \frac{λ_3}{ϖ}-E \: \frac{λ_3^{\:2}}{ϖ^2}  ,  on obtient :
||S||2=SμSμ=[S1(0)]2[Ξsin2(ϖt)Ccos2(ϖt)]=C.[S1(0)]2=Cste\left|\left|S\right|\right|^2=S^μ \:S_μ=[S^1 (0)]^2 \: \left[Ξ \;\sin^2(-ϖ \:t)-C \;\cos^2(-ϖ \:t) \right]=-C .[S^1 (0)]^2=Cste .
• Compte tenu de l'allure très différente des expressions, il n'est pas évident de vérifier que les coefficients se simplifient et donnent  Ξ=CΞ=-C  (ce qui correspond au résultat analogue à celui obtenu avec la métrique de Schwarzschild), mais la simplification est facile avec un logiciel de calcul formel.


3.e. • On obtient plus précisément :
ϖ2c2=14r4[Ω2c2[4r3.(rrs)rsα2.(4r+rs)]+Ωc2rsα.(2r+rs)rs2]\displaystyle \frac{ϖ^2}{c^2} =\frac{1}{4 \,r^4} \left[\frac{Ω^2}{c^2} \: [4 \,r^3.(r-r_s )-r_s \: α^2.(4 \,r+r_s )]+\frac{Ω}{c} \: 2 \,r_s \: α.(2 \,r+r_s )-r_s^{\:2} \right] .
◊ remarque : pour  α=0α=0  on retrouve l'expression obtenue avec la métrique de Schwarzschild  ϖ=κ0λ0+κ3λ3=Ω13rs2r\displaystyle ϖ=\sqrt{κ_0 \: λ_0+κ_3 \: λ_3}=Ω \:\sqrt{1-\frac{3 \,r_s}{2 \,r}} .
• Il n'est pas simple de comparer littéralement ϖϖ et ΩΩ , mais on peut le faire numériquement (en fonction de rr ) pour  rs=1r_s=1  ( pris comme unité) et  α=14α=\frac{1}{4} ,  dans le sens direct et dans le sens inverse ; on vérifie que  ϖ<Ωϖ<Ω .

rotEffet_cor_Im/PIp-OMp.jpg
rotEffet_cor_Im/PIm-OMm.jpg


• Le gyroscope est en orbite à la vitesse angulaire ΩΩ ; par rapport à la direction radiale locale (tournant comme le mouvement orbital), le spin précesse à la vitesse angulaire  ϖ  avec  ϖ<Ωϖ<Ω .  Si l'effet était négligeable  (ϖΩϖ≈Ω ),  la direction du gyroscope resterait fixe par rapport à un observateur “à l'infini”. Plus la correction est importante, plus le gyroscope prend de retard dans la “compensation” de ΩΩ par rapport à l'infini, donc il précesse légèrement dans le sens de ΩΩ .


3.f. • Dans le référentiel de repos  S0=0S^0=0  ;  dans le référentiel où le gyroscope est en mouvement, on peut considérer l'orthogonalité :  gαβSαUβ=AS0U0+BS3U0+BS0U3ES3U3=0 g_{αβ} \: S^α \: U^β=A \:S^0 \: U^0+B \:S^3 \: U^0+B \:S^0 \: U^3-E \:S^3 \: U^3=0 .
• On en déduit :  (AU0+BU3)S0+(BU0EU3)S3=0(A \:U^0+B \:U^3) \:S^0+(B \:U^0-E \:U^3) \:S^3=0  ;  ainsi :
(AU0+BU3)λ0+(BU0EU3)λ3=0(A \:U^0+B \:U^3) \:λ_0+(B \:U^0-E \:U^3) \:λ_3=0 .
• La résolution de cette équation donne :  Ωc=r2rsr±αrsα2rs2r3\displaystyle \frac{Ω}{c}=\frac{r \:\sqrt{2 \,r_s \: r}±α \:r_s}{α^2 \: r_s-2 \,r^3} ,  qui pour  α=0α=0  redonne effectivement l'expression obtenue avec la métrique de Schwarzschild.

⚠︎ Il n'est pas évident de savoir si l'expression qu'on avait trouvée avant pour Ωc\displaystyle \frac{Ω}{c} (vérifiée) peut se simplifier et être égale à celle trouvée ici, mais on peut facilement tester numériquement en traçant la variation en fonction de rr ,  pour  rs=1r_s=1  ( pris comme unité) et  α=14α=\frac{1}{4}  ;  les courbes obtenues sont analogues mais différentes, donc il est clair que SμS^μ et UμU^μ semblent ici ne pas être orthogonaux !... Ceci peut remettre plus ou moins en question la validité des résultats obtenus dans cette partie


4.a. • Pour un tour complet, le décalage angulaire est :  ψ=2π.(1ϖΩ)\displaystyle ψ=2π .\left(1-\frac{ϖ}{Ω} \, \right)  (il est généralement faible car  rrsr≫r_s ).  La vitesse de précession est :  ω=Ωϖ=Ω.(1ϖΩ)\displaystyle ω=Ω-ϖ= Ω .\left(1-\frac{ϖ}{Ω} \, \right) .


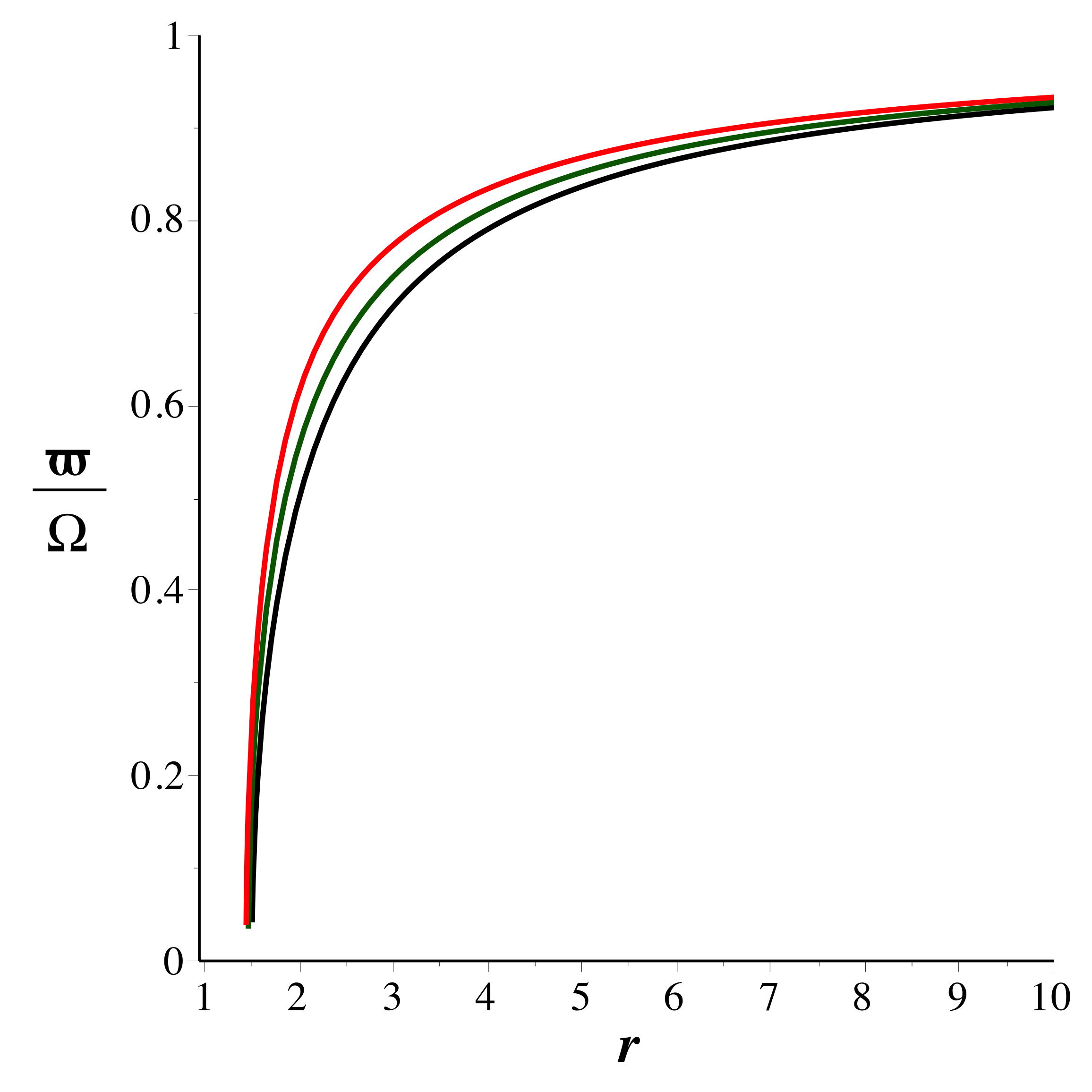
4.b. • Il est important de raisonner avec  ϖΩ\displaystyle \frac{ϖ}{Ω}  car ϖϖ varie avec αα , mais ΩΩ aussi.
• Il n'est pas simple de comparer littéralement  ϖΩ\displaystyle \frac{ϖ}{Ω}  à la valeur correspondant à  α=0α=0 ,  mais on peut le faire numériquement (en fonction de rr ) pour  rs=1r_s=1  et  α=0 α=0  (en noir) ;  14\frac{1}{4}  (en vert) ;  12\frac{1}{2}  (en rouge).
• Dans le sens direct, on constate que l'augmentation de αα tend à augmenter légèrement  ϖΩ\displaystyle \frac{ϖ}{Ω} ,  donc à diminuer l'effet de précession. Dans le sens inverse, l'augmentation de αα tend à diminuer légèrement   ϖΩ\displaystyle \frac{ϖ}{Ω} ,  donc à augmenter l'effet de précession.

rotEffet_cor_Im/PIp_OMp.jpg
rotEffet_cor_Im/PIm_OMm.jpg


4.c. • Les relations précédentes ont été établies avec la métrique d'un “trou-noir” ; or, pour le cas d'un astre en rotation, la métrique dépend de la répartition de masse intérieure. On peut toutefois supposer que l'ordre de grandeur obtenu est correct.
• On considère généralement que  α=JcM\displaystyle α=\frac{J}{c \:M}  avec un moment cinétique  J=25MR2ωTJ=\frac{2}{5} M \:R^2 \: ω_T  pour un astre sphérique homogène ; ceci donne :  α4mα≈4 \:\mathrm{m} .
• Le rayon de Schwarzschild de la Terre est  rs8,9mmr_s≈8\text{,}9 \:\mathrm{mm}  et l'étude de la métrique de Kerr montre qu'on doit généralement se limiter à  αrs2\displaystyle α≲\frac{r_s}{2} .  Au delà de cette limite, l'astre en rotation ne présente plus d'horizon des événements (seulement une “singularité nue”), donc ne se comporte pas en trou-noir. Dans le cas de la Terre (qui n'est pas un trou-noir), le problème vient du fait que  RTrsR_T≫r_s .  On peut espérer que l'ordre de grandeur du résultat obtenu reste ici encore correct.
• Sur une orbite terrestre de faible altitude  (h640kmh≈640 \:\mathrm{km}  ;  r7000kmr≈7000 \:\mathrm{km} )  on obtient dans le sens direct :  ω(1,015_).1012rad.s1ω≈(1,0\underline{15}).{10}^{-12} \: \mathrm{rad.s^{-1}} ,  en comparaison de  ω(1,030_).1012rad.s1ω≈(1,0\underline{30}).{10}^{-12} \: \mathrm{rad.s^{-1}}  avec la métrique de Schwarzschild.
• Pour l'expérience du satellite “gravity probe B”, dont la trajectoire n'est pas équatoriale mais polaire, une autre méthode de calcul (approximation au premier ordre) a donné dans ce cas un terme correctif environ deux fois plus faible  (0,006_).1012rad.s1≈(0\text{,}0\underline{06}).{10}^{-12} \: \mathrm{rad.s^{-1}} .  Bien que les incertitudes de mesure dues aux blindages électrostatique et magnétique soient importantes (20%≈20 \:% ), cet écart a été raisonnablement confirmé.
◊ remarque : l'intérêt d'une trajectoire polaire est que l'effet Lense-Thirring agit alors perpendiculairement à l'effet Einstein-De Sitter, ce qui permet de tester les deux.


Effet Doppler et vitesse des étoiles dans une galaxie

1.a. • Le mouvement des photons correspond à :  Dυμdς=dυμdς+Γ.αβμυαυβ=0\displaystyle \frac{Dυ^μ}{dς}=\frac{dυ^μ}{dς}+Γ_{\phantom{.}αβ}^μ \: υ^α \: υ^β=0  avec  υμ=dxμdς\displaystyle υ^μ=\frac{dx^μ}{dς} .
• Les équations peuvent aussi s'écrire, souvent plus simplement :  ddςx˙μxμ=0\displaystyle \frac{d}{dς} \frac{∂ℒ}{∂\dot{x}^μ}-\frac{∂ℒ}{∂x^μ}=0  avec le lagrangien quadratique  =12gμνx˙μx˙νℒ=-\frac{1}{2} g_{μν} \: \dot{x}^μ \: \dot{x}^ν .


1.b. • Pour des photons, le mouvement est paramétré par ςς tel que  dς=dx0=g0νdxν=Acdt+Bdφdς={dx}_0=g_{0ν} \: {dx}^ν=A \:c \,dt+B \:dφ .


1.c. • Pour  x0=ctx^0=c \,t  on obtient alors :  ddς(g0νx˙ν)=0\displaystyle \frac{d}{dς}\left(-g_{0ν} \: \dot{x}^ν\right)=0 ,  donc :  Act˙+Bφ˙=𝓀_=1=CsteA \:c \,\dot{t}+B \:\dot{φ}=\underline{𝓀}=1=Cste .
◊ remarque : on note par ˙\dot{⬚} les dérivées par rapport à ςς .


1.d. • Pour  x3=φx^3=φ  on obtient :  ddς(g3νx˙ν)=0\displaystyle \frac{d}{dς}\left(-g_{3ν} \: \dot{x}^ν\right)=0 ,  donc :  Bct˙+Eφ˙=𝒽_c=Cste\displaystyle -B \:c \,\dot{t}+E \:\dot{φ}=\frac{\underline{𝒽}}{c}=Cste .
◊ remarque : la constante 𝒽_\underline{𝒽} est une généralisation de la constante de la “loi des aires” ; pour des photons  𝒽_c\displaystyle \frac{\underline{𝒽}}{c}  correspond ainsi au “paramètre d'impact”.


1.e. • Puisque  AE+B2=ΔA\:E+B^2=Δ ,  le système de deux équations a pour solution :
ct˙=1Δ(E𝒽_cB)\displaystyle c \,\dot{t}=\frac{1}{Δ} \, \left(E-\frac{\underline{𝒽}}{c} \, B\right)   ;   φ˙=1Δ(B+𝒽_cA)\displaystyle \dot{φ}=\frac{1}{Δ} \, \left(B+\frac{\underline{𝒽}}{c} \, A\right) .


1.f. • Pour  x1=rx^1=r ,  l'utilisation du lagrangien est moins aisée car il dépend explicitement de rr . Dans la mesure où on a déjà déterminé les autres équations, on peut par contre utiliser la relation  ds2=0{ds}^2=0 :
ds2=1Δdς2(A𝒽_2c2+2B𝒽_cE)Cdr2=0\displaystyle {ds}^2=-\frac{1}{Δ} \, {dς}^2 \: \left(A \:\frac{\underline{𝒽}^2}{c^2} +2 \:B \:\frac{\underline{𝒽}}{c}-E\right)-C \:{dr}^2=0  ;
r˙2=1r2(E2B𝒽_cA𝒽_2c2)\displaystyle \dot{r}^2=\frac{1}{r^2} \, \left(E-2 \,B \,\frac{\underline{𝒽}}{c}-A \,\frac{\underline{𝒽}^2}{c^2} \right) .


1.g. • Le minimum d'approche correspond à  r˙=0\dot{r}=0  d'où on déduit :  𝒽_c=B±ΔA\displaystyle \frac{\underline{𝒽}}{c}=\frac{-B±\sqrt{Δ}}{A}  ;  le signe négatif correspond à des photons émis dans le sens rétrograde.
◊ remarque : en l'absence de rotation  (α=0α=0 )  on retrouve deux valeurs opposées de 𝒽_c\displaystyle \frac{\underline{𝒽}}{c} .


1.h. • En reportant on obtient :  ct˙=1A(1BΔ)\displaystyle c \,\dot{t}=\frac{1}{A} \, \left(1∓\frac{B}{\sqrt{Δ}}\right)   ;   φ̇=±1Δ\displaystyle φ ̇=±\frac{1}{\sqrt{Δ}} .
• Pour un photon, on peut considérer :  Pμ=hνdxμdς\displaystyle P^μ=h \:ν_∞ \: \frac{dx^μ}{dς} .


2.a. • Afin de séparer l'effet Doppler de l'effet Einstein, on peut calculer les résultats observés pour un émetteur fixe, de quadri-vitesse :  uβ=(ct˙ , 0 , 0 , 0)u^β=(c \,\dot{t} \text{ , }0 \text{ , }0 \text{ , }0)   avec   ds2=Ac2dt2{ds}^2=A \:c^2 \, {dt}^2  ;  ct˙=1A\displaystyle c \,\dot{t}=\frac{1}{\sqrt{A}} .
• Dans le référentiel de l'émetteur, l'énergie d'émission est la même dans les deux sens (sans effet Doppler) et indépendante de la rotation du centre galactique :  hν=gαβuαPβ=hνct˙=hνE1A\displaystyle h \:ν=g_{αβ} \: u^α \: P^β=h \:ν_∞ \: c \,\dot{t}=h \:ν_E \, \frac{1}{\sqrt{A}} .  Cela correspond à l'effet Einstein “classique” :  hνE=hνAh \:ν_E=h \:ν \:\sqrt{A} .


2.b. • Pour tester le comportement de l'effet Doppler (pouvant dépendre de αα ), on peut calculer les résultats observés pour un émetteur de moment cinétique nul (fixe par rapport à l'espace entraîné en rotation), c'est à dire avec une rotation  ωc=BE\displaystyle \frac{ω}{c}=\frac{B}{E}  correspondant à  𝒽_c=0\displaystyle \frac{\underline{𝒽}}{c}=0 .
• Dans ce cas la quadri-vitesse peut s'écrire :  uβ=(ct˙ , 0 , 0 , φ˙)=ct˙.(1 , 0 , 0 , ωc)u^β=(c \,\dot{t} \text{ , }0 \text{ , }0 \text{ , }\dot{φ})=c \,\dot{t} .\left(1 \text{ , }0 \text{ , }0 \text{ , }\frac{ω}{c}\right)  correspondant à :  ds2=ΔEc2dt2\displaystyle {ds}^2=\frac{Δ}{E} \: c^2 \, {dt}^2  ;  ct˙=EΔ\displaystyle c \,\dot{t}=\sqrt{\frac{E}{Δ}} .
• L'énergie d'émission, dans le référentiel de l'émetteur, correspond à :
hν=gαβuαPβ=hνct˙ΔEA(1BΔ)=hνct˙.[1ωc𝒽_c]=hν1AΔBEA\displaystyle h \:ν=g_{αβ} \: u^α \: P^β=h \:ν_∞ \: c \,\dot{t} \, \frac{Δ}{E \:A} \,\left(1∓\frac{B}{\sqrt{Δ}}\right)=h \:ν_∞ \: c \,\dot{t} .\left[1-\frac{ω}{c} \, \frac{\underline{𝒽}}{c} \right]=h \:ν_∞ \, \frac{1}{\sqrt{A}} \, \frac{\sqrt{Δ}∓B}{\sqrt{E \:A}} .


2.c. • Si on suppose que l'effet Doppler dans les deux sens est ici décrit par le terme changeant de signe, on est conduit à considérer que l'effet Einstein correspond à la moyenne arithmétique des signaux observés à l'infini et combinant l'effet Einstein et l'effet Doppler :  hνE=hνAΔEAhνA\displaystyle h \:ν_E=h \:ν \:\sqrt{A} \: \frac{\sqrt{Δ}}{\sqrt{E \:A}}≠h \:ν \:\sqrt{A} .
◊ remarque : une telle estimation est importante car il est nécessaire de disposer d'une méthode pour évaluer les contributions respectives des deux effets à partir des mesures à l'infini.
◊ remarque : pour les photons émis dans le sens rétrograde, le décalage Doppler vers le rouge s'ajoute à l'effet Einstein ; au contraire, pour les photons émis dans le sens direct, le décalage vers le bleu dû à l'effet Doppler est en sens contraire de celui causé par l'effet Einstein.

rotEffet_cor_Im/Einstein-co.jpg

• Le facteur correctif  ΔEA=1+B2EA\displaystyle \frac{\sqrt{Δ}}{\sqrt{E \:A}}=\sqrt{1+\frac{B^2}{E \:A}}  (qui peut raisonnablement être attribué à l'effet Lense-Thirring) a une influence modérée et serait souvent négligeable, mais il peut aussi être intéressant de considérer de façon analogue la moyenne géométrique des effets dans les deux sens :  EA(ΔB)(Δ+B)=1\displaystyle \frac{\sqrt{E \:A}}{(\sqrt{Δ}-B)(\sqrt{Δ}+B)} =1 ,  c'est à dire qu'on retrouve ainsi l'effet Einstein en l'absence de rotation (est-ce une coïncidence fortuite pour ce cas particulier ?).


3.a. • Pour un astre en rotation autour du centre, dans un bras galactique, le mouvement correspond à :
Duμds=duμds+Γ.αβμuαuβ=0\displaystyle \frac{Du^μ}{ds}=\frac{du^μ}{ds}+Γ_{\phantom{.}αβ}^μ \: u^α \: u^β=0  ;  θ=π2=Csteθ=\frac{π}{2}=Cste .
• L'intégration donne :  Adtdτ+B1cdφdτ=𝓀=Cste\displaystyle A \: \frac{dt}{dτ}+B \: \frac{1}{c} \, \frac{dφ}{dτ}=𝓀=Cste  ;  Bdtdτ+E1cdφdτ=𝒽c=Cste\displaystyle -B \: \frac{dt}{dτ}+E \: \frac{1}{c} \, \frac{dφ}{dτ}=\frac{𝒽}{c}=Cste .


3.b. • Puisque  AE+B2=ΔA\:E+B^2=Δ ,  le système de deux équations a pour solution :
ct˙=cΔ(𝓀E𝒽cB)\displaystyle c \,\dot{t}=\frac{c}{Δ} \, \left(𝓀 \:E-\frac{𝒽}{c} \, B\right)   ;   φ˙=cΔ(𝓀B+𝒽cA)\displaystyle \dot{φ}=\frac{c}{Δ} \, \left(𝓀 \:B+\frac{𝒽}{c} \, A\right) .
◊ remarque : on note ici par ˙\dot{⬚} les dérivées par rapport à ττ .


3.c. • L'équation pour rr est obtenue plus facilement d'après l'expression de la métrique  :
c2dτ2=c2Δdτ2(A𝒽2c2+2B𝓀𝒽cE𝓀2)Cdr2\displaystyle c^2 \, {dτ}^2=-\frac{c^2}{Δ} \, {dτ}^2 \, \left(A \:\frac{𝒽^2}{c^2} +2 \,B \:𝓀 \:\frac{𝒽}{c}-E \:𝓀^2 \right)-C \:{dr}^2  ;
r˙2=c2r2(Δ+A𝒽2c2+2B𝓀𝒽cE𝓀2)\displaystyle \dot{r}^2=-\frac{c^2}{r^2} \: \left(Δ+A \:\frac{𝒽^2}{c^2} +2 \,B \:𝓀 \:\frac{𝒽}{c}-E \:𝓀^2 \right) .


3.d. • Les orbites circulaires correspondent à  r˙=0\dot{r}=0 ,  ce qui impose une relation entre  𝓀𝓀  et  𝒽c\displaystyle \frac{𝒽}{c} ,  mais aussi à  r̈=0\ddot{r}=0 ,  ce qui impose une seconde relation.
• La résolution de ce système de deux équations est compliquée ; le résultat peut être obtenu moins difficilement par une autre méthode. En utilisant la variable de Binet  𝓊=1r\displaystyle 𝓊=\frac{1}{r} ,  on obtient :
𝓀=22rs𝓊±α𝓊2rs𝓊2(23rs𝓊±2α𝓊2rs𝓊)\displaystyle 𝓀=\frac{2-2 \,r_s \: 𝓊±α \:𝓊 \:\sqrt{2 \,r_s \: 𝓊}}{\sqrt{2 \:\left(2-3 \,r_s \: 𝓊±2 \,α \:𝓊 \:\sqrt{2 \,r_s \: 𝓊}\, \right)}}  ;  𝒽c=±rs𝓊12α𝓊2rs𝓊+α2𝓊223rs𝓊±2α𝓊2rs𝓊\displaystyle \frac{𝒽}{c}=±\frac{\sqrt{r_s}}{\sqrt{𝓊}} \, \frac{1∓2 \,α \:𝓊 \:\sqrt{2 \,r_s \: 𝓊}+α^2 \: 𝓊^2}{\sqrt{2-3 \,r_s \: 𝓊±2 \,α \:𝓊 \:\sqrt{2 \,r_s \: 𝓊}}} .
◊ remarque : le signe inférieur correspond au sens rétrograde, non utilisé ici.


3.e. • On peut calculer :  Ω=dφdt=φ˙t˙=cB+𝒽c𝓀AE𝒽c𝓀B\displaystyle Ω=\frac{dφ}{dt}=\frac{\dot{φ}}{\dot{t}} =c \; \frac{B+\frac{𝒽}{c \:𝓀} \, A}{E-\frac{𝒽}{c \:𝓀} \, B}  avec   𝒽c𝓀=±2rs𝓊12α𝓊2rs𝓊+α2𝓊222rs𝓊±α𝓊2rs𝓊\displaystyle \frac{𝒽}{c \:𝓀}=±\frac{\sqrt{2 \,r_s}}{\sqrt{𝓊}} \, \frac{1∓2 \,α \:𝓊 \:\sqrt{2 \,r_s \: 𝓊}+α^2 \: 𝓊^2}{2-2 \,r_s \: 𝓊±α \:𝓊 \:\sqrt{2 \,r_s \: 𝓊}}   et (pour  θ=π2θ=\frac{π}{2} ) :
A=1rsr\displaystyle A=1-\frac{r_s}{r}  ;  B=rsαr\displaystyle B=\frac{r_s \: α}{r}  ;  E=r2+α2+rsα2r\displaystyle E=r^2+α^2+\frac{r_s \: α^2}{r} .


3.f. • La 4-vitesse correspond à :  uβ=1c(ct˙ , 0 , 0 , φ˙)=t˙.(1 , 0 , 0 , Ωc)u^β=\frac{1}{c} \: (c \,\dot{t} \text{ , }0 \text{ , }0 \text{ , }\dot{φ})=\dot{t} .\left(1 \text{ , }0 \text{ , }0 \text{ , }\frac{Ω}{c} \right)   avec :
t˙=1Δ(𝓀E𝒽cB)\displaystyle \dot{t}=\frac{1}{Δ} \, \left(𝓀 \:E-\frac{𝒽}{c} \, B\right)   ;   Δ=r2rsr+α2Δ=r^2-r_s \: r+α^2 .


4.a. • On considère l'énergie des photons émis par les atomes d'un astre satellite en trajectoire circulaire dans le sens direct. Pour les photons, il faut considérer les deux sens.
• Cette énergie d'émission, dans le référentiel de l'émetteur, correspond à :
hν=gαβuαPβ=hνt˙.(1+ΩcBΔA)=hνt˙.[1Ωc𝒽_c]\displaystyle h \:ν=g_{αβ} \: u^α \: P^β=h \:ν_∞ \: \dot{t} .\left(1+\frac{Ω}{c} \,\frac{B∓\sqrt{Δ}}{A} \,\right)=h \:ν_∞ \: \dot{t} .\left[1-\frac{Ω}{c} \, \frac{\underline{𝒽}}{c} \right] .


4.b. • L'effet Einstein peut être estimé par la moyenne arithmétique :  hνE=hνt˙1+ΩcBA(1+ΩcBA)2ΔA2hνA\displaystyle h \:ν_E=\frac{h \:ν}{\dot{t}} \, \frac{1+\frac{Ω}{c} \, \frac{B}{A}}{\left(1+\frac{Ω}{c} \, \frac{B}{A}\,\right)^2-\frac{Δ}{A^2} }≠h \:ν \:\sqrt{A} .  Cette méthode semble peu cohérente, car pour  α=0α=0  (à gauche, trait plein) on doit logiquement retrouver l'effet Einstein non perturbé par l'effet Lense-Thirring.

rotEffet_cor_Im/Einstein-ari.jpg
rotEffet_cor_Im/Einstein-geo.jpg

• On peut aussi utiliser la moyenne géométrique :  hνE=hνt˙1(1+ΩcBA)2ΔA2hνA\displaystyle h \:ν_E=\frac{h \:ν}{\dot{t}}\, \frac{1}{\sqrt{\left(1+\frac{Ω}{c} \, \frac{B}{A}\right)^2-\frac{Δ}{A^2}}}≠h \:ν \:\sqrt{A} .  Cette seconde méthode (à droite) semble cohérente de ce point de vue ; c'est celle qu'on choisit pour la suite.


4.c. • Pour l'estimation géométrique, on évalue chaque effet Doppler (dans les deux sens) par quotient avec l'effet Einstein :  hνD=hν(1+ΩcBA)2ΔA21+ΩcBΔA\displaystyle h \:ν_D=h \:ν \, \frac{\sqrt{\left(1+\frac{Ω}{c} \, \frac{B}{A}\right)^2-\frac{Δ}{A^2}}}{1+\frac{Ω}{c} \, \frac{B∓\sqrt{Δ} }{A}} .
◊ remarque : en l'absence de rotation du centre galactique, la limite aux courtes distances pour les données brutes (à gauche) montre que l'effet Doppler prédomine ; par contre, pour un centre en rotation, l'effet Einstein est prépondérant aux courtes distances.
• On constate (à droite) que l'effet Doppler est plutôt diminué par la rotation du centre galactique (tirets, pointillés) en comparaison d'un centre statique (trait plein).

rotEffet_cor_Im/Doppler_Einstein.jpg
rotEffet_cor_Im/Doppler.jpg

• L'étude de l'effet Doppler, depuis l'infini, permet d'estimer la vitesse de rotation des astres autour du centre galactique, mais il faut pour cela bien séparer les contributions des effets Einstein et Doppler. Aux faibles distances, les décalages observés semblent indiquer des vitesses de rotation plus faibles que celles attendues pour un centre galactique statique.